考研真题
1. 四川大学文学与新闻学院《445汉语国际教育基础》历年考研真题汇总
2. 全国名校汉语国际教育硕士《445汉语国际教育基础》考研真题精选
3. 汉语国际教育硕士《445汉语国际教育基础》名校考研真题
4. 全国名校语言学概论考研真题
考研指导书
1. 胡文仲《跨文化交际学概论》配套题库【考研真题精选+章节题库】
2. 赵金铭《对外汉语教学概论》(修订本)配套题库【考研真题精选+章节题库】
3. 汉语国际教育硕士中国文化常识集萃
4. 汉语国际教育硕士外国文化常识集萃
5. 2026年语言学考研题库(含考研真题)

四川大学文学与新闻学院《445汉语国际教育基础》历年考研真题汇总
书籍目录
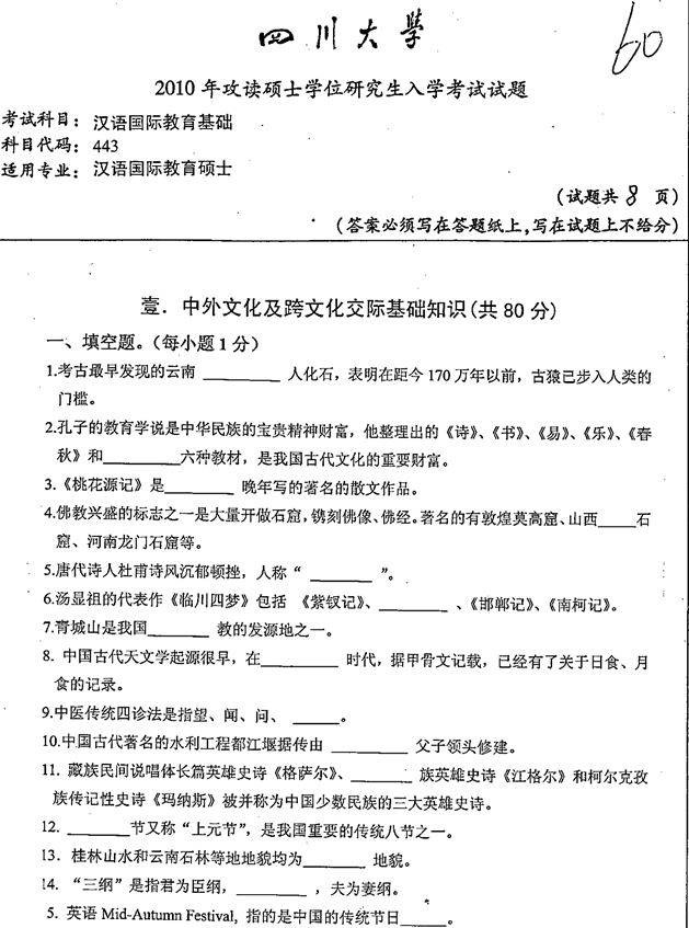
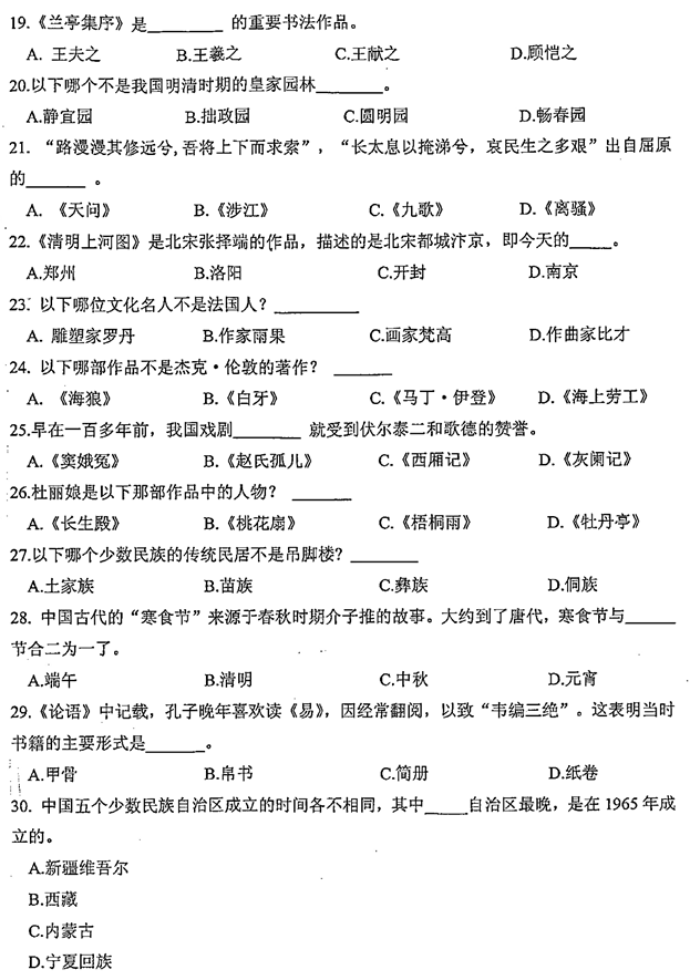
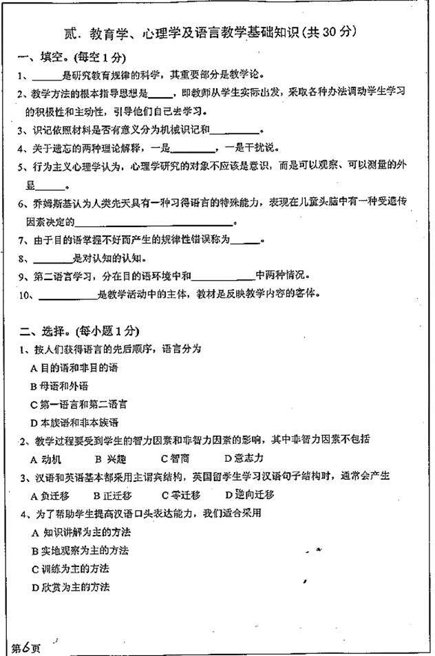
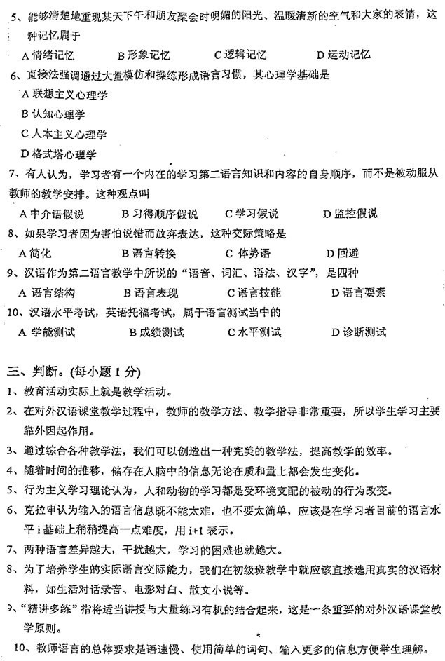
2010年四川大学《443汉语国际教育基础》考研真题
2011年四川大学《445汉语国际教育基础》考研真题
2012年四川大学《445汉语国际教育基础》考研真题
2013年四川大学《445汉语国际教育基础》考研真题
2014年四川大学《445汉语国际教育基础》考研真题
2015年四川大学《445汉语国际教育基础》考研真题
2016年四川大学《445汉语国际教育基础》考研真题
2021年四川大学《445汉语国际教育基础》考研真题(回忆版)

部分内容
2010年四川大学《443汉语国际教育基础》考研真题








更多内容,请点击获取:
http://shuyue.100xuexi.com/Ebook/976609.html
声明:本站所有文章,如无特殊说明或标注,均为本站原创发布。任何个人或组织,在未征得本站同意时,禁止复制、盗用、采集、发布本站内容到任何网站、书籍等各类媒体平台。如若本站内容侵犯了原著者的合法权益,可联系我们进行处理。
