考研真题


1. 全国名校生物化学考研真题汇总(含部分答案)

考研指导书


1. 王镜岩《生物化学》(第3版)(上册)配套题库【考研真题精选+章节题库】

2. 王镜岩《生物化学》(第3版)(下册)配套题库【考研真题精选+章节题库】

文章封面图片的替代文本

全国名校生物化学考研真题汇总(含部分答案)

书籍目录


1.山东大学生物化学考研真题

2.武汉大学生物化学考研真题

3.中山大学生物化学考研真题

4.华南理工大学生物化学考研真题

5.其他名校生物化学考研真题

部分内容


1.山东大学生物化学考研真题

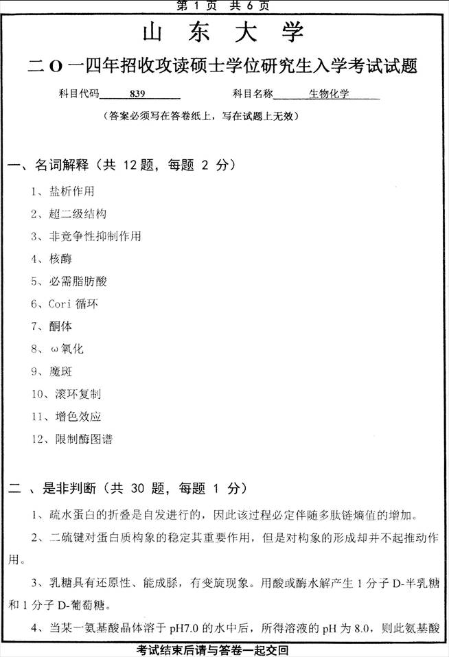
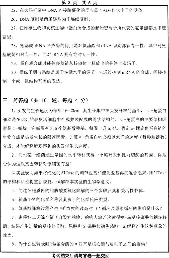
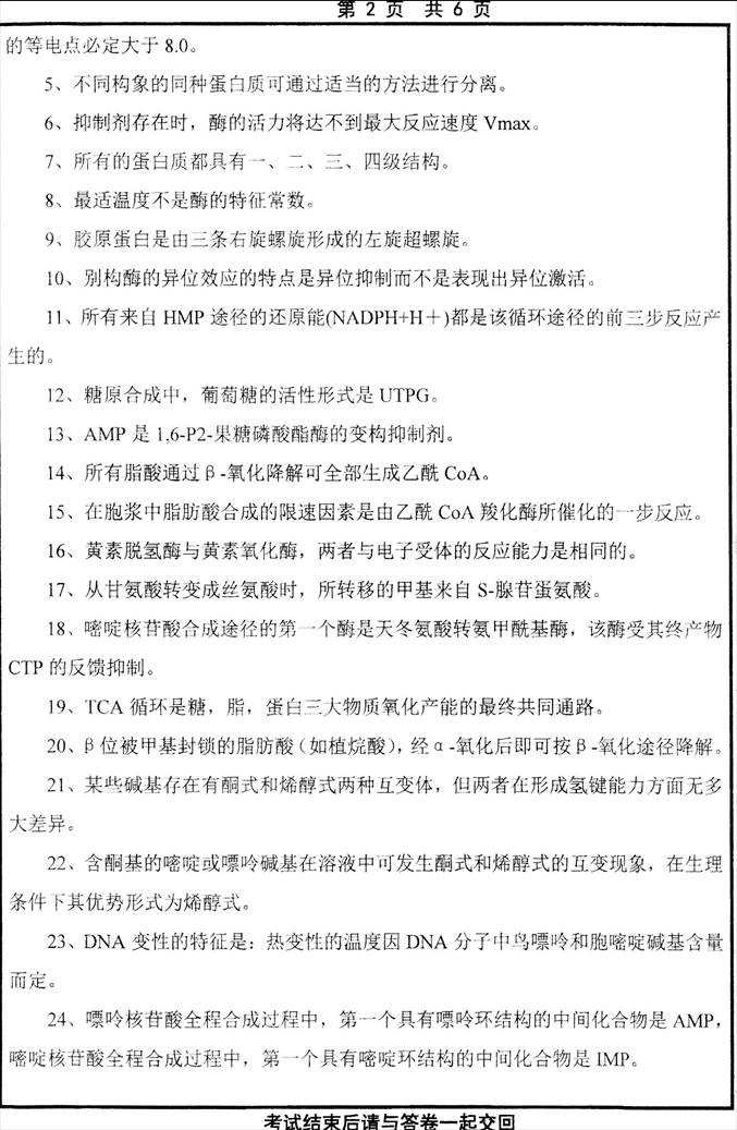
2014年山东大学839生物化学考研真题


获取方式:扫码关注下面公众号,关注后

搜一搜

回复关键词【哈尔滨工业大学338】或【哈尔滨工业大学生物化学】


声明:本站所有文章,如无特殊说明或标注,均为本站原创发布。任何个人或组织,在未征得本站同意时,禁止复制、盗用、采集、发布本站内容到任何网站、书籍等各类媒体平台。如若本站内容侵犯了原著者的合法权益,可联系我们进行处理。