考研真题
1. 吉林大学《944细胞生物学》历年考研真题汇总(含部分答案)
2. 全国名校细胞生物学考研真题汇总(含部分答案)
考研指导书
1. 翟中和《细胞生物学》(第4版)配套题库【考研真题精选+章节题库】
2. 2026年细胞生物学考研全真模拟试卷

吉林大学《944细胞生物学》历年考研真题汇总(含部分答案)
书籍目录
第一部分 吉林大学细胞生物学考研真题
第二部分 吉林大学相关科目考研真题

部分内容
第一部分 吉林大学细胞生物学考研真题
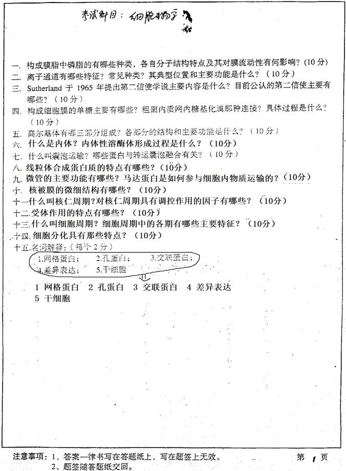
2005年吉林大学细胞生物学考研真题

获取方式:扫码关注下面公众号,关注后
回复关键词【吉林大学944】或【吉林大学细胞生物学】
声明:本站所有文章,如无特殊说明或标注,均为本站原创发布。任何个人或组织,在未征得本站同意时,禁止复制、盗用、采集、发布本站内容到任何网站、书籍等各类媒体平台。如若本站内容侵犯了原著者的合法权益,可联系我们进行处理。
