考研真题
1. 全国名校机械原理考研真题汇总(含部分答案)
考研指导书
1. 孙桓《机械原理》(第9版)笔记和课后习题(含考研真题)
2. 孙桓《机械原理》(第9版)配套题库【考研真题精选+章节题库】(上册)
3. 孙桓《机械原理》(第9版)配套题库【考研真题精选+章节题库】(下册)

全国名校机械原理考研真题汇总(含部分答案)
书籍目录
1.中山大学机械原理考研真题
2.东南大学机械原理考研真题(含部分答案)
3.南京理工大学机械原理考研真题
4.华中农业大学机械原理考研真题
5.南京航空航天大学机械原理考研真题
6.北京交通大学机械原理考研真题
7.河北工业大学机械原理考研真题
8.中国矿业大学机械原理考研真题
9.宁波大学机械原理考研真题
10.杭州电子科技大学机械原理考研真题
11.武汉科技大学机械原理考研真题及详解
12.江苏科技大学机械原理考研真题
13.江苏大学机械原理考研真题
14.昆明理工大学机械原理考研真题
15.浙江工业大学机械原理考研真题
16.其他院校机械原理考研真题(含部分答案)

部分内容
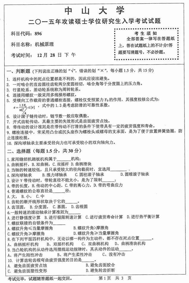
1.中山大学机械原理考研真题
2015年中山大学896机械原理考研真题



获取方式:扫码关注下面公众号,关注后
回复关键词【吉林大学886】或【吉林大学机械原理】
声明:本站所有文章,如无特殊说明或标注,均为本站原创发布。任何个人或组织,在未征得本站同意时,禁止复制、盗用、采集、发布本站内容到任何网站、书籍等各类媒体平台。如若本站内容侵犯了原著者的合法权益,可联系我们进行处理。
