考研真题


1. 全国名校设计理论与设计史考研真题汇总(含中传、中南等)

考研指导书


1. 田自秉《中国工艺美术史》(修订版)配套题库【考研真题精选+章节题库】

文章封面图片的替代文本

全国名校设计理论与设计史考研真题汇总(含中传、中南等)

书籍目录


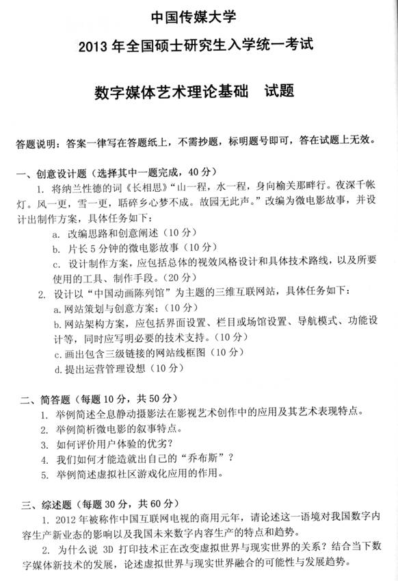
第一部分 中国传媒大学动画与数字艺术学院723数字媒体艺术理论基础考研真题

第二部分 中南大学建筑与艺术学院设计基础、设计史及评论考研真题

第三部分 燕山大学艺术与设计学院712设计史论考研真题

第四部分 首都师范大学美术学院903设计概论考研真题

第五部分 苏州大学设计基础[专业硕士]与设计艺术史[专业硕士]考研真题

第六部分 华南理工大学设计学院设计理论与设计综合考研真题

第七部分 河北工业大学建筑与艺术设计学院723艺术与设计史论考研真题

部分内容


第一部分 中国传媒大学动画与数字艺术学院723数字媒体艺术理论基础考研真题

2013年中国传媒大学动画与数字艺术学院723数字媒体艺术理论基础考研真题


获取方式:扫码关注下面公众号,关注后

搜一搜

回复关键词【吉林大学630】或【吉林大学设计理论】


声明:本站所有文章,如无特殊说明或标注,均为本站原创发布。任何个人或组织,在未征得本站同意时,禁止复制、盗用、采集、发布本站内容到任何网站、书籍等各类媒体平台。如若本站内容侵犯了原著者的合法权益,可联系我们进行处理。