考研真题
1. 合肥工业大学计算机与信息学院《833信号分析与处理综合》历年考研真题汇总
2. 全国名校信号与系统考研真题
考研指导书
1. 郑君里《信号与系统》(第3版)笔记和课后习题(含考研真题)
2. 郑君里《信号与系统》(第3版)(上册)配套题库【考研真题精选+章节题库】
3. 郑君里《信号与系统》(第3版)(下册)配套题库【考研真题精选+章节题库】

合肥工业大学计算机与信息学院《833信号分析与处理综合》历年考研真题汇总
书籍目录
2013年合肥工业大学信号与系统和数字信号处理考研真题
2012年合肥工业大学信号与系统和数字信号处理考研真题
2011年合肥工业大学信号与系统和数字信号处理考研真题(回忆版)
2010年合肥工业大学信号与系统和数字信号处理考研真题(部分)
2009年合肥工业大学信号与系统和数字信号处理考研真题
2008年合肥工业大学信号与系统和数字信号处理考研真题
2007年合肥工业大学信号与系统和数字信号处理考研真题
2006年合肥工业大学信号与系统和数字信号处理考研真题

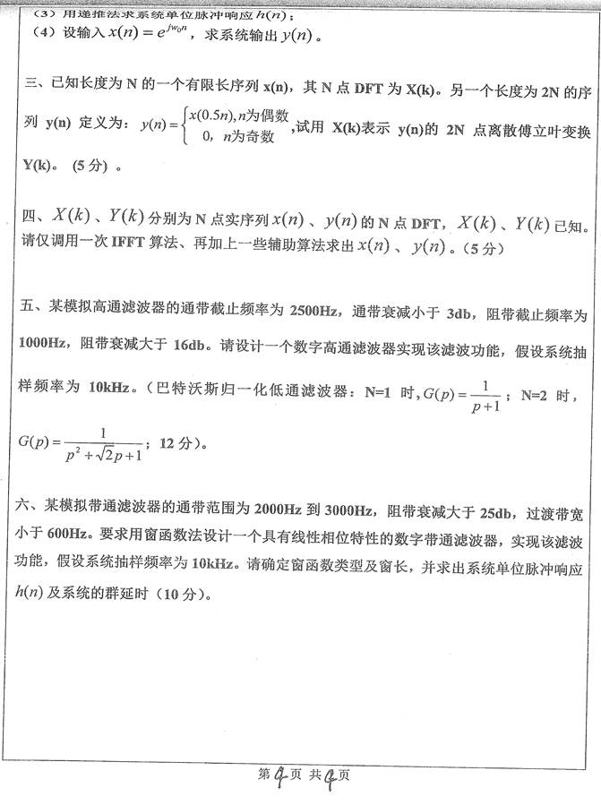
部分内容
2013年合肥工业大学信号与系统和数字信号处理考研真题




更多内容,请点击获取:
http://shuyue.100xuexi.com/Ebook/974744.html
声明:本站所有文章,如无特殊说明或标注,均为本站原创发布。任何个人或组织,在未征得本站同意时,禁止复制、盗用、采集、发布本站内容到任何网站、书籍等各类媒体平台。如若本站内容侵犯了原著者的合法权益,可联系我们进行处理。
