考研真题
1. 厦门大学《824机械设计基础》历年考研真题汇总
2. 全国名校机械设计考研真题汇总
考研指导书
1. 杨可桢《机械设计基础》(第7版)笔记和课后习题(含考研真题)
2. 杨可桢《机械设计基础》(第7版)配套题库【考研真题精选+章节题库】

厦门大学《824机械设计基础》历年考研真题汇总
书籍目录
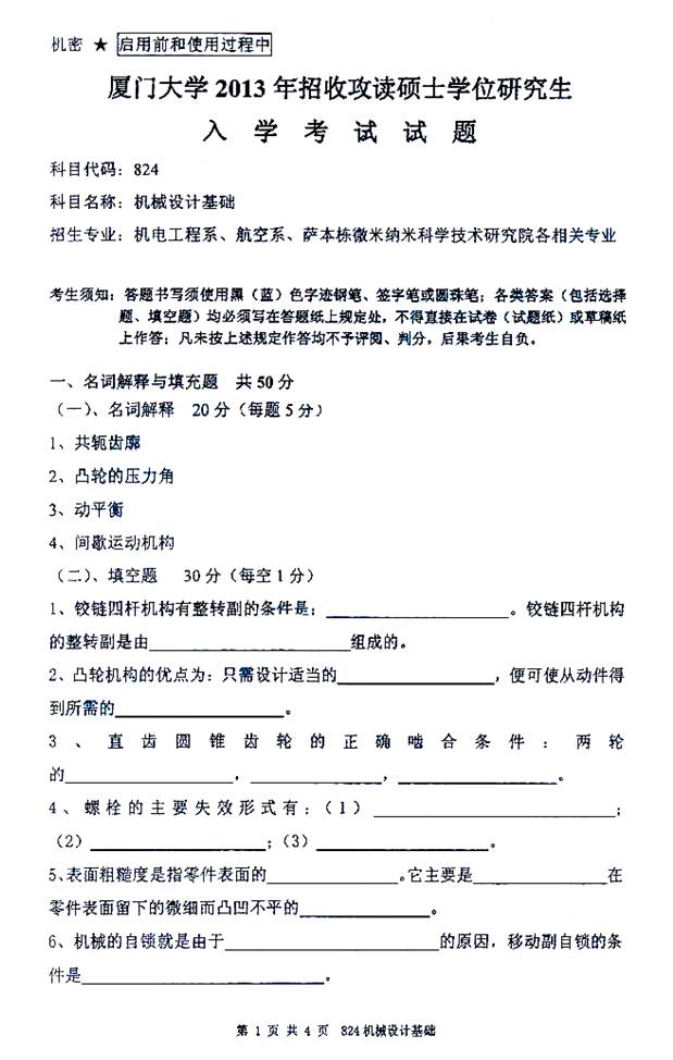
2013年厦门大学824机械设计基础考研真题
2012年厦门大学824机械设计基础考研真题
2011年厦门大学824机械设计基础考研真题
2010年厦门大学824机械设计基础考研真题
2009年厦门大学824机械设计基础考研真题
2008年厦门大学824机械设计基础考研真题(部分)
2007年厦门大学424机械设计基础考研真题
2005年厦门大学490机械设计基础考研真题
2004年厦门大学490机械设计基础考研真题
2003年厦门大学机械设计基础考研真题

部分内容
2013年厦门大学824机械设计基础考研真题




更多内容,请点击获取:
http://shuyue.100xuexi.com/Ebook/973057.html
声明:本站所有文章,如无特殊说明或标注,均为本站原创发布。任何个人或组织,在未征得本站同意时,禁止复制、盗用、采集、发布本站内容到任何网站、书籍等各类媒体平台。如若本站内容侵犯了原著者的合法权益,可联系我们进行处理。
