考研真题
1. 厦门大学新闻传播学院《703新闻学与传播学基础》历年考研真题汇总(含部分答案)
2. 全国名校传播学理论考研真题汇总
3. 全国名校新闻理论考研真题汇总
4. 全国名校新闻传播史论考研真题详解
考研指导书
1. 李良荣《新闻学概论》(第7版)笔记和考研真题
2. 李良荣《新闻学概论》(第7版)配套题库【考研真题(视频讲解)+章节题库】
3. 郭庆光《传播学教程》(第2版)笔记和课后习题(含考研真题)
4. 郭庆光《传播学教程》(第2版)配套题库【考研真题(部分视频讲解)+章节题库】
5. 方汉奇《中国新闻传播史》(第3版)笔记和课后习题(含考研真题)
6. 方汉奇《中国新闻传播史》(第3版)配套题库【考研真题精选+章节题库】
7. 程曼丽《外国新闻传播史导论》(第2版)配套题库【考研真题精选+章节题库】

厦门大学新闻传播学院《703新闻学与传播学基础》历年考研真题汇总(含部分答案)
书籍目录
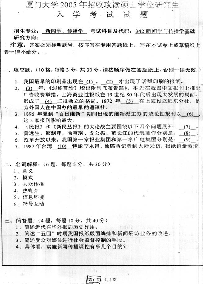
2005年厦门大学《342新闻学与传播学基础》考研真题
2006年厦门大学《342新闻学与传播学基础》考研真题
2007年厦门大学《603新闻学与传播学基础》考研真题
2008年厦门大学《603新闻学与传播学基础》考研真题
2009年厦门大学《603新闻学与传播学基础》考研真题
2010年厦门大学《603新闻学与传播学基础》考研真题
2011年厦门大学《703新闻学与传播学基础》考研真题
2012年厦门大学《703新闻学与传播学基础》考研真题
2013年厦门大学《703新闻学与传播学基础》考研真题(回忆版)
2014年厦门大学《703新闻学与传播学基础》考研真题(回忆版)
2015年厦门大学《703新闻学与传播学基础》考研真题及详解
2016年厦门大学《703新闻学与传播学基础》考研真题(回忆版)
2020年厦门大学《703新闻学与传播学基础》考研真题(回忆版)
2021年厦门大学《703新闻学与传播学基础》考研真题
2022年厦门大学《703新闻学与传播学基础》考研真题
2023年厦门大学《703新闻学与传播学基础》考研真题

部分内容
2005年厦门大学《342新闻学与传播学基础》考研真题


更多内容,请点击获取:
http://shuyue.100xuexi.com/Ebook/973013.html
