考研真题
1. [电子书]厦门大学《432统计学》[专业硕士]历年考研真题
2. [电子书]全国名校应用统计硕士《432统计学》考研真题精选
3. [电子书]应用统计硕士《432统计学》名校考研真题(2017年前)
考研指导书
1. [电子书]2026年应用统计硕士《432统计学》专用教材
2. [电子书]2026年应用统计硕士《432统计学》考研题库

厦门大学《432统计学》[专业硕士]历年考研真题AI讲解
书籍目录
2012年厦门大学432统计系[专业硕士]考研真题
2012年厦门大学432统计系[专业硕士]考研真题及详解
2013年厦门大学432统计系[专业硕士]考研真题
2013年厦门大学432统计系[专业硕士]考研真题及详解
2014年厦门大学432统计学[专业硕士]考研真题及详解
赠送:2015年厦门大学432统计学[专业硕士]考研真题(回忆版,十分不全)

部分内容
2012年厦门大学432统计系[专业硕士]考研真题






2012年厦门大学432统计系[专业硕士]考研真题及详解
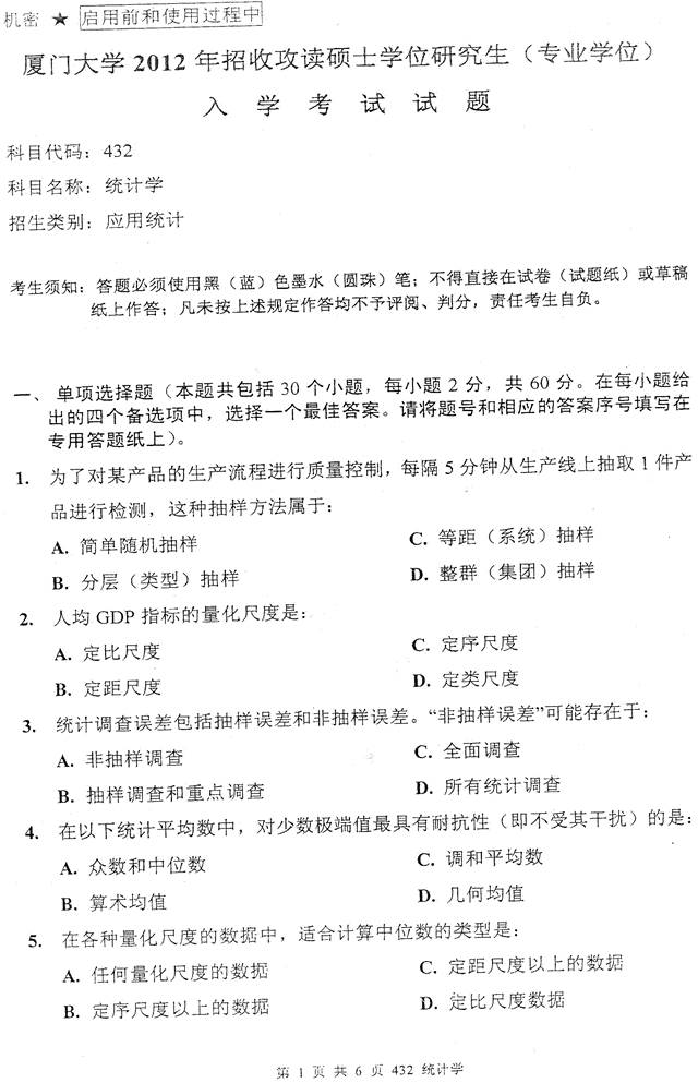
—、单项选择题(本题共包括30个小题,每小题2分,共60分。在每小题给出的四个备选项中,选择一个最佳答案。请将题号和相应的答案序号填写在专用答题纸上)。
1.为了对某产品的生产流程进行质量控制,每隔5分钟从生产线上抽取1件产品进行检测,这种抽样方法属于( )。
A.简单随机抽样
B.分层(类型)抽样
C.等距(系统)抽样
D.整群(集团)抽样
【答案】C
【解析】等距抽样也称为系统抽样,它是首先将总体中各单位按一定顺序排列,根据样本容量要求确定抽选间隔,随机确定起点,每隔一定的间隔抽取一个单位的抽样方式。每隔5分钟从生产线上抽取一件产品属于等距抽样。
2人均GDP指标的量化尺度是( )。
A.定比尺度
B.定距尺度
C.定序尺度
D.定类尺度
【答案】A
【解析】定类尺度的数据表现为类别,但各类之间不能区分顺序,无法进行比较;定序尺度的数据表现为类别,各类之间是有序的,可以比较优劣;定距尺度的数据表现为数值,可以进行加减运算,但不能进行乘除运算;定比尺度的数据表现为数值,可以进行加减乘除运算,没有负数。定距尺度中“0”表示某一数值,而定比尺度中“0”表示“没有”或“无”。人均GDP为数值型,“0”表示“没有”,因此,其量化尺度为定比尺度。
3统计调查误差包括抽样误差和非抽样误差。“非抽样误差”可能存在于( )。
A.非抽样调查
B.抽样调查和重点调查
C.全面调査
D.所有统计调查
【答案】D
【解析】抽样误差是一种随机性误差,只存在于概率抽样中;非抽样误差无论是在概率抽样、非概率抽样,或是在全面调查中,都有可能产生。
4在以下统计平均数中,对少数极端值最具有耐抗性(即不受其干扰)的是( )。
A.众数和中位数
B.算术均值
C.调和平均数
D.几何均值
【答案】A
【解析】调和平均数、算术平均数、几何均值都受极端值的影响;众数是一组数据分布的峰值,不受极端值的影响;中位数是一组数据中间位置上的代表值,不受极端值的影响。
5在各种量化尺度的数据中,适合计算中位数的类型是( )。
A.任何量化尺度的数据
B.定序尺度以上的数据
C.定距尺度以上的数据
D.定比尺度数据
【答案】B
【解析】将总体各单位的标志按大小顺序排列,处于中间位置的标志值就是中位数。中位数适用于定量和定序的数据,即适用于定序尺度以上的数据。
6在以下统计数值特征中,具有平移不变性质(即所有数据加/减某个常数不会改变其数值特征)的是( )。
A.算术平均数与调和平均数
B.几何平均数
C.众数和中位数
D.方差和标准差
【答案】D
【解析】所有数据加或减某个常数不会改变数据的方差和标准差,平均数、众数、中位数均会发生变化。
7对同一总体抽取同样数目n的样本单位,用样本均值推断总体均值,则抽样标准误差(样本均值的标准差)相对较小的方法是( )。
A.重复简单抽样
B.不重复简单抽样
C.重复分层抽样
D.不重复分层抽样
【答案】D
【解析】分层随机抽样的方差小于简单随机抽样的方差,这是由于分层使得方差降低。放回比不放回抽样效率低,因为放回抽样有可能重复抽到同一单元,而重复单元只能提供同一个单元的信息,因此,相同样本量下,放回抽样提供的信息比不放回抽样的少,故效率低,误差大。
8某科目学生的平均考分是110分,标准差是5分。若该科目学生的考分为近似正态的对称分布,则可判断考分在120分以上的学生人数大约占( )。
A.95%
B.48%
C.5%
D.2.5%
【答案】D
【解析】考生分数近似服从均值为110,标准差为5的正态分布,根据正态分布的3σ准则,数值分布在
中的概率约为95%,即考分在(100,120)中的概率约为95%。又因为该科目学生的考分为近似正态的对称分布,故考分在120分以上的概率约为2.5%。
9从某总体中随机抽取容量为100单位的样本估计总体均值,得到样本标准差为25,则样本均值的标准差(抽样标准误差)为( )。
A.25
B.5
C.2.5
D.0.25
【答案】C
【解析】根据抽样分布定理,当样本量足够大时,样本均值近似服从均值为μ,方差为
的正态分布,代入数据计算得到样本均值的标准差为
。
10以下统计方法中,不属于参数点估计方法的是( )。
A.矩法
B.移动平均法
C.最小二乘法
D.极大似然法
【答案】B
【解析】矩法、最小二乘法、极大似然法都属于参数点估计的方法;移动平均法用于时间序列的预测,不属于参数点估计的方法。
11参数点估计的优良性评价标准不包括( )。
A.无偏性
B.一致性
C.时效性
D.有效性
【答案】C
【解析】参数点估计的优良性评价标准有无偏性、有效性、一致性。无偏性指点估计量的期望等于未知参数;有效性指多个无偏估计量中方差最小的最有效;一致性指点估计量的值随着样本容量增大无限接近于未知参数。
12在给定的抽样设计下,根据可能抽取到的各种随机样本构造总体均值的一系列95%置信区间,它们将( )。
A.以95%的概率包含总体均值
B.以5%的概率包含总体均值
C.肯定包含总体均值
D.或者包含或者不包含总体均值
【答案】D
【解析】通过随机样本计算得到的置信区间是随机区间,要么包含总体均值,要么不包含总体均值。95%的含义是,多次抽取样本得到多个置信区间,这些置信区间中有95%包含总体均值。
13若时间序列的逐期增长量近似于常数,则适合的预测模型是( )。
A.移动平均模型
B.直线趋势模型
C.抛物线趋势模型
D.指数曲线趋势模型
【答案】B
【解析】当时间序列逐期稳定增长时,适合使用直线趋势模型进行预测。
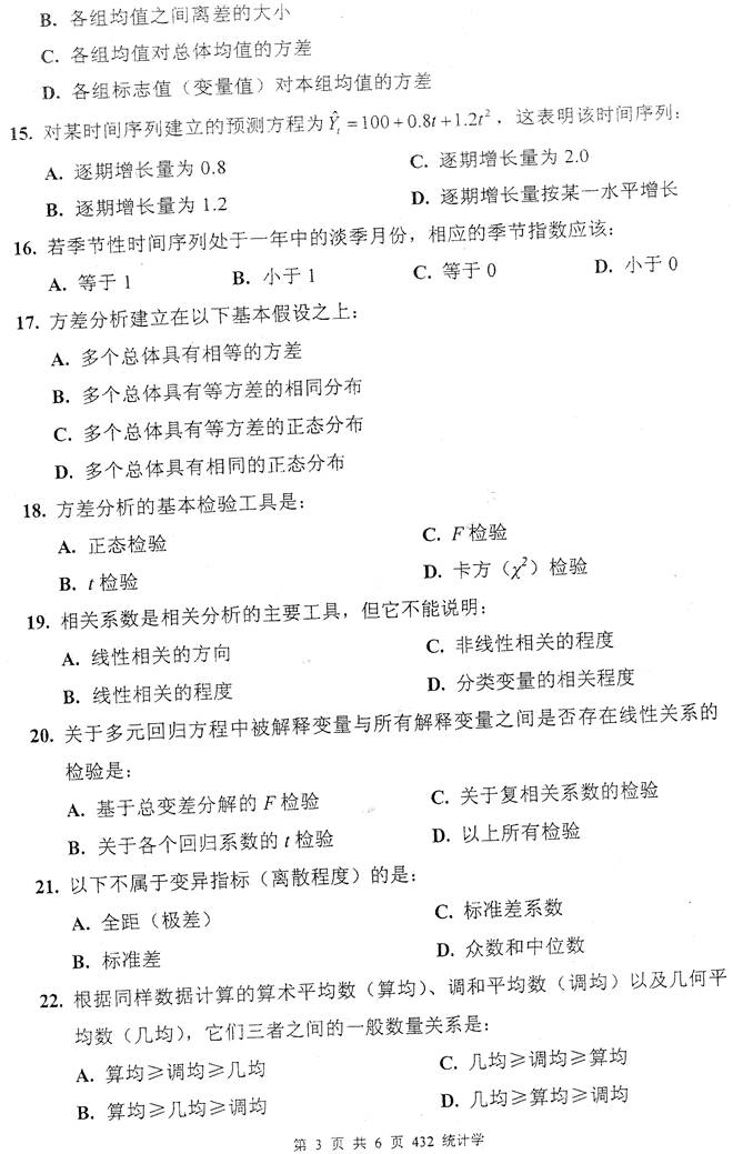
14在资料分组情况下,总方差可以分解为组间方差和组内方差的平均数,其中, 组内方差表明( )。
A.各组方差之间离差的大小
B.各组均值之间离差的大小
C.各组均值对总体均值的方差
D.各组标志值(变量值)对本组均值的方差
【答案】D
【解析】组内方差表示各组变量值对本组均值的方差,用于度量一组内标志值的离散程度;组间方差表示各组均值对总体均值的方差,用于衡量组与组之间的差异。
15对某时间序列建立的预测方程为

这表明该时间序列( )。
A.逐期增长量为0.8
B.逐期增长量为1.2
C.逐期增长量为2.0
D.逐期增长量按某一水平增长
【答案】D
【解析】

逐期增长量为时间的线性函数,表明该时间序列的逐期增长量按某一水平增长。
16若季节性时间序列处于一年中的淡季月份,相应的季节指数应该( )。
A.等于1
B.小于1
C.等于0
D.小于0
【答案】B
【解析】季节指数刻画了序列在一个年度内各月或各季度的典型季节特征。在乘法模型中,季节指数是以其平均数等于100%为条件而构成的,它反映了某一月份或季度的数值占全年平均数值的大小。如果现象的发展没有季节变动,则各期的季节指数应等于100%;如果某一月份或季度有明显的季节变化,则各期的季节指数应大于或小于100%。淡季时,对应的季节指数小于1。
17方差分析建立在以下基本假设之上( )。
A.多个总体具有相等的方差
B.多个总体具有等方差的相同分布
C.多个总体具有等方差的正态分布
D.多个总体具有相同的正态分布
【答案】C
【解析】方差分析中有三个基本假定:①每个总体应服从正态分布;②各个总体的方差必须相同;③观测值是独立的。
18方差分析的基本检验工具是( )。
A.正态检验
B.检验
C.F检验
D.卡方(χ2)检验
【答案】C
【解析】方差分析是用于两个或两个以上总体的均值差别的显著性检验,基本检验工具是F检验。
19相关系数是相关分析的主要工具,但它不能说明( )。
A.线性相关的方向
B.线性相关的程度
C.非线性相关的程度
D.分类变量的相关程度
【答案】C
【解析】相关系数实际上是线性相关系数,其数值大小表示线性相关的程度,符号表示线性相关的方向,不能说明非线性相关的程度。
20关于多元回归方程中被解释变量与所有解释变量之间是否存在线性关系的检验是( )。
A.基于总变差分解的F检验
B.关于各个回归系数的t检验
C.关于复相关系数的检验
D.以上所有检验
【答案】A
【解析】多元回归中,F检验用于检验被解释变量与所有解释变量间是否存在线性相关关系,t检验用于检验被解释变量与单个解释变量间是否存在线性相关关系。
21以下不属于变异指标(离散程度)的是( )。
A.全距(极差)
B.标准差
C.标准差系数
D.众数和中位数
【答案】D
【解析】众数和中位数用于描述数据的集中趋势,不属于变异指标。
22根据同样数据计算的算术平均数(算均)、调和平均数(调均)以及几何平均数(几均),它们三者之间的一般数量关系是( )。
A.算均≥调均≥几均
B.算均≥几均≥调均
C.几均≥调均≥算均
D.几均≥算均≥调均
【答案】B
【解析】调和平均数、几何平均数、算术平均数的大小关系为:调和平均数≤几何平均数≤算术平均数。
23在多元线性回归分析中,如果某个解释变量的回归系数不显著,则意味着:该解释变量与被解释变量之间( )。
A.不存在显著的线性关系
B.不存在显著的相关关系
C.不存在相关关系
D.可能存在显著的非线性关系
【答案】A
【解析】多元线性回归中,某个回归系数的显著性检验其实就是检验这个回归变量对因变量是否存在显著的线性关系,因此对某个解释变量的回归系数不显著说明该解释变量与被解释变量间没有显著的线性关系。
24在大样本统计推断中,最为重要的理论依据是( )。
A.大数定律
B.中心极限定理
C.正态分布的再生定理
D.t分布定理
【答案】B
【解析】中心极限定理是大样本统计推断中最重要的理论依据。中心极限定理表明:从均值为μ、方差为σ2(有限)的任意一个总体中抽取样本量为n的样本,当n充分大时,样本均值
的抽样分布近似服从均值为μ、方差为σ2/n的正态分布。
25在我国的农产量抽样调查中,采用了省抽县、县抽乡、乡抽村,直到田间地块实割实测,这种抽样方法属于( )。
A.分层(类型)抽样
B.等距(乐统)抽样
C.整群(集团)抽样
D.阶段抽样
【答案】D
【解析】阶段抽样指先抽总体中更大范围的单位,再从中选大单位中抽取较小范围的单位,依次类推,最后从更小范围中抽选样本的基本单位,分阶段来完成抽样的组织工作。题干中的抽样方法属于阶段抽样。
26一套四卷的文集随机排放到书架上,各卷书自左向右或自右向左恰好顺序排成第1、2、3、4卷的概率是( )。
A.1/24
B.1/12
C.1/8
D.1/4
【答案】B
【解析】四卷文集排列总共有4!=24种情形,其中,按顺序排成1、2、3、4含两种情形,因此,其概率为1/12。
27在10件产品中合格品与优质品各占一半,同时随机抽取两件产品(不放回抽取),恰好得到合格品与优质品各一件的概率是( )。
A.2/9
B.5/9
C.1/2
D.1/4
【答案】B
【解析】随机抽取两件产品包含
种情形,恰好得到一件合格品一件优质品包含
种情形,概率为

28一个正态随机变量的分布特性完全由其参数( )决定。
A.方差
B.均值
C.均值和方差
D.方差和峰度
【答案】C
【解析】正态分布完全由均值和方差两个参数决定。其中,均值是位置参数,决定了分布的位置;方差是尺度参数,决定了分布的幅度。
29“在某公司60名员工中,至少有两人的生日在同一天”,这个事件是( )。
A.不可能事件
B.小概率事件
C.大概率事件
D.必然事件
【答案】C
【解析】60名员工的生日总共有
种情形,60名员工的生日两两各不相同包含
种情形,故至少有两人生日在同一天的概率为

为大概率事件。
30对于相互独立的两个随机变量ξ和η,若Var(ξ)=Var(η)=5,则Var(ξ-η)=( )。
A.0
B.10
C.25
D.50
【答案】B
【解析】由方差的性质,由方差的性质,Var(ξ-η)=Var(ξ)+Var(η)-2Cov(ξ,η)=5+5-0=10。
二、简答题(本题共包括5个小题,每小题10分;请任意选做4题,共40分)
1简述抽样调查中遵循随机原则的意义。
答:随机原则是指在抽取样本时排除主观上有意识地抽取调查单元,使每个单元都有一定的机会被抽中。每个单位被抽中的概率是已知的,或是可以计算出来的,因此随机抽取的样本可以对总体目标量进行估计。随机不等于“随便”,随机有严格的科学含义,可以用概率来描述,而“随便”则带有人为的主观因素。随机与随便的本质区别在于,是否按照给定的入样概率,通过一定的随机化程序抽取样本单元。
2简要归纳相关分析与回归分析的异同。
答:(1)相同点:二者都用来描述变量间具有密切关联而又不能由某一个或某一些变量唯一确定另外一个变量的关系。
(2)不同点:①在回归分析中,变量y称为因变量,处在被解释的特殊地位,在相关分析中,变量y与变量x处于平等的地位;②相关分析中所涉及的变量y与x全是随机变量,而回归分析中,因变量y是随机变量,自变量x可以是随机变量,也可以是非随机的确定性变量;③相关分析的研究主要是为刻画两类变量间线性相关的密切程度,而回归分析不仅可以揭示变量x对变量y的影响大小,还可以由回归方程进行预测和控制。
3列举至少两种常用的统计平均指标,简述其方法要点,并加以比较说明。
答:平均数按计算和确定的方法不同,分为算术平均数、调和平均数、几何平均数、众数、中位数。前三种平均数是根据总体各单位的标志值计算得到的平均值,称为数值平均数;众数和中位数是根据标志值在分配数列中的位置确定的,称为位置平均数。下面具体阐述算术平均数、中位数、众数。
(1)算术平均数:也称为均值,基本公式形式是总体标志总量除以总体单位总量。算术平均数有两种计算形式:①简单算术平均数,适用于未分组的统计资料;②加权算术平均数,适用于分组的统计资料。
(2)中位数:将总体各单位的标志按大小顺序排列,处于中间位置的标志值就是中位数。中位数是位置平均数,不受极端值的影响,在总体标志值差异很大的情况下,中位数具有很强的代表性。
(3)众数:指总体中出现次数最多的标志值。只有在总体单位数多且有明显的集中趋势时,才可计算众数。
(4)三者的联系与区别:①都是反映数据集中趋势的平均指标;②算术平均数是根据所有数据计算的,中位数和众数是根据数据分布形状和位置确定的;③算术平均数只适用于定量的数据,中位数适用于定量和定序的数据,众数适用于定量、定序、定类的数据;④算术平均数易受极端值的影响,众数、中位数不受极端值的影响。
4试比较时间序列中的季节变动与循环变动有何区别。
答:季节变动是时间序列在一年内重复出现的周期性波动;循环变动是时间序列中呈现出来的围绕长期趋势的一种波浪形或震荡式变动。循环变动与季节变动不同,季节变动有比较固定的规律,且变动周期大多为一年,而循环变动则无固定规律,变动周期多在一年以上,且周期长短不一。
5“概率为0的事件”等价于“不可能事件”吗?试举例说明。
答:“概率为0的事件”不等于“不可能事件”。例如,对于连续型随机变量,单个具体点的概率密度值为一有界常数,但因为点是没有长度的,所以该点的概率密度积分为0,即该点所对应事件发生的概率为0,但这个事件是可能发生的,因为这个事件在事件域内。也就是说,概率为0的事件并不一定不会发生。
三、计算分析题(本题共包括5个小题,第1—3小题每题20分,第4—5小题 每题10分。考生按要求选做其中3题即可,共50分)
以下第1—3题请任选两题作答:
1.给出两个地区的收入分配资料如下表(收入单位:千元):

试分别计算下表中的有关指标,并据以比较说明A、B两个地区的人均年收入孰高孰低,收入差距孰大孰小,以及哪个地区的人均收入更具有代表性。
两地区收入分配数值特征

解:A地区人均年收入均值:

B地区人均年收入均值:

A地区人均年收入标准差:

B地区人均年收入标准差:

A地区人均年收入标准差系数:

B地区人均年收入标准差系数:

由计算结果知,
,即A地区的人均年收入较高;
,即B地区的收入差距大,A地区的人均年收入更具有代表性。
2从一批电子元件中随机抽取16件,测得其耐用时间的样本均值为
小时,样本标准差为s=6.2小时。试求总体均值a和总体标准差的95%置信区间。给出相应表值:t0.025(15)=2.1315,
,
(说明:此处的样本标准差已作自由度修正)
解:
(1)样本均值服从均值为μ,标准差为
的正态分布,在总体标准差σ未知,而且是小样本情况下,需要用样本方差s2代替σ2,这时,样本均值经过标准化以后的随机变量服从自由度为(n-1)的t分布,则有


整理得到总体均值μ的1-α置信区间为:

将
,
,
,

代入计算得总体均值μ的95%置信区间为:
。
(2)因为

故

所以总体标准差σ的1-α置信区间为:

其中
,
,
,
,代入计算得,总体标准差σ的95%置信区间为
。
3同上题条件(从一批电子元件中随机抽取16件,测得其耐用时间的样本均值为
小时,样本标准差为s=6.2小时)。
请问:(1)是否有理由认为该批元件的平均寿命μ不低于500小时(显著性水平取为5%)。
(2)请用相应检验的P值说明以上结果的概率意义。
给出相应表值:t0.039(15)=1.9,t0.05(15)=1.7531,t0.10(15)=1.3406。
解:(1)假设检验:
,
检验统计量:

当
时,拒绝原假设。
代入数据计算得,检验统计量的值为

故拒绝原假设,即在显著性水平5%下,有理由认为该批元件的平均寿命不低于500小时。
(2)P值是在原假设为真时所得到的样本观察结果或更极端结果出现的概率,P值本身就代表显著性水平。本题中,P(T>1.9355)=0.039<0.05,即在原假设为真时拒绝原假设的概率为0.039,在显著性水平5%下,拒绝原假设。
第4~5题请任选一题作答:
4.设有正态随机变量X,其分布形式为X~N(μ,σ2),其概率密度为:

对X做线性变换得到:Y=a+bX(b≠0)。试求:(1)Y的均值(数学期望)和方差;(2)Y的概率密度和分布形式。
解:(1)由题知,
,由正态分布的性质有,
,
。
Y的均值

方差

(2)由正态分布的性质,

概率密度函数为

即

5设P(A)=0.5,P(B)=0.6。试求:(1)P(A∩B)分别在什么条件下取得最大值和最小值,其值各为多少;(2)P(A∪B)分别在什么条件下取得最大值和最小值,其值各为多少。
注:P(A∩B)=P(AB),P(A∪B)=P(A+B)
解:(1)

当
时,
取得最大值0.5。
由

得,

当
即
时,
取得最小值0.1。
(2)

因此,当
即
时,
取得最小值0.1,
取得最大值1;当
时,
取得最大值0.5,
取得最小值0.6。
更多内容,请点击获取:
http://shuyue.100xuexi.com/Ebook/973017.html
