考研真题
1. 南开大学经济学院《经济学基础(政经,微、宏观)》历年考研真题汇总(含部分答案)
2. 南开大学经济学院《经济学基础(政经,微、宏观)》考研模拟试题
3. 全国名校经济学考研试卷分析及真题(含北大清华人大复旦等名校)
4. 全国名校经济学考研试卷分析及真题(含中央财大、武汉大学等名校)
5. 全国名校经济学考研真题
考研指导书
1. 范里安《微观经济学:现代观点》(第9版)笔记和课后习题
2. 范里安《微观经济学:现代观点》(第9版)名校考研真题
3. 范里安《微观经济学:现代观点》(第9版)配套题库【考研真题精选+章节题库】
4. 钟根元《中级微观经济学学习指南》(第4版)练习题
5. 曼昆《宏观经济学》(第10版)笔记和课后习题【部分视频讲解】
6. 曼昆《宏观经济学》(第10版)配套题库【考研真题精选+章节题库】
7. 曼昆《宏观经济学》(第10版)名校考研真题
8. 逄锦聚《政治经济学》(第6版)笔记和课后习题(含考研真题)
9. 逄锦聚《政治经济学》(第6版)配套题库【考研真题精选+章节题库】
10. 逄锦聚《政治经济学》(第6版)名校考研真题
11. 2026年西方经济学(宏观部分)考研真题与典型题[部分视频讲解]
12. 2026年西方经济学(微观部分)考研真题与典型题[部分视频讲解]
13. 2026年政治经济学考研真题与典型题[部分视频讲解]

南开大学经济学院《经济学基础(政经,微、宏观)》历年考研真题汇总(含部分答案)
书籍目录
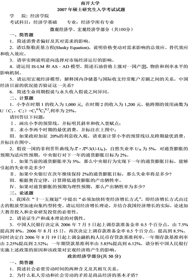
2007年南开大学《831经济学基础(政经,微、宏观)》考研真题
2007年南开大学《831经济学基础(政经,微、宏观)》考研真题及详解
2008年南开大学《831经济学基础(政经,微、宏观)》考研真题
2008年南开大学《831经济学基础(政经,微、宏观)》考研真题及详解
2009年南开大学《831经济学基础(政经,微、宏观)》考研真题
2009年南开大学《831经济学基础(政经,微、宏观)》考研真题及详解
2010年南开大学《831经济学基础(政经,微、宏观)》考研真题
2010年南开大学《831经济学基础(政经,微、宏观)》考研真题及详解
2011年南开大学《831经济学基础(政经,微、宏观)》考研真题
2011年南开大学《831经济学基础(政经,微、宏观)》考研真题及详解
2018年南开大学《831经济学基础(政经,微、宏观)》考研真题(回忆版,不完整)
2018年南开大学《831经济学基础(政经,微、宏观)》考研真题(回忆版,不完整)及详解
2022年南开大学《880经济学基础(政经,微、宏观)》考研真题(不完整)
2025年南开大学《849经济学基础(政经,微、宏观)》考研真题(回忆版)

部分内容
2007年南开大学《831经济学基础(政经,微、宏观)》考研真题


更多内容,请点击获取:
http://shuyue.100xuexi.com/Ebook/970309.html
