考研真题
1. 南开大学细胞生物学历年考研真题汇总
2. 全国名校细胞生物学考研真题汇总(含部分答案)
考研指导书
1. 翟中和《细胞生物学》(第4版)配套题库【考研真题精选+章节题库】
2. 2026年细胞生物学考研全真模拟试卷

南开大学细胞生物学历年考研真题汇总
书籍目录
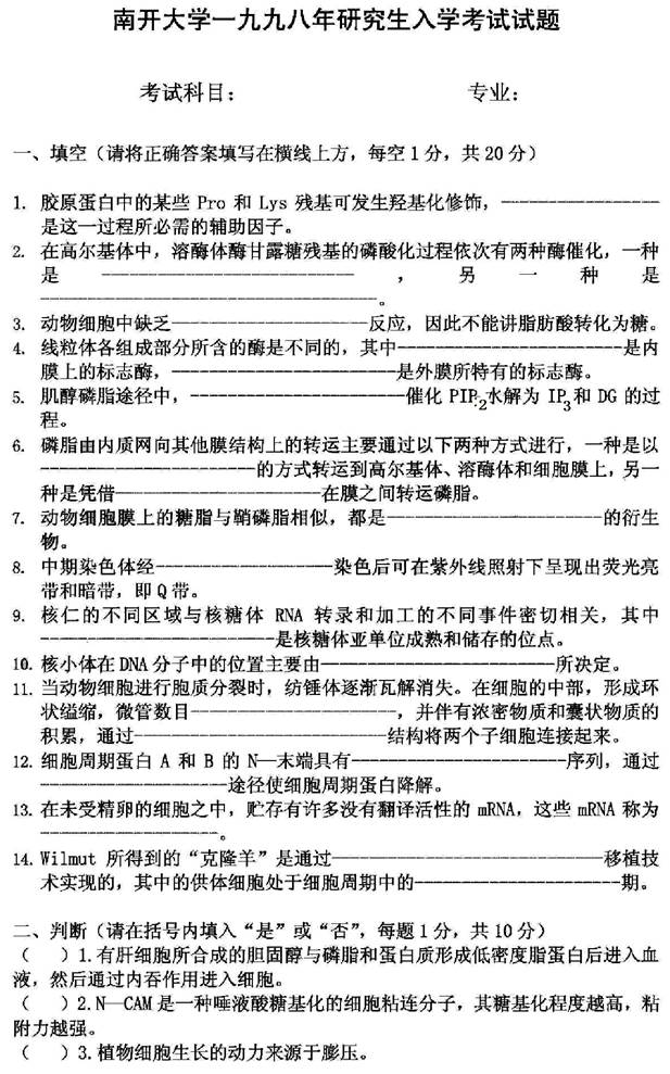
1998年南开大学细胞生物学考研真题
1999年南开大学细胞生物学考研真题(非常不完整)
2000年南开大学细胞生物学考研真题
2001年南开大学细胞生物学考研真题
2006年南开大学细胞生物学考研真题
2007年南开大学细胞生物学考研真题
2008年南开大学832细胞生物学考研真题
2009年南开大学832细胞生物学考研真题及详解
2010年南开大学834细胞生物学考研真题
2011年南开大学809细胞生物学考研真题及详解
2012年南开大学855细胞生物学(生科院)考研真题
2014年南开大学811细胞生物学考研真题
2016年南开大学864细胞生物学考研真题

部分内容
1998年南开大学细胞生物学考研真题


更多内容,请点击获取:
http://shuyue.100xuexi.com/Ebook/970215.html
声明:本站所有文章,如无特殊说明或标注,均为本站原创发布。任何个人或组织,在未征得本站同意时,禁止复制、盗用、采集、发布本站内容到任何网站、书籍等各类媒体平台。如若本站内容侵犯了原著者的合法权益,可联系我们进行处理。
