考研真题
1. 南京航空航天大学材料科学与技术学院《626有机化学》历年考研真题汇总
2. 全国名校有机化学考研真题汇总(含部分答案)
考研指导书
1. 邢其毅《基础有机化学》(第4版)(上册)课后习题和考研真题
2. 邢其毅《基础有机化学》(第4版)(下册)课后习题和考研真题
3. 邢其毅《基础有机化学》(第4版)(上册)配套题库【考研真题精选+章节题库】
4. 邢其毅《基础有机化学》(第4版)(下册)配套题库【考研真题精选+章节题库】

南京航空航天大学材料科学与技术学院《626有机化学》历年考研真题汇总
书籍目录
2011年南京航空航天大学626有机化学考研真题
2012年南京航空航天大学626有机化学考研真题
2013年南京航空航天大学626有机化学考研真题
2014年南京航空航天大学626有机化学考研真题
2015年南京航空航天大学626有机化学考研真题
2016年南京航空航天大学626有机化学考研真题
2017年南京航空航天大学626有机化学考研真题
2018年南京航空航天大学626有机化学考研真题

部分内容
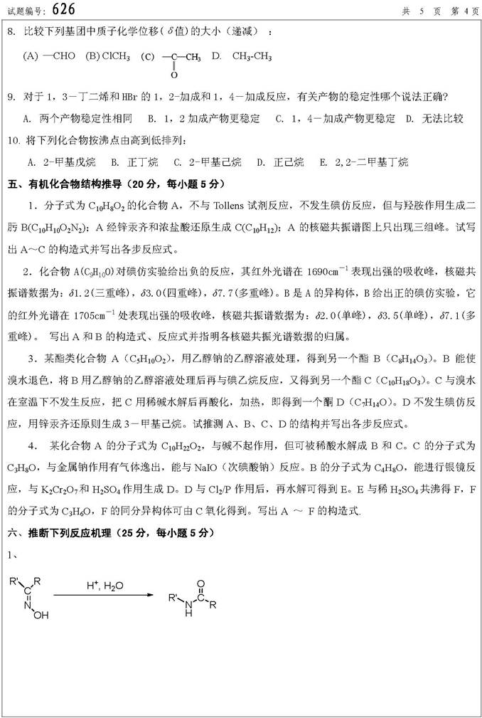
2011年南京航空航天大学626有机化学考研真题





更多内容,请点击获取:
http://shuyue.100xuexi.com/Ebook/972036.html
声明:本站所有文章,如无特殊说明或标注,均为本站原创发布。任何个人或组织,在未征得本站同意时,禁止复制、盗用、采集、发布本站内容到任何网站、书籍等各类媒体平台。如若本站内容侵犯了原著者的合法权益,可联系我们进行处理。
