考研真题
1. 南京理工大学知识产权学院《621法理学》历年考研真题汇总
2. 全国名校法理学考研真题汇总
考研指导书
1. 马工程《法理学》(第2版)笔记和课后习题(含考研真题)
2. 马工程《法理学》(第2版)配套题库【考研真题精选+章节题库】

南京理工大学知识产权学院《621法理学》历年考研真题汇总
书籍目录
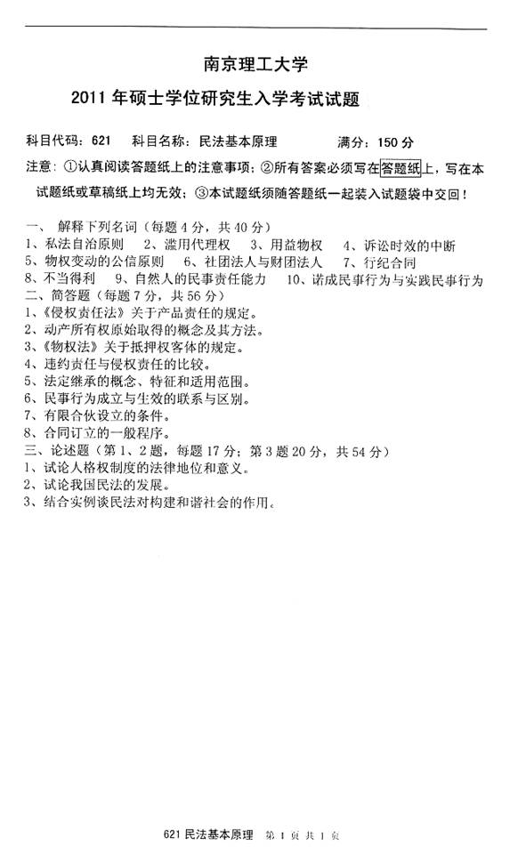
2011年南京理工大学621民法基本原理考研真题
2010年南京理工大学民法基本原理考研真题
2009年南京理工大学民法基本原理考研真题
2008年南京理工大学民法学考研真题
2007年南京理工大学民法基本原理考研真题
2006年南京理工大学民法基本原理考研真题
2005年南京理工大学民法基本原理考研真题
2004年南京理工大学民法基本理论考研真题

部分内容
2011年南京理工大学621民法基本原理考研真题

    更多内容,请点击获取:
    http://shuyue.100xuexi.com/Ebook/971301.html
    
	声明:本站所有文章,如无特殊说明或标注,均为本站原创发布。任何个人或组织,在未征得本站同意时,禁止复制、盗用、采集、发布本站内容到任何网站、书籍等各类媒体平台。如若本站内容侵犯了原著者的合法权益,可联系我们进行处理。
		
