考研真题
1. [电子书]南京师范大学国际文化教育学院《445汉语国际教育基础》历年考研真题汇总
2. [电子书]全国名校汉语国际教育硕士《445汉语国际教育基础》考研真题精选
3. [电子书]汉语国际教育硕士《445汉语国际教育基础》名校考研真题
考研指导书
1. [电子书]刘珣《对外汉语教育学引论》笔记和典型题(含考研真题)
2. [电子书]刘珣《对外汉语教育学引论》配套题库【考研真题精选+章节题库】

南京师范大学国际文化教育学院《445汉语国际教育基础》历年考研真题汇总
书籍目录
2011年南京师范大学《445汉语国际教育基础》考研真题
2015年南京师范大学《445汉语国际教育基础》考研真题
2016年南京师范大学《445汉语国际教育基础》考研真题
2017年南京师范大学《445汉语国际教育基础》考研真题
2019年南京师范大学《445汉语国际教育基础》考研真题
2020年南京师范大学《445汉语国际教育基础》考研真题

部分内容
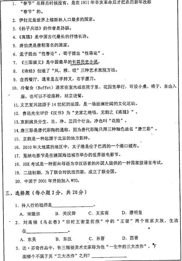
2011年南京师范大学《445汉语国际教育基础》考研真题





更多内容,请点击获取:
http://shuyue.100xuexi.com/Ebook/976448.html
声明:本站所有文章,如无特殊说明或标注,均为本站原创发布。任何个人或组织,在未征得本站同意时,禁止复制、盗用、采集、发布本站内容到任何网站、书籍等各类媒体平台。如若本站内容侵犯了原著者的合法权益,可联系我们进行处理。
