考研真题
1. 南京师范大学法学院《民法学与刑法学》历年考研真题汇总
2. 全国名校民法学考研真题汇总
3. 全国名校刑法学考研真题汇总
考研指导书
1. 魏振瀛《民法》(第9版)考研真题和典型题
2. 王利明《民法》(第10版)配套题库【考研真题精选+章节题库】
3. 2026年刑法学考研题库【考研真题精选+章节题库+模拟试题】

南京师范大学法学院《民法学与刑法学》历年考研真题汇总
书籍目录
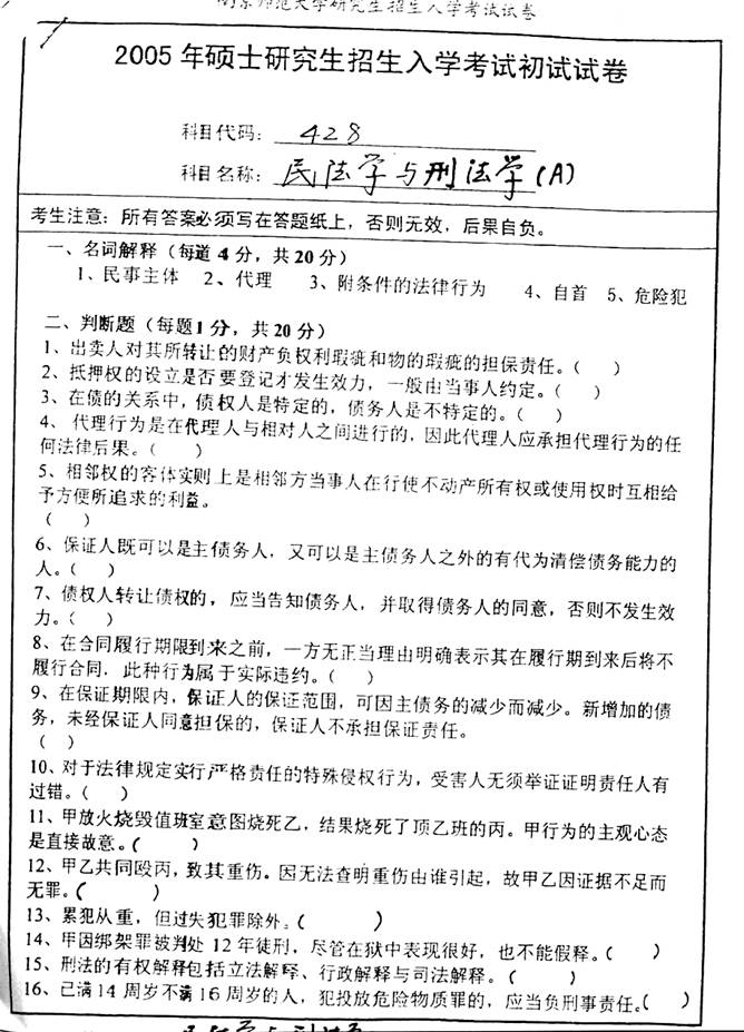
2005年南京师范大学《428民法学与刑法学》考研真题
2006年南京师范大学《417民法学与刑法学》考研真题
2007年南京师范大学《民法学与刑法学》考研真题
2008年南京师范大学《814民法学与刑法学》考研真题
2009年南京师范大学《818民法学与刑法学》考研真题
2010年南京师范大学《民法学与刑法学》考研试题(回忆版)
2011年南京师范大学《817民法学与刑法学》考研真题
2012年南京师范大学《816民法学与刑法学》考研试题(回忆版)
2016年南京师范大学《823民法学与刑法学》基础考研真题
2017年南京师范大学《817民法学与刑法学》基础考研真题(不完整)
2018年南京师范大学《817民法学与刑法学》基础考研真题
2019年南京师范大学《817民法学与刑法学》基础考研真题

部分内容
2005年南京师范大学《428民法学与刑法学》考研真题





更多内容,请点击获取:
http://shuyue.100xuexi.com/Ebook/975395.html
声明:本站所有文章,如无特殊说明或标注,均为本站原创发布。任何个人或组织,在未征得本站同意时,禁止复制、盗用、采集、发布本站内容到任何网站、书籍等各类媒体平台。如若本站内容侵犯了原著者的合法权益,可联系我们进行处理。
