考研真题
1. [电子书]南京师范大学体育科学学院《体育学基础综合》历年考研真题汇总
2. [电子书]全国名校体育基础综合考研真题汇总
考研指导书
1. [电子书]杨文轩《体育概论》(第3版)配套题库【考研真题精选+章节题库】
2. [电子书]邓树勋《运动生理学》(第3版)笔记和课后习题
3. [电子书]邓树勋《运动生理学》(第3版)配套题库(含考研真题)
4. [电子书]潘绍伟《学校体育学》(第3版)配套题库(含考研真题)

南京师范大学体育科学学院《体育学基础综合》历年考研真题汇总
书籍目录
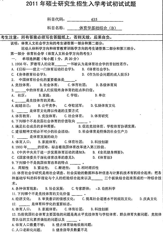
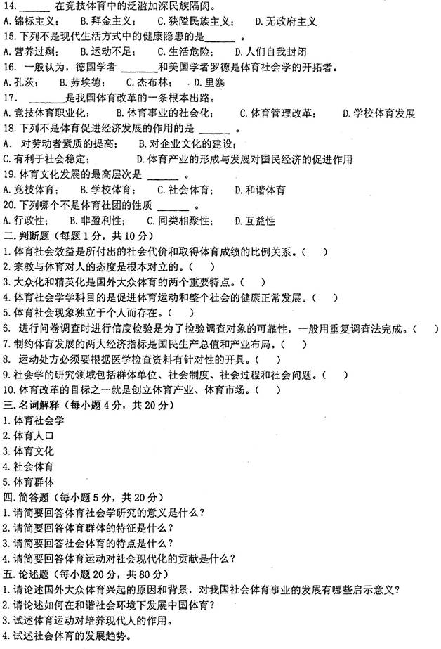
2011年南京师范大学635体育学基础综合考研真题
2015年南京师范大学656体育学基础综合考研真题
2017年南京师范大学639体育学基础综合考研真题
2018年南京师范大学638体育学基础综合考研真题

部分内容
2011年南京师范大学635体育学基础综合考研真题






更多内容,请点击获取:
http://shuyue.100xuexi.com/Ebook/976433.html
声明:本站所有文章,如无特殊说明或标注,均为本站原创发布。任何个人或组织,在未征得本站同意时,禁止复制、盗用、采集、发布本站内容到任何网站、书籍等各类媒体平台。如若本站内容侵犯了原著者的合法权益,可联系我们进行处理。
