考研真题
1. [电子书]南京大学《921管理学原理》历年考研真题及详解
2. [电子书]全国名校管理学考研真题汇总
考研指导书
1. [题库]周三多《管理学原理》(第2版)配套题库【考研真题精选+章节题库】
2. [电子书]罗宾斯《管理学》(第13版)笔记和课后习题(含考研真题)详解
3. [题库]罗宾斯《管理学》(第13版)配套题库【考研真题精选+章节题库】

南京大学《921管理学原理》历年考研真题及详解
书籍目录
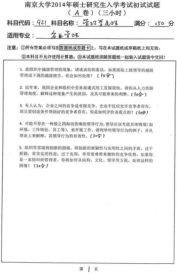
2014年南京大学921管理学原理考研真题
2013年南京大学921管理学原理考研真题
2013年南京大学921管理学原理考研真题及详解
2012年南京大学921管理学原理考研真题
2012年南京大学921管理学原理考研真题及详解
2011年南京大学921管理学原理考研真题
2011年南京大学921管理学原理考研真题及详解
2010年南京大学921管理学原理考研真题
2010年南京大学921管理学原理考研真题及详解
2009年南京大学921管理学原理考研真题
2009年南京大学921管理学原理考研真题及详解
2008年南京大学921管理学原理考研真题
2008年南京大学921管理学原理考研真题及详解
2007年南京大学421管理学原理考研真题
2007年南京大学421管理学原理考研真题及详解
2006年南京大学421管理学原理考研真题
2006年南京大学421管理学原理考研真题及详解
2005年南京大学421管理学原理考研真题
2005年南京大学421管理学原理考研真题及详解
2004年南京大学421管理学原理考研真题
2004年南京大学421管理学原理考研真题及详解
2003年南京大学421管理学原理考研真题
2003年南京大学421管理学原理考研真题及详解
2002年南京大学421管理学原理考研真题
2002年南京大学421管理学原理考研真题及详解
2001年南京大学421管理学原理考研真题
2001年南京大学421管理学原理考研真题及详解
2000年南京大学421管理学原理考研真题
2000年南京大学421管理学原理考研真题及详解

部分内容
2014年南京大学921管理学原理考研真题

2013年南京大学921管理学原理考研真题
科目代码:921
科目名称:管理学原理
1.不同于古典决策理论,行为决策理论的主要内容是什么?行为决策理论对管理者有什么实践启示?
2.何谓心理契约,请分析员工与企业之间的心理契约对企业员工管理的影响?
3.费德勒领导模型的基本假设是什么,工作情境如何决定领导风格的有效性?
4.有观点说:“没有规矩不成方圆,没有控制就没有管理”。请你从控制在管理过程中的作用和地位,阐释该观点的道理。
5.德鲁克在《创新与企业家精神》中指出:“创新是企业家特有的工具。他们凭借创新,将变化看作是开创另一个企业或服务的机遇。……企业家必须有目的地寻找创新的来源,寻找预示成功创新机会的变化和征兆。他们还应该了解成功创新的原理,并加以应用。”请你评价上述观点。
获取方式:扫码关注下面公众号,关注后
回复关键词【南京大学921】或【南京大学管理学原理】
