考研真题
1. 南京大学化学化工学院《853物理化学(含结构化学)》历年考研真题汇总
2. 全国名校物理化学考研真题汇总(含部分答案)
考研指导书
1. 傅献彩《物理化学》(第5版)笔记和课后习题(含考研真题)详解
2. 傅献彩《物理化学》(第5版)(上册)配套题库【考研真题精选+章节题库】
3. 傅献彩《物理化学》(第5版)(下册)配套题库【考研真题精选+章节题库】

南京大学化学化工学院《853物理化学(含结构化学)》历年考研真题汇总
书籍目录
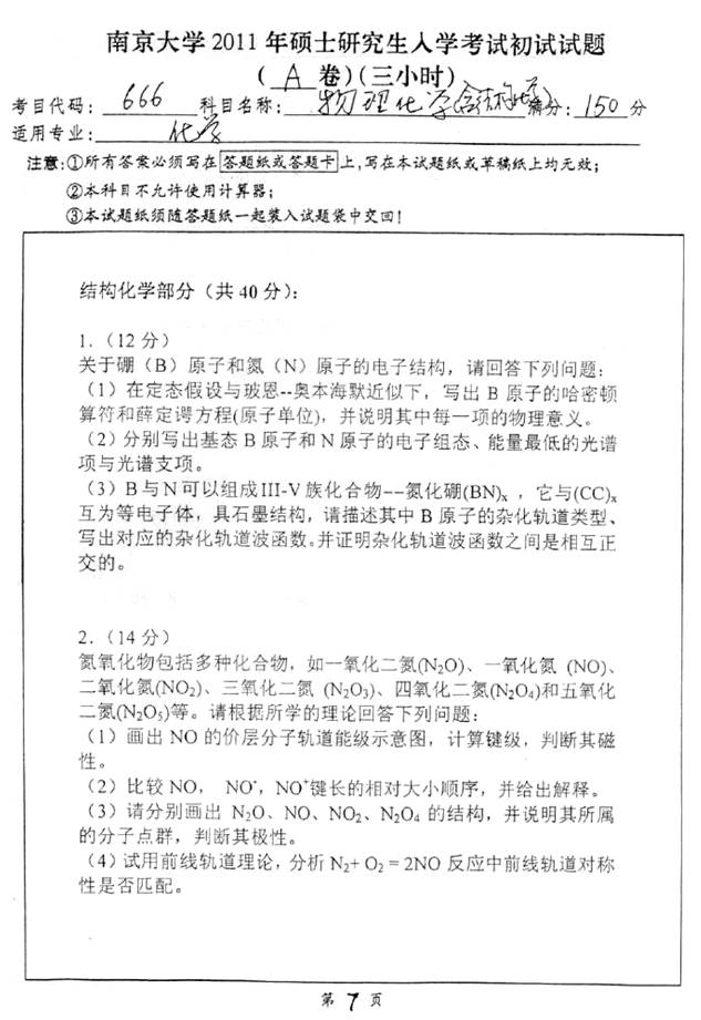
2011年南京大学666物理化学(含结构化学)考研真题
2010年南京大学666物理化学(含结构化学)考研真题
2009年南京大学666物理化学(含结构化学)考研真题
2008年南京大学666物理化学(含结构化学)考研真题)
2007年南京大学666物理化学(含结构化学)考研真题
2006年南京大学806化学原理【含无机化学、物理化学(结构化学)】
2005年南京大学806化学原理【含无机化学、物理化学(结构化学)】
2004年南京大学806化学原理【含无机化学、物理化学(结构化学)】
2003年南京大学物理化学(含结构化学)考研真题
2002年南京大学物理化学(含结构化学)考研真题
2001年南京大学物理化学(含结构化学)考研真题
2000年南京大学物理化学(含结构化学)考研真题
1999年南京大学物理化学(含结构化学)考研真题
1998年南京大学物理化学(含结构化学)考研真题

部分内容
2011年南京大学666物理化学(含结构化学)考研真题








获取方式:扫码关注下面公众号,关注后
  
 
回复关键词【南京大学853】或【南京大学物理化学(含结构化学)】
	声明:本站所有文章,如无特殊说明或标注,均为本站原创发布。任何个人或组织,在未征得本站同意时,禁止复制、盗用、采集、发布本站内容到任何网站、书籍等各类媒体平台。如若本站内容侵犯了原著者的合法权益,可联系我们进行处理。
		
