考研真题
1. 全国名校外国建筑史考研真题汇总
2. 全国名校中国建筑史考研真题汇总
考研指导书
1. 潘谷西《中国建筑史》(第7版)配套题库【考研真题精选+章节题库】
2. 陈志华《外国建筑史(19世纪末叶以前)》(第4版)配套题库【考研真题精选+章节题库】
3. 罗小未《外国近现代建筑史》(第2版)配套题库【考研真题精选+章节题库】

全国名校外国建筑史考研真题汇总
书籍目录
1.山东建筑大学建筑史论考研真题
2.西安建筑科技大学中外建筑史考研真题
3.聊城大学中外建筑史考研真题

部分内容
1.山东建筑大学建筑史论考研真题
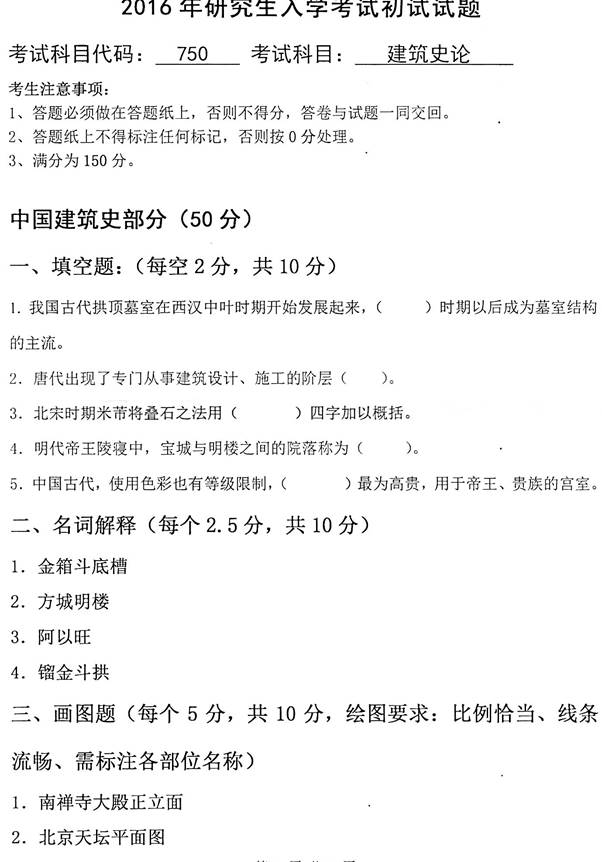
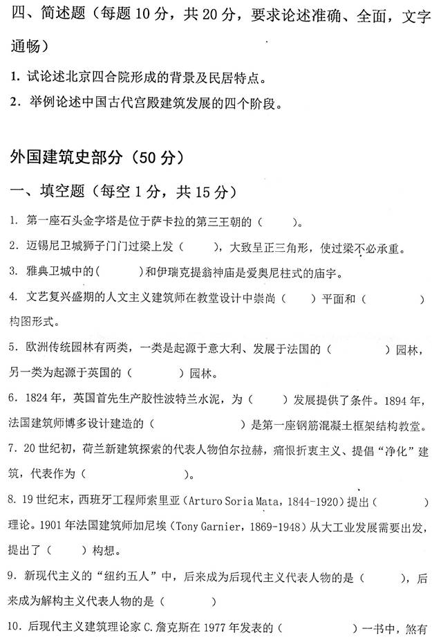
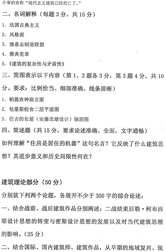
2016年山东建筑大学750建筑史论考研真题




获取方式:扫码关注下面公众号,关注后
  
 
回复关键词【南京大学843】或【南京大学中外建筑历史与理论】
	声明:本站所有文章,如无特殊说明或标注,均为本站原创发布。任何个人或组织,在未征得本站同意时,禁止复制、盗用、采集、发布本站内容到任何网站、书籍等各类媒体平台。如若本站内容侵犯了原著者的合法权益,可联系我们进行处理。
		
