考研真题
1. 南京大学地理与海洋科学学院《815地理信息系统概论》历年考研真题汇总
2. 全国名校地理信息系统历年考研真题汇总(含部分答案)
考研指导书
1. 黄杏元《地理信息系统概论》(第3版)配套题库【考研真题精选+章节题库】
2. Kang-tsung Chang《地理信息系统导论》(第5版)配套题库【名校考研真题+课后习题+章节题库+模拟试题】

南京大学地理与海洋科学学院《815地理信息系统概论》历年考研真题汇总
书籍目录
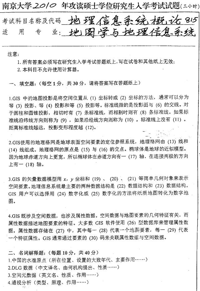
2010年南京大学地理信息系统概论考研真题
2009年南京大学地理信息系统概论考研真题
2008年南京大学地理信息系统概论考研真题
2007年南京大学地理信息系统概论考研真题
2006年南京大学地理信息系统概论考研真题
2005年南京大学地理信息系统概论考研真题
2004年南京大学地理信息系统概论考研真题
2003年南京大学地理信息系统概论考研真题
2002年南京大学地理信息系统概论考研真题
2001年南京大学地理信息系统概论考研真题
2000年南京大学地理信息系统概论考研真题
1999年南京大学地理信息系统概论考研真题
1998年南京大学地理信息系统概论考研真题
1997年南京大学地理信息系统概论考研真题
1996年南京大学地理信息系统概论考研真题
1995年南京大学地理信息系统概论考研真题

部分内容
2010年南京大学地理信息系统概论考研真题

    更多内容,请点击获取:
    http://shuyue.100xuexi.com/Ebook/970399.html
    
	声明:本站所有文章,如无特殊说明或标注,均为本站原创发布。任何个人或组织,在未征得本站同意时,禁止复制、盗用、采集、发布本站内容到任何网站、书籍等各类媒体平台。如若本站内容侵犯了原著者的合法权益,可联系我们进行处理。
		
