考研真题
1. [电子书]南京大学《669药学基础综合》(生物化学、生理学、有机化学)历年考研真题汇总
2. [电子书]全国名校有机化学考研真题汇总(含部分答案)
3. [电子书]全国名校生物化学考研真题汇总(含部分答案)
考研指导书
1. [电子书]邢其毅《基础有机化学》(第4版)(上册)课后习题和考研真题详解
2. [电子书]邢其毅《基础有机化学》(第4版)(下册)课后习题和考研真题详解
3. [电子书]邢其毅《基础有机化学》(第4版)(上册)配套题库【考研真题精选+章节题库】
4. [电子书]邢其毅《基础有机化学》(第4版)(下册)配套题库【考研真题精选+章节题库】
5. [题库]陈钧辉《普通生物化学》(第5版)配套题库【考研真题精选+章节题库】
6. [电子书]2026年有机化学考研题库【考研真题精选+章节题库】
7. [电子书]2026年生物化学考研题库【名校考研真题+章节题库+模拟试题】
8. [电子书]2026年生物化学考研全真模拟试卷及详解

南京大学《669药学基础综合》(生物化学、生理学、有机化学)历年考研真题汇总
书籍目录
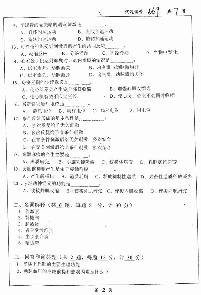
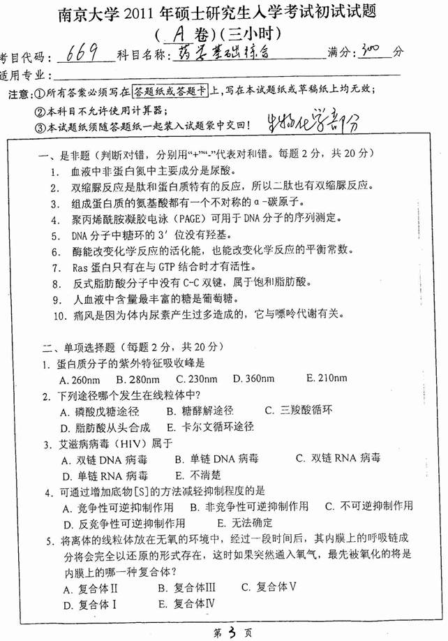
2011年南京大学669药学基础综合考研真题(A卷)
2010年南京大学669药学基础综合考研真题
2009年南京大学669药学基础综合考研真题
2008年南京大学669药学基础综合考研真题

部分内容
2011年南京大学669药学基础综合考研真题(A卷)







获取方式:扫码关注下面公众号,关注后
  
 
回复关键词【南京大学生命科学学院669】或【南京大学生命科学学院药学基础综合(生物化学、有机化学各占1/2)】
	声明:本站所有文章,如无特殊说明或标注,均为本站原创发布。任何个人或组织,在未征得本站同意时,禁止复制、盗用、采集、发布本站内容到任何网站、书籍等各类媒体平台。如若本站内容侵犯了原著者的合法权益,可联系我们进行处理。
		
