考研真题
1. [电子书]南京大学生命科学学院《641普通生物学》历年考研真题汇总
2. [电子书]全国名校普通生物学考研真题汇总(含部分答案)
考研指导书
1. [题库]吴相钰《陈阅增普通生物学》(第4版)课后习题和考研真题详解
2. [电子书]2026年普通生物学考研全真模拟试卷及详解

南京大学生命科学学院《641普通生物学》历年考研真题汇总
书籍目录
2001年南京大学《普通生物学》考研真题
2002年南京大学《368普通生物学》考研真题
2003年南京大学《341普通生物学》考研真题
2004年南京大学《341普通生物学》考研真题
2005年南京大学《341普通生物学》考研真题
2006年南京大学《341普通生物学》考研真题
2007年南京大学《641普通生物学》考研真题
2008年南京大学《641普通生物学》考研真题
2009年南京大学《641普通生物学》考研真题
2010年南京大学《641普通生物学》考研真题
2011年南京大学《641普通生物学》考研真题
2012年南京大学《641普通生物学》考研真题
2013年南京大学《641普通生物学》考研真题
2014年南京大学《641普通生物学》考研真题(回忆版)
2015年南京大学《641普通生物学》考研真题(回忆版)
2016年南京大学《641普通生物学》考研真题(回忆版)
2017年南京大学《641普通生物学》考研真题(回忆版)
2023年南京大学《641普通生物学》考研真题(回忆版)

部分内容
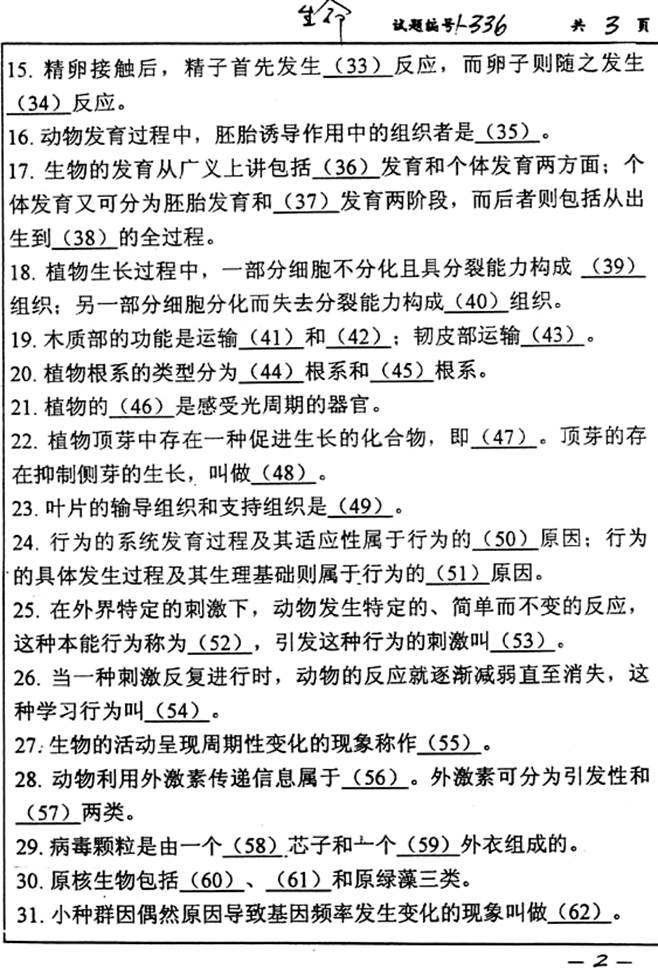
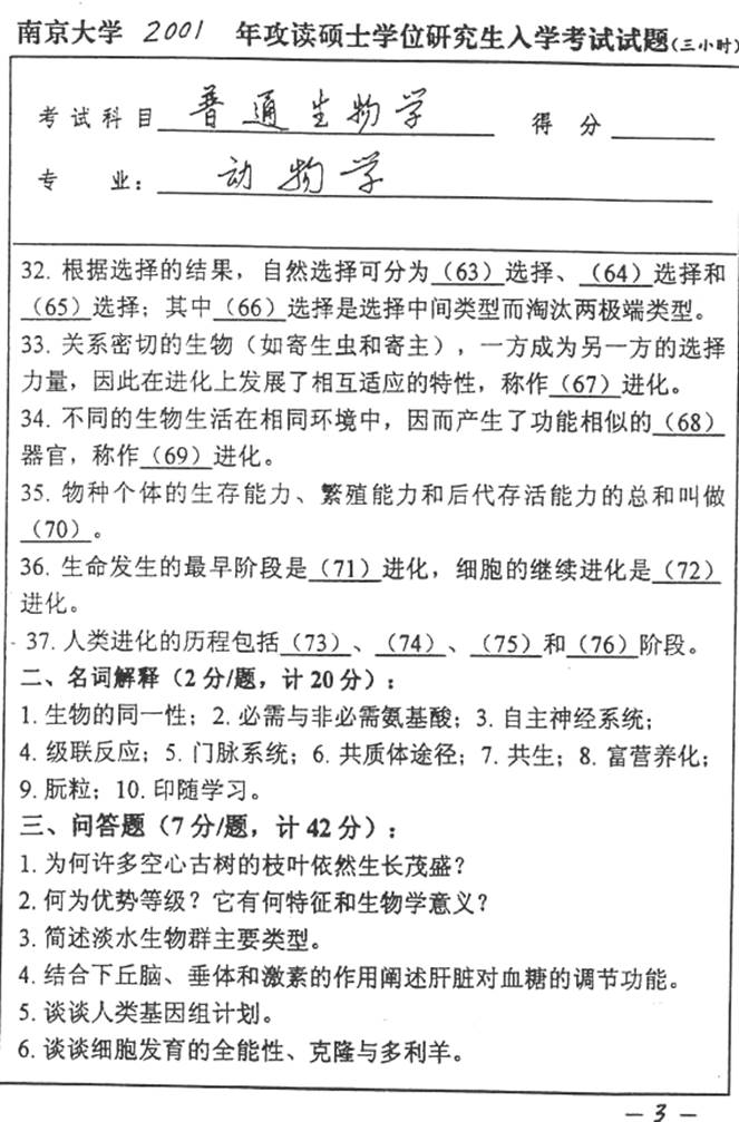
2001年南京大学《普通生物学》考研真题



获取方式:扫码关注下面公众号,关注后
回复关键词【南京大学641】或【南京大学普通生物学】
声明:本站所有文章,如无特殊说明或标注,均为本站原创发布。任何个人或组织,在未征得本站同意时,禁止复制、盗用、采集、发布本站内容到任何网站、书籍等各类媒体平台。如若本站内容侵犯了原著者的合法权益,可联系我们进行处理。
