考研真题
1. 华南理工大学经济与金融学院《434国际商务专业基础》[专业硕士]历年考研真题汇总
2. 国际商务硕士《434国际商务专业基础》重点院校考研真题详解(第2版)
3. 国际商务硕士《434国际商务专业基础》名校考研真题汇总
考研指导书
1. 曼昆《经济学原理(微观经济学分册)》(第8版)笔记和课后习题(含考研真题)
2. 曼昆《经济学原理(微观经济学分册)》(第8版)配套题库【考研真题精选+章节题库】
3. 希尔《国际商务》(第11版)笔记和课后习题(含考研真题)
4. 希尔《国际商务》(第11版)配套题库【考研真题精选+章节题库】

华南理工大学经济与金融学院《434国际商务专业基础》[专业硕士]历年考研真题汇总
书籍目录
2016年华南理工大学《434国际商务专业基础》考研真题
2017年华南理工大学《434国际商务专业基础》考研真题
2018年华南理工大学《434国际商务专业基础》考研真题
2019年华南理工大学《434国际商务专业基础》考研真题(回忆版)
2020年华南理工大学《434国际商务专业基础》考研真题(回忆版)
2021年华南理工大学《434国际商务专业基础》考研真题(回忆版)
2022年华南理工大学《434国际商务专业基础》考研真题(回忆版)
2024年华南理工大学《434国际商务专业基础》考研真题(回忆版)

部分内容
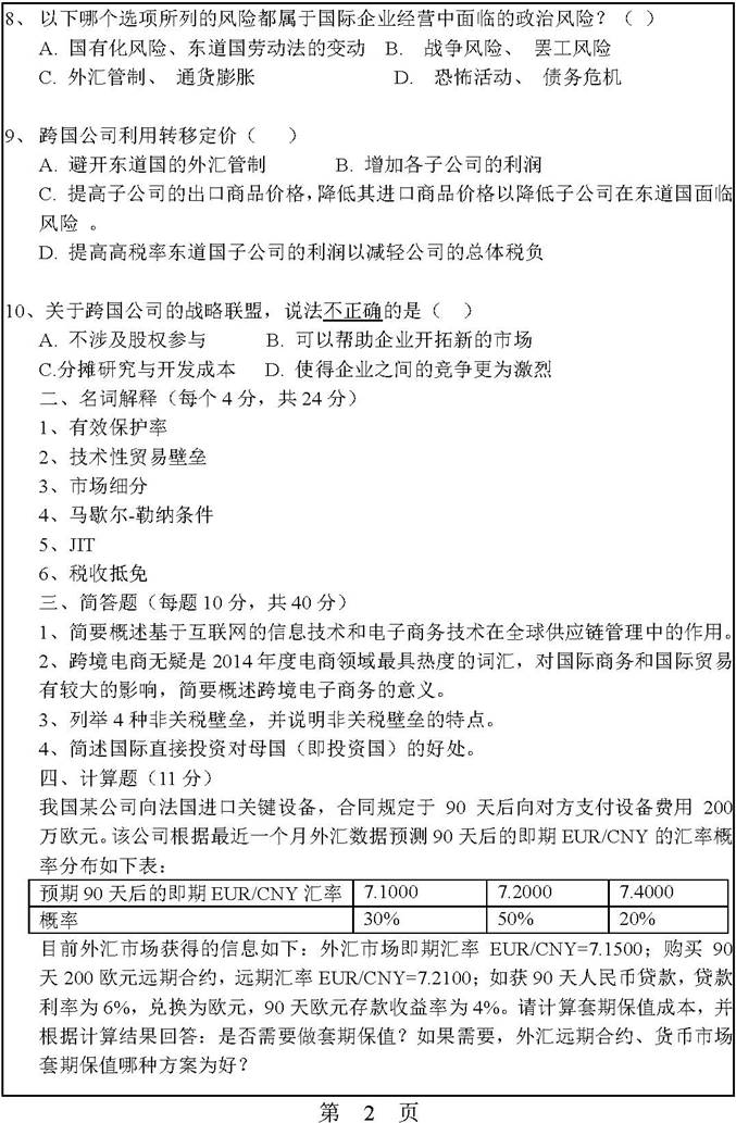
2016年华南理工大学《434国际商务专业基础》考研真题



获取方式:扫码关注下面公众号,关注后
  
 
回复关键词【华南理工大学434】或【华南理工大学国际商务专业基础】
	声明:本站所有文章,如无特殊说明或标注,均为本站原创发布。任何个人或组织,在未征得本站同意时,禁止复制、盗用、采集、发布本站内容到任何网站、书籍等各类媒体平台。如若本站内容侵犯了原著者的合法权益,可联系我们进行处理。
		
