考研真题
1. 华南理工大学建筑学院《355建筑学基础》历年考研真题汇总
2. 建筑学硕士《355建筑学基础》名校考研真题汇总
考研指导书
1. 潘谷西《中国建筑史》(第7版)配套题库【考研真题精选+章节题库】
2. 刘敦桢《中国古代建筑史》(第2版)配套题库【考研真题精选+章节题库】
3. 陈志华《外国建筑史(19世纪末叶以前)》(第4版)配套题库【考研真题精选+章节题库】
4. 罗小未《外国近现代建筑史》(第2版)配套题库【考研真题精选+章节题库】

华南理工大学建筑学院《355建筑学基础》历年考研真题汇总
书籍目录
2010年华南理工大学《342建筑学基础》考研真题
2011年华南理工大学《355建筑学基础》考研真题
2012年华南理工大学《355建筑学基础》考研真题
2013年华南理工大学《355建筑学基础》考研真题
2014年华南理工大学《355建筑学基础》考研真题
2015年华南理工大学《355建筑学基础》考研真题
2016年华南理工大学《355建筑学基础》考研真题
2017年华南理工大学《355建筑学基础》考研真题
2018年华南理工大学《355建筑学基础》考研真题

部分内容
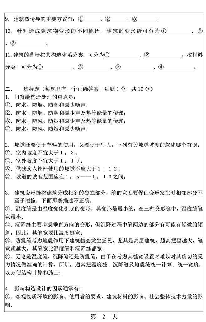
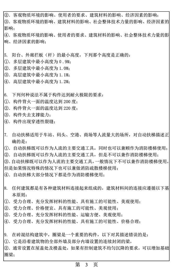
2010年华南理工大学《342建筑学基础》考研真题




更多内容,请点击获取:
http://shuyue.100xuexi.com/Ebook/1002249.html
声明:本站所有文章,如无特殊说明或标注,均为本站原创发布。任何个人或组织,在未征得本站同意时,禁止复制、盗用、采集、发布本站内容到任何网站、书籍等各类媒体平台。如若本站内容侵犯了原著者的合法权益,可联系我们进行处理。
