考研真题
1. 华南理工大学设计学院《设计艺术理论》历年考研真题汇总
2. 全国名校设计理论与设计史考研真题汇总(含中传、中南等)
考研指导书
1. 尹定邦、邵宏《设计学概论》(人美第三版)配套题库【考研真题精选+章节题库】
2. 尹定邦《设计学概论》(全新版)笔记和课后习题
3. 尹定邦《设计学概论》(全新版)配套题库【考研真题精选+章节题库】
4. 王受之《世界现代设计史》(第2版)笔记和典型题(含考研真题)
5. 王受之《世界现代设计史》(第2版)配套题库【考研真题精选+章节题库】

华南理工大学设计学院《设计艺术理论》历年考研真题汇总
书籍目录
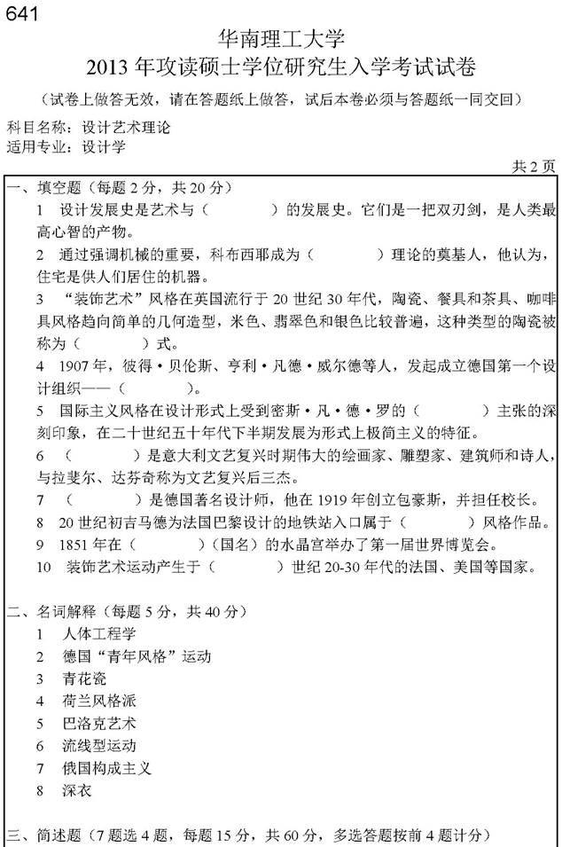
2013年华南理工大学《641设计艺术理论》考研真题
2014年华南理工大学《641设计艺术理论》考研真题
2015年华南理工大学《641设计艺术理论》考研真题
2016年华南理工大学《641设计艺术理论》考研真题
2017年华南理工大学《641设计艺术理论》考研真题
2018年华南理工大学《641设计艺术理论》考研真题

部分内容
2013年华南理工大学《641设计艺术理论》考研真题


更多内容,请点击获取:
http://shuyue.100xuexi.com/Ebook/1002252.html
声明:本站所有文章,如无特殊说明或标注,均为本站原创发布。任何个人或组织,在未征得本站同意时,禁止复制、盗用、采集、发布本站内容到任何网站、书籍等各类媒体平台。如若本站内容侵犯了原著者的合法权益,可联系我们进行处理。
