考研真题
1. 华侨大学工商管理学院《管理学原理》历年考研真题汇总(含部分答案)
2. 全国名校管理学考研真题汇总
考研指导书
1. 马工程《管理学》笔记和课后习题(含考研真题)
2. 马工程《管理学》考试题库【考研真题精选+章节题库】
3. 2026年管理学考研真题与典型题

华侨大学工商管理学院《管理学原理》历年考研真题汇总(含部分答案)
书籍目录
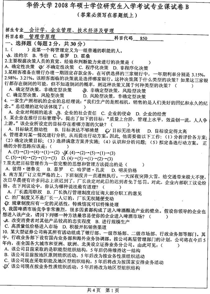
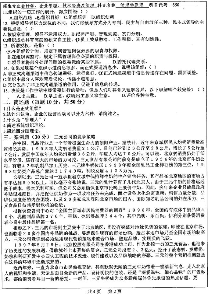
2008年华侨大学工商管理学院(泉州校区)850管理学原理考研真题
2009年华侨大学工商管理学院(泉州校区)852管理学原理考研真题
2010年华侨大学工商管理学院(泉州校区)855管理学原理考研真题
2011年华侨大学工商管理学院(泉州校区)855管理学原理考研真题(含部分答案)
2012年华侨大学工商管理学院(泉州校区)859管理学原理考研真题
2013年华侨大学工商管理学院(泉州校区)859管理学原理考研真题
2014年华侨大学工商管理学院(泉州校区)858管理学原理考研真题及详解
2015年华侨大学工商管理学院(泉州校区)858管理学原理考研真题
2016年华侨大学工商管理学院(泉州校区)858管理学原理考研真题
2017年华侨大学工商管理学院(泉州校区)847管理学原理考研真题及详解
2018年华侨大学工商管理学院(泉州校区)838管理学原理考研真题

部分内容
2008年华侨大学工商管理学院(泉州校区)850管理学原理考研真题




更多内容,请点击获取:
http://shuyue.100xuexi.com/Ebook/976709.html
声明:本站所有文章,如无特殊说明或标注,均为本站原创发布。任何个人或组织,在未征得本站同意时,禁止复制、盗用、采集、发布本站内容到任何网站、书籍等各类媒体平台。如若本站内容侵犯了原著者的合法权益,可联系我们进行处理。
