考研真题
1. [电子书]华侨大学政治与公共管理学院《管理学基础》历年考研真题汇总(含部分答案)
2. [电子书]全国名校管理学考研真题汇总
考研指导书
1. [电子书]周三多《管理学——原理与方法》(第7版)笔记和课后习题(含考研真题)
2. [题库]周三多《管理学——原理与方法》(第7版)配套题库【考研真题精选+章节题库】
3. [电子书]2026年管理学考研真题与典型题

华侨大学政治与公共管理学院《管理学基础》历年考研真题汇总(含部分答案)
书籍目录
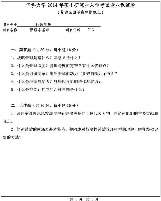
2014年华侨大学公共管理学院(泉州校区)713管理学基础考研真题
2015年华侨大学公共管理学院(泉州校区)713管理学基础考研真题
2016年华侨大学政治与公共管理学院(泉州校区)713管理学基础考研真题
2017年华侨大学政治与公共管理学院(泉州校区)704管理学基础考研真题
2017年华侨大学政治与公共管理学院(泉州校区)704管理学基础考研真题及详解
2018年华侨大学政治与公共管理学院(泉州校区)703管理学基础考研真题

部分内容
2014年华侨大学公共管理学院(泉州校区)713管理学基础考研真题

更多内容,请点击获取:
http://shuyue.100xuexi.com/Ebook/976681.html
声明:本站所有文章,如无特殊说明或标注,均为本站原创发布。任何个人或组织,在未征得本站同意时,禁止复制、盗用、采集、发布本站内容到任何网站、书籍等各类媒体平台。如若本站内容侵犯了原著者的合法权益,可联系我们进行处理。
