考研真题
1. 华侨大学文学院《文学基础》历年考研真题汇总
2. 全国名校中国文学史考研真题
考研指导书
1. 袁行霈《中国文学史》(第3版)笔记和考研真题(修订版)
2. 袁行霈《中国文学史》(第3版)配套题库【考研真题精选+章节题库】
3. 朱东润《中国历代文学作品选》配套题库【考研真题精选+章节题库】
4. 钱理群《中国现代文学三十年》(修订本)笔记和考研真题
5. 钱理群《中国现代文学三十年》(修订本)配套题库【考研真题精选+章节题库】
6. 洪子诚《中国当代文学史》(修订版)笔记和考研真题
7. 洪子诚《中国当代文学史》(修订版)配套题库【考研真题精选+章节题库】

华侨大学文学院《文学基础》历年考研真题汇总
书籍目录
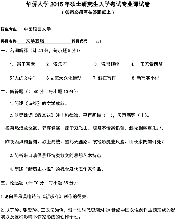
2015年华侨大学《821文学基础》考研真题
2016年华侨大学《821文学基础》考研真题
2017年华侨大学《821文学基础》考研真题
2018年华侨大学《811文学基础》考研真题

部分内容
2015年华侨大学《821文学基础》考研真题

更多内容,请点击获取:
http://shuyue.100xuexi.com/Ebook/976685.html
声明:本站所有文章,如无特殊说明或标注,均为本站原创发布。任何个人或组织,在未征得本站同意时,禁止复制、盗用、采集、发布本站内容到任何网站、书籍等各类媒体平台。如若本站内容侵犯了原著者的合法权益,可联系我们进行处理。
