考研真题
1. [电子书]华侨大学《语言学概论》历年考研真题汇总
2. [电子书]全国名校语言学概论考研真题
考研指导书
1. [电子书]叶蜚声、徐通锵《语言学纲要》(修订版)笔记和考研真题
2. [题库]叶蜚声、徐通锵《语言学纲要》(修订版)配套题库【考研真题精选+章节题库】

华侨大学《语言学概论》历年考研真题汇总
书籍目录
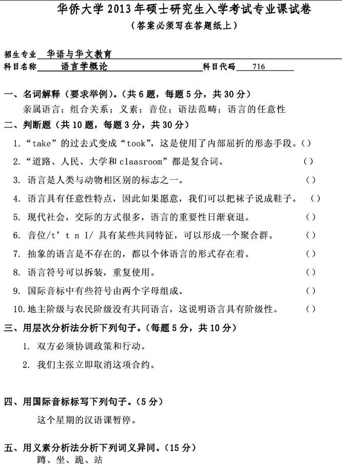
2013年华侨大学《716语言学概论》考研真题
2014年华侨大学《719语言学概论》考研真题
2015年华侨大学《719语言学概论》考研真题
2017年华侨大学《818语言学概论》考研真题
2018年华侨大学《810语言学概论》考研真题

部分内容
2013年华侨大学《716语言学概论》考研真题


更多内容,请点击获取:
http://shuyue.100xuexi.com/Ebook/1005700.html
声明:本站所有文章,如无特殊说明或标注,均为本站原创发布。任何个人或组织,在未征得本站同意时,禁止复制、盗用、采集、发布本站内容到任何网站、书籍等各类媒体平台。如若本站内容侵犯了原著者的合法权益,可联系我们进行处理。
