考研真题
1. 全国名校教育管理学考研真题汇总
考研指导书
1. 陈孝彬《教育管理学》(第4版)笔记和课后习题(含考研真题)AI讲解
2. 陈孝彬《教育管理学》(第4版)配套题库【考研真题精选+章节题库】AI讲解

全国名校教育管理学考研真题汇总
书籍目录
1.河北大学教育管理学考研真题
2.杭州师范大学教育管理学考研真题
3.南京师范大学教育管理学考研真题
4.湖南师范大学教育管理学考研真题

部分内容
1.河北大学教育管理学考研真题
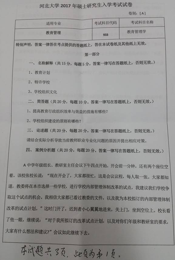
2017年河北大学933教育管理学考研真题



获取方式:扫码关注下面公众号,关注后
回复关键词【华中科技大学894】或【华中科技大学教育管理】
声明:本站所有文章,如无特殊说明或标注,均为本站原创发布。任何个人或组织,在未征得本站同意时,禁止复制、盗用、采集、发布本站内容到任何网站、书籍等各类媒体平台。如若本站内容侵犯了原著者的合法权益,可联系我们进行处理。
