考研真题
1. 全国名校思想政治教育学原理考研真题汇总(含部分答案)
考研指导书
1. 陈万柏《思想政治教育学原理》(第3版)笔记和课后习题(含考研真题)
2. 陈万柏《思想政治教育学原理》(第3版)配套题库【考研真题精选+章节题库】
3. 马工程《思想政治教育学原理》(第2版)配套题库【考研真题精选+课后习题+章节题库】

全国名校思想政治教育学原理考研真题汇总(含部分答案)
书籍目录
1.暨南大学、首都师范大学等名校考研真题
2.西南大学思想政治教育学原理考研真题
3.浙江师范大学思想政治教育学原理考研真题
4.中山大学思想政治教育理论与方法考研真题
5.中国传媒大学思想政治教育原理与方法(复试)考研真题
6.浙江理工大学思想政治教育学原理考研真题
7.桂林理工大学思想政治教育学原理考研真题

部分内容
1.暨南大学、首都师范大学等名校考研真题
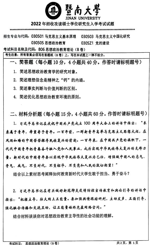
2022年暨南大学827思想政治教育原理考研真题及详解


获取方式:扫码关注下面公众号,关注后
  
 
回复关键词【华东师范大学929】或【华东师范大学思想政治学科教学论】
	声明:本站所有文章,如无特殊说明或标注,均为本站原创发布。任何个人或组织,在未征得本站同意时,禁止复制、盗用、采集、发布本站内容到任何网站、书籍等各类媒体平台。如若本站内容侵犯了原著者的合法权益,可联系我们进行处理。
		
