考研真题
1. 华东师范大学《882地理信息系统概论》历年考研真题汇总
2. 全国名校地理信息系统历年考研真题汇总(含部分答案)
考研指导书
1. 黄杏元《地理信息系统概论》(第3版)配套题库【考研真题精选+章节题库】

华东师范大学《882地理信息系统概论》历年考研真题汇总
书籍目录
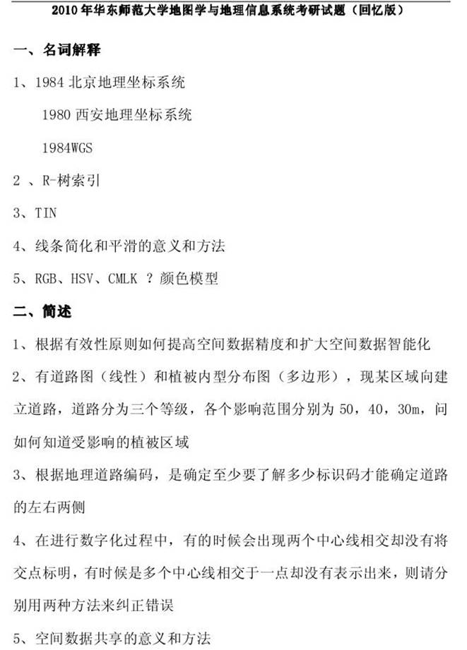
2010年华东师范大学地图学与地理信息系统概论考研真题(回忆版)
2007年华东师范大学地理信息系统概论考研真题
2006年华东师范大学地理信息系统概论考研真题
2005年华东师范大学地理信息系统概论考研真题
2004年华东师范大学地理信息系统概论考研真题
2003年华东师范大学地理信息系统概论考研真题
2002年华东师范大学地理信息系统概论考研真题
2001年华东师范大学地理信息系统概论考研真题
2000年华东师范大学地理信息系统概论考研真题
1999年华东师范大学地理信息系统概论考研真题

部分内容
2010年华东师范大学地图学与地理信息系统概论考研真题(回忆版)

获取方式:扫码关注下面公众号,关注后
  
 
回复关键词【华东师范大学882】或【华东师范大学地理信息系统概论】
	声明:本站所有文章,如无特殊说明或标注,均为本站原创发布。任何个人或组织,在未征得本站同意时,禁止复制、盗用、采集、发布本站内容到任何网站、书籍等各类媒体平台。如若本站内容侵犯了原著者的合法权益,可联系我们进行处理。
		
