考研真题
1. 全国名校教育技术学考研真题及详解(含北邮、中山等)
考研指导书
1. 何克抗《教育技术学》(第2版)配套题库(含考研真题)

全国名校教育技术学考研真题及详解(含北邮、中山等)AI讲解
书籍目录
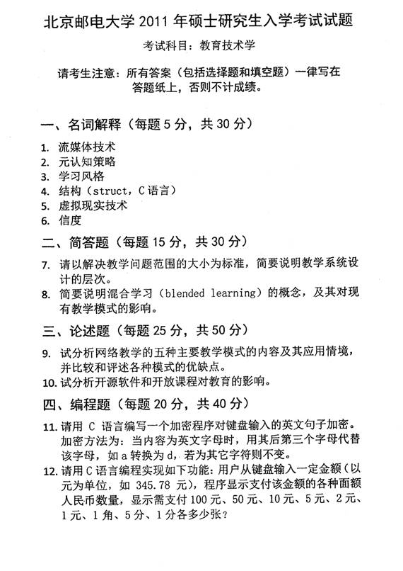
第一部分 北京邮电大学教育技术研究所818教育技术学综合考研真题
第二部分 中山大学教育学院837现代教育技术[专业硕士]考研真题
第三部分 河北大学教育学院815教育技术学考研真题
第四部分 浙江师范大学教师教育学院622教育技术学考研真题
第五部分 四川师范大学计算机科学学院833教育技术学基础考研真题
第六部分 杭州师范大学教育学院714教育技术学专业基础考研真题
第七部分 河南师范大学教育与教师发展学院858教育技术学考研真题

部分内容
第一部分 北京邮电大学教育技术研究所818教育技术学综合考研真题
2011年北京邮电大学教育技术研究所818教育技术学综合考研真题

2010年北京邮电大学教育技术研究所818教育技术学综合考研真题

获取方式:扫码关注下面公众号,关注后
  
 
回复关键词【华东师范大学823】或【华东师范大学教育技术学基础】
	声明:本站所有文章,如无特殊说明或标注,均为本站原创发布。任何个人或组织,在未征得本站同意时,禁止复制、盗用、采集、发布本站内容到任何网站、书籍等各类媒体平台。如若本站内容侵犯了原著者的合法权益,可联系我们进行处理。
		
