考研真题
1. 全国名校设计理论与设计史考研真题汇总(含中传、中南等)
考研指导书
1. 李砚祖《艺术设计概论》笔记和课后习题
2. 李砚祖《艺术设计概论》配套题库(含考研真题)
3. 王受之《世界现代设计史》(第2版)笔记和典型题(含考研真题)
4. 王受之《世界现代设计史》(第2版)配套题库【考研真题精选+章节题库】

全国名校设计理论与设计史考研真题汇总(含中传、中南等)
书籍目录
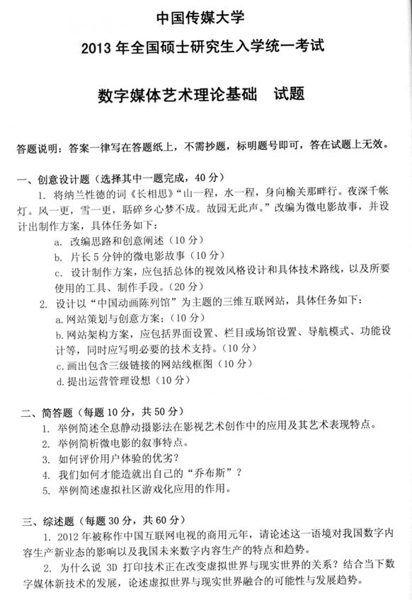
第一部分 中国传媒大学动画与数字艺术学院723数字媒体艺术理论基础考研真题
第二部分 中南大学建筑与艺术学院设计基础、设计史及评论考研真题
第三部分 燕山大学艺术与设计学院712设计史论考研真题
第四部分 首都师范大学美术学院903设计概论考研真题
第五部分 苏州大学设计基础[专业硕士]与设计艺术史[专业硕士]考研真题
第六部分 华南理工大学设计学院设计理论与设计综合考研真题
第七部分 河北工业大学建筑与艺术设计学院723艺术与设计史论考研真题

部分内容
第一部分 中国传媒大学动画与数字艺术学院723数字媒体艺术理论基础考研真题
2013年中国传媒大学动画与数字艺术学院723数字媒体艺术理论基础考研真题

获取方式:扫码关注下面公众号,关注后
  
 
回复关键词【华东师范大学615】或【华东师范大学设计史论】
	声明:本站所有文章,如无特殊说明或标注,均为本站原创发布。任何个人或组织,在未征得本站同意时,禁止复制、盗用、采集、发布本站内容到任何网站、书籍等各类媒体平台。如若本站内容侵犯了原著者的合法权益,可联系我们进行处理。
		
