考研真题
1. 北京航空航天大学外国语学院《448汉语写作与百科知识》历年考研真题汇总(含部分答案)
2. 翻译硕士《448汉语写作与百科知识》名校考研真题汇总(含部分答案)(2016年前)
考研指导书
1. 2026年翻译硕士《448汉语写作与百科知识》专用教材

北京航空航天大学外国语学院《448汉语写作与百科知识》历年考研真题汇总(含部分答案)
书籍目录
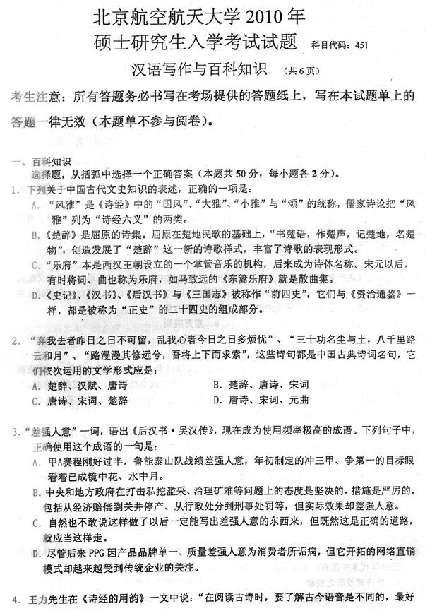
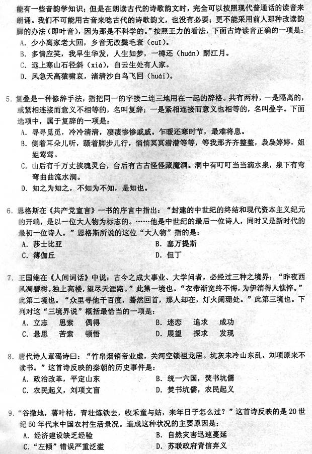
2010年北京航空航天大学《448汉语写作与百科知识》考研真题
2010年北京航空航天大学《448汉语写作与百科知识》考研真题及详解
2011年北京航空航天大学《448汉语写作与百科知识》考研真题
2012年北京航空航天大学《448汉语写作与百科知识》考研真题
2013年北京航空航天大学《448汉语写作与百科知识》考研真题
2014年北京航空航天大学《448汉语写作与百科知识》考研真题
2015年北京航空航天大学《448汉语写作与百科知识》考研真题
2017年北京航空航天大学《448汉语写作与百科知识》考研真题
2018年北京航空航天大学《448汉语写作与百科知识》考研真题
2019年北京航空航天大学《448汉语写作与百科知识》考研真题

部分内容
2010年北京航空航天大学《448汉语写作与百科知识》考研真题






更多内容,请点击获取:
http://shuyue.100xuexi.com/Ebook/974822.html
声明:本站所有文章,如无特殊说明或标注,均为本站原创发布。任何个人或组织,在未征得本站同意时,禁止复制、盗用、采集、发布本站内容到任何网站、书籍等各类媒体平台。如若本站内容侵犯了原著者的合法权益,可联系我们进行处理。
