考研真题
1. 北京第二外国语学院《448汉语写作与百科知识》历年考研真题汇总
2. 2026年翻译硕士《448汉语写作与百科知识》考研真题与典型题
3. 翻译硕士《448汉语写作与百科知识》名校考研真题汇总(含部分答案)(2016年前)
考研指导书
1. 2026年翻译硕士《448汉语写作与百科知识》专用教材

北京第二外国语学院《448汉语写作与百科知识》历年考研真题汇总
书籍目录
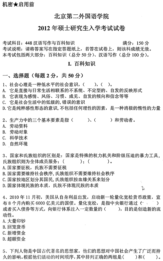
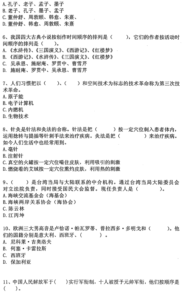
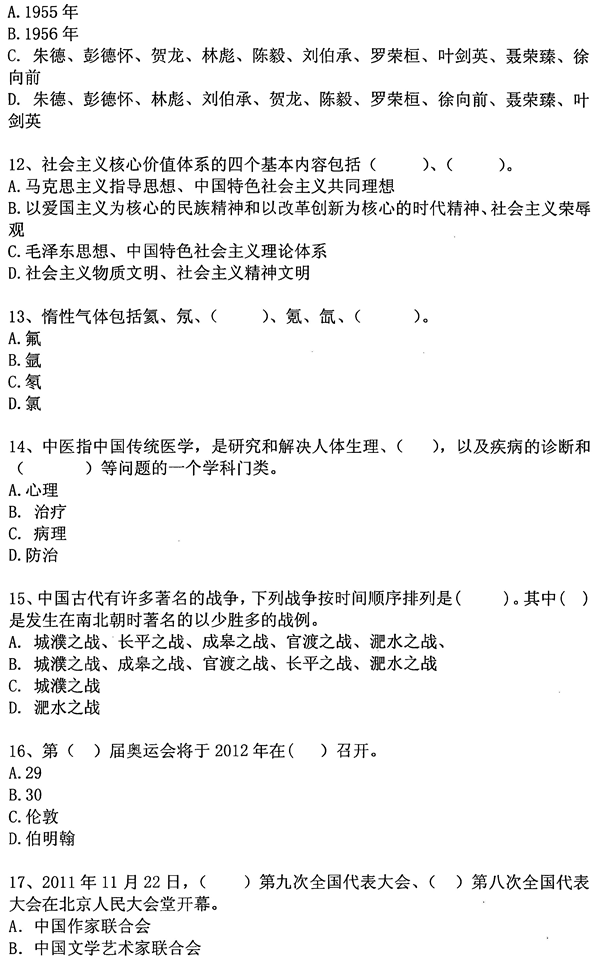
2012年北京第二外国语学院《448汉语写作与百科知识》考研真题
2013年北京第二外国语学院《448汉语写作与百科知识》考研真题
2014年北京第二外国语学院《448汉语写作与百科知识》考研真题
2015年北京第二外国语学院《448汉语写作与百科知识》考研真题
2019年北京第二外国语学院《448汉语写作与百科知识》考研真题(回忆版)

部分内容
2012年北京第二外国语学院《448汉语写作与百科知识》考研真题





更多内容,请点击获取:
http://shuyue.100xuexi.com/Ebook/969598.html
声明:本站所有文章,如无特殊说明或标注,均为本站原创发布。任何个人或组织,在未征得本站同意时,禁止复制、盗用、采集、发布本站内容到任何网站、书籍等各类媒体平台。如若本站内容侵犯了原著者的合法权益,可联系我们进行处理。
