考研真题
1. 北京理工大学生命学院《874微生物学》历年考研真题汇总
2. 全国名校微生物学考研真题汇总
考研指导书
1. 沈萍《微生物学》(第8版)配套题库【考研真题精选+章节题库】

北京理工大学生命学院《874微生物学》历年考研真题汇总
书籍目录
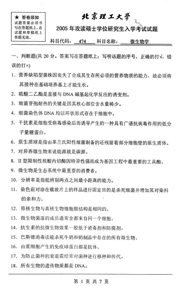
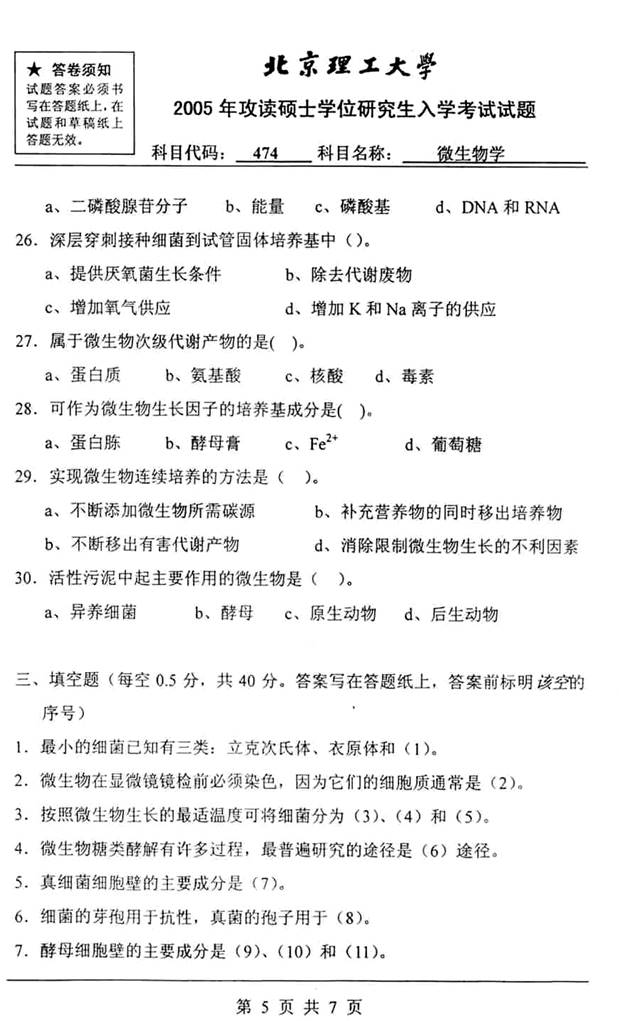
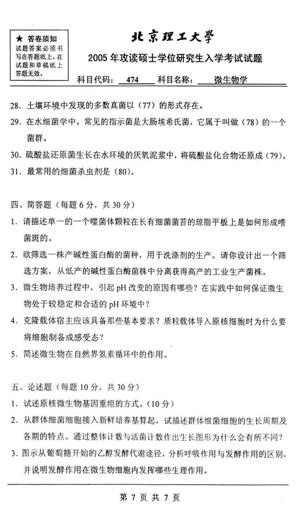
2005年北京理工大学474微生物学考研真题
2006年北京理工大学474微生物学考研真题
2007年北京理工大学474微生物学考研真题
2008年北京理工大学874微生物学考研真题
2023年北京理工大学874微生物学考研真题(回忆版)

部分内容
2005年北京理工大学474微生物学考研真题







更多内容,请点击获取:
http://shuyue.100xuexi.com/Ebook/969699.html
声明:本站所有文章,如无特殊说明或标注,均为本站原创发布。任何个人或组织,在未征得本站同意时,禁止复制、盗用、采集、发布本站内容到任何网站、书籍等各类媒体平台。如若本站内容侵犯了原著者的合法权益,可联系我们进行处理。
