考研真题
1. 北京大学新闻与传播学院《440新闻与传播专业基础》历年考研真题汇总(含部分答案和视频讲解)
2. 全国名校新闻与传播硕士《440新闻与传播专业基础》考研真题汇总(含部分答案)
3. 新闻与传播硕士《440新闻与传播专业基础》名校考研真题(2016年前)详解(含复旦、武大等)
4. 新闻与传播硕士《440新闻与传播专业基础》名校考研真题(2016年前)详解(含暨大、川大等)
5. 新闻与传播硕士《440新闻与传播专业基础》名校考研真题(2016年前)详解(含人大、北大等)
考研指导书
1. 刘明华《新闻写作教程》配套题库(含考研真题)
2. 马少华《新闻评论教程》(第2版)笔记和课后习题详解
3. 马少华《新闻评论教程》(第2版)配套题库(含考研真题)
4. 沃纳·赛佛林《传播理论:起源、方法与应用》(第5版)配套题库【考研真题精选+章节题库】

马少华《新闻评论教程》(第2版)笔记和课后习题详解
书籍目录
第一章 新闻评论的传播、思维和表达特点
第二章 新闻评论中的观点
第三章 新闻评论中的叙事因素
第四章 新闻评论中的论证
第五章 新闻评论的结构与节奏
第六章 新闻评论的选题
第七章 新闻评论的标题
第八章 新闻评论的语言和风格
第九章 社 论
第十章 言论版
第十一章 新闻述评
第十二章 广播电视新闻评论
第十三章 网络新闻评论
第十四章 新闻评论的伦理

部分内容
第一章 新闻评论的传播、思维和表达特点
1.1 复习笔记
【知识框架】

【考点难点归纳】
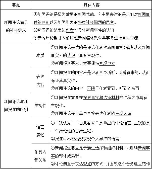
考点一:新闻评论的传播特点(见表1-1) ★★
表1-1 新闻评论的传播特点

考点二:从多个要素看新闻评论的传播特点(见表1-2) ★★
表1-2 从多个要素看新闻评论的传播特点

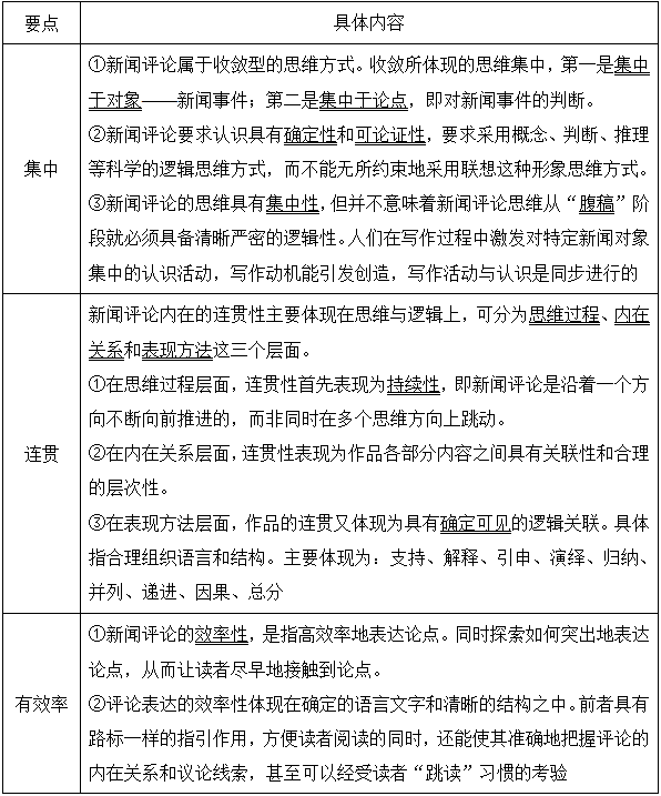
考点三:新闻评论的思维和表达的特点(见表1-3) ★★
表1-3 新闻评论的思维和表达的特点

【考点拓展】两种思维特征与新闻评论
(1)直觉、联想的思维
直觉、联想的思维是发散式的,并不指向对象自身。而新闻评论的功能,主要限于人们针对社会生活领域的新闻事实表达和交流观点,它往往难以实证,却仍然需要论证和说服,因此它就需要揭示事物之间确定的关系,并且以明显的、非个别化的思维路径表达出这种关系。联想思维并不适合推理论证。
(2)辩证的思维
辩证思维具有较强的理性特征,然而由于辩证思维的运用和结果验证不容易,在判断具体的新闻事实方面,容易发生错误的判断,得出具有迷惑性的结论。
获取方式:扫码关注下面公众号,关注后
回复关键词【北京大学440】或【北京大学新闻与传播专业基础】
