考研真题
1. 北京大学经济学院《431金融学综合》[专业硕士]历年考研真题汇总
2. 北京大学光华管理学院《431金融学综合》[专业硕士]历年考研真题汇总
3. 北京大学数学科学学院《431金融学综合》历年考研真题汇总(回忆版)
4. 全国名校金融硕士《431金融学综合》考研真题精选及详解(部分视频讲解)
5. 金融硕士《431金融学综合》名校考研真题汇总(含部分答案)(2017年前)
考研指导书
1. 罗斯《公司理财》(第11版)笔记和课后习题详解
2. 罗斯《公司理财》(第11版)配套题库【考研真题精选+章节题库】
3. 博迪《投资学》(第10版)笔记和课后习题详解
4. 博迪《投资学》(第10版)配套题库【考研真题精选+章节题库】
5. 姜波克《国际金融新编》(第6版)笔记和课后习题(含考研真题)详解
6. 姜波克《国际金融新编》(第6版)配套题库【考研真题精选+章节题库】
7. 米什金《货币金融学》(第12版)笔记和课后习题(含考研真题)详解
8. 米什金《货币金融学》(第12版)配套题库【考研真题精选+章节题库】
9. 茆诗松《概率论与数理统计教程》(第3版)笔记和课后习题(含考研真题)详解
10. 茆诗松《概率论与数理统计教程》(第3版)配套题库【考研真题精选+章节题库】
11. 古扎拉蒂《计量经济学基础》(第5版)课后习题详解

米什金《货币金融学》(第12版)笔记和课后习题(含考研真题)详解
书籍目录
第1篇 引言
第1章 为什么研究货币、银行与金融市场
第2章 金融体系概览
第3章 货币是什么
第2篇 金融市场
第4章 理解利率
第5章 利率行为
第6章 利率的风险结构与期限结构
第7章 股票市场、理性预期理论与有效市场假说
第3篇 金融机构
第8章 金融结构的经济学分析
第9章 银行业与金融机构管理
第10章 金融监管的经济学分析
第11章 银行业:结构与竞争
第12章 金融危机
第4篇 中央银行与货币政策操作
第13章 中央银行与联邦储备体系
第14章 货币供给过程
第15章 货币政策工具
第16章 货币政策操作:战略与战术
第5篇 国际金融与货币政策
第17章 外汇市场
第18章 国际金融体系
第6篇 货币理论
第19章 货币数量论、通货膨胀与货币需求
第20章 IS曲线
第21章 货币政策与总需求曲线
第22章 总需求-总供给分析
第23章 货币政策理论
第24章 预期对货币政策的作用
第25章 货币政策的传导机制

部分内容
第1篇 引言
第1章 为什么研究货币、银行与金融市场
1.1 复习笔记
【知识框架】

【考点难点归纳】
考点一:为什么研究金融市场★★
1金融市场的定义
金融市场是指将资金从剩余方转向短缺方的市场。资金供求双方通过金融市场进行资金融通,实现金融资源的有效配置,提高经济效率。金融市场对个人财富、企业经营、消费者行为以及经济周期等都有直接的影响。
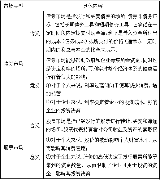
2主要的金融市场(见表1-1)
表1-1 主要的金融市场

【例1.1】股票市场中,投资者所购买的股票体现着投资者与上市公司之间的( )。[南京大学2013年研]
A.债权债务关系
B.所有权关系
C.信托关系
D.不能确定
【答案】B
【解析】股票是股份有限公司向股东出具的一种证明其投资入股,并有权从公司获取股息和红利的所有权凭证。股票反映的是所有权关系,债券反映的是债权债务关系,基金反映的是信托关系。
考点二:为什么研究金融机构和银行★
银行与其他金融机构是金融市场实现资金由储蓄者向有生产性投资机会的人转移的桥梁,对于经济运行具有十分重要的作用。
1金融体系的结构
金融体系是由银行与非银行金融机构(保险公司、共同基金等)共同构成的复杂系统。金融中介是指在金融市场资金融通过程中,在资金供求者之间起媒介作用的金融机构。
2银行与其他金融机构
银行是吸收存款、发放贷款的金融机构,包括商业银行、互助储蓄银行等。金融中介机构中,银行的经济规模最大,但近些年保险公司、财务公司、养老基金、投资银行等其他金融机构的成长速度也很快。
3金融创新
金融创新是指新的金融产品和服务的发展,可以为金融机构拓宽盈利空间,但有时也伴随着巨大的金融风险。
4金融危机
金融危机是指金融市场出现混乱,同时伴随着资产价格的大幅度下跌以及大量金融机构与非金融企业的破产。
考点三:为什么研究货币和货币政策★★★
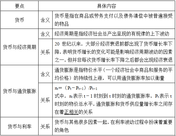
1为什么研究货币(见表1-2)
表1-2 为什么研究货币

拓展:经济周期,也称商业周期或景气循环,一般是指经济活动沿着经济发展的总体趋势所经历的有规律的扩张和收缩。它是国民总产出、总收入和总就业的波动,是国民收入或总体经济活动扩张与紧缩的交替或周期性波动变化。过去将其分为繁荣、衰退、萧条和复苏四个阶段,表现在图形上则以衰退、谷底、扩张和顶峰来描述,也是现在普遍使用的名称。
2为什么研究货币政策
货币可以对许多对于经济稳健性至关重要的经济变量产生影响,货币政策(即对货币和利率的管理)与社会福利水平息息相关。
(1)货币政策的实施
一个国家货币政策的实施由其中央银行负责。在美国,货币政策由联邦储备体系(简称美联储)负责实施。
(2)财政政策和货币政策
财政政策是指政府支出和税收收入的相关决策。在一国财政的实际运行中会出现三种情况:预算赤字、预算盈余和预算平衡。其中,预算赤字是指在一个特定的时间段中,政府支出超出税收收入的差额;预算盈余是指在一个特定的时间段中,税收收入超出政府支出的差额。当出现预算盈余时,政府的债务负担可以得到减缓;当出现预算赤字时,政府必须通过对外借款对差额进行弥补。
考点四:为什么研究国际金融★
当今世界,金融市场全球化加速发展,全球金融一体化不断增强。
1外汇市场
外汇市场是货币兑换的场所,即资金跨国转移的中介市场。跨国转移的资金必须在外汇市场上实现从本国货币到外国货币的兑换。此外,外汇市场也是汇率决定的场所。
汇率是以一种货币表示的另一种货币的价格。本币贬值,外国商品价格升高,本国的居民将会削减对外国商品的购买而增加对本国商品的消费,使得本国的企业更有竞争力;本币升值则使得本国消费者获利,因为国外的商品更加便宜,但会损害本国企业的利益,由于其产品在国内外的销售量都减少,本国就业也随之减少。
2国际金融体系
国与国之间的资本在全球范围内频繁的跨国流动使得国际金融体系对本国经济产生更为重要的影响。
获取方式:扫码关注下面公众号,关注后
回复关键词【北京大学431】或【北京大学金融学综合】
