考研真题
1. 北京大学《347心理学专业综合》[专业硕士]历年考研真题汇总(含部分答案)
2. 应用心理硕士《347心理学专业综合》名校考研真题(2017年前)详解
考研指导书
1. 津巴多《心理学与生活》(第19版)配套题库【考研真题精选+章节题库】
2. 彭聃龄《普通心理学》(第5版)笔记和典型题(含考研真题)详解
3. 彭聃龄《普通心理学》(第5版)配套题库【考研真题精选+章节题库】
4. 侯玉波《社会心理学》(第4版)笔记和课后习题详解
5. 侯玉波《社会心理学》(第4版)配套题库【考研真题精选+章节题库】
6. 钱铭怡《变态心理学》配套题库【考研真题精选+章节题库】
7. 朱滢《实验心理学》(第4版)笔记和课后习题(含考研真题)详解
8. 朱滢《实验心理学》(第4版)配套题库【考研真题精选+章节题库】
9. 戴海崎《心理与教育测量》(第4版)配套题库【考研真题精选+章节题库】
10. 2026年管理心理学考研题库

朱滢《实验心理学》(第4版)笔记和课后习题(含考研真题)详解
书籍目录
第1章 引 论
第2章 实验设计与准实验设计
第3章 心理物理学方法
第4章 反应时间
第5章 视觉与听觉
第6章 知 觉
第7章 注 意
第8章 记 忆
第9章 心理语言学
第10章 思 维
第11章 社会认知
第12章 意 识
第13章 眼动实验法
第14章 脑认知成像技术

部分内容
第1章 引 论
1.1 复习笔记
【知识框架】

【考点归纳】
考点一、实验与观察
表1-1 实验与观察

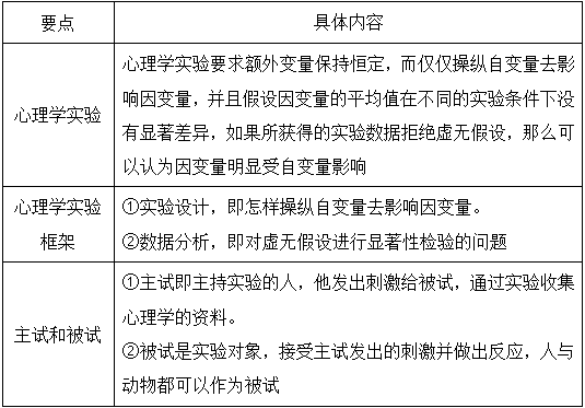
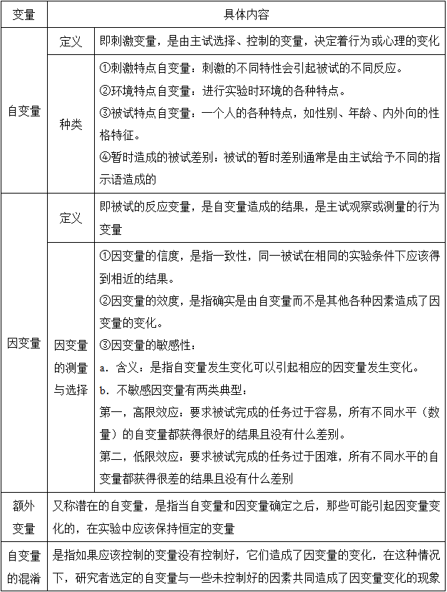
考点二、心理学实验和它的各种变量
1心理学实验
表1-2 心理学实验

2心理学实验的各种变量
表1-3 心理学实验的各种变量

考点三、实验范式
表1-4 实验范式

考点四、心理学规律的性质
表1-5 心理学规律的性质

获取方式:扫码关注下面公众号,关注后
回复关键词【北京大学347】或【北京大学心理学专业综合】
