考研真题
1. 北京大学《347心理学专业综合》[专业硕士]历年考研真题汇总(含部分答案)
2. 应用心理硕士《347心理学专业综合》名校考研真题(2017年前)详解
考研指导书
1. 津巴多《心理学与生活》(第19版)配套题库【考研真题精选+章节题库】
2. 彭聃龄《普通心理学》(第5版)笔记和典型题(含考研真题)详解
3. 彭聃龄《普通心理学》(第5版)配套题库【考研真题精选+章节题库】
4. 侯玉波《社会心理学》(第4版)笔记和课后习题详解
5. 侯玉波《社会心理学》(第4版)配套题库【考研真题精选+章节题库】
6. 钱铭怡《变态心理学》配套题库【考研真题精选+章节题库】
7. 朱滢《实验心理学》(第4版)笔记和课后习题(含考研真题)详解
8. 朱滢《实验心理学》(第4版)配套题库【考研真题精选+章节题库】
9. 戴海崎《心理与教育测量》(第4版)配套题库【考研真题精选+章节题库】
10. 2026年管理心理学考研题库

彭聃龄《普通心理学》(第5版)笔记和典型题(含考研真题)详解
书籍目录
第1编 绪 论
第1章 心理学的研究对象和方法
第2章 心理的神经生理机制
第2编 人的信息加工
第3章 感 觉
第4章 知 觉
第5章 意识和注意
第6章 记 忆
第7章 思 维
第8章 语 言
第3编 行为调节和控制
第9章 动 机
第10章 情 绪
第4编 人的心理特性
第11章 能 力
第12章 人 格
第5编 活动与发展
第13章 学 习
第14章 人生全程发展

部分内容
第1编 绪 论
第1章 心理学的研究对象和方法
1.1 复习笔记
【知识框架】

【复习导向】
本章重要考点及要求:从个体心理与社会心理两个方面着手了解*心理学的研究对象。从类型、何种情况下采用何种方法以及各种方法的优缺点等方面掌握心理学的研究方法。心理学的主要流派涉及心理学学科的发展脉络,是以点串线,以线带面,要重点掌握每个流派的代表人物、主要观点以及历史评价(包括贡献与缺陷),其中一些重要的著作及相关实验也要有所了解。
*本书将复习目标要求分为了解、明确了解、掌握、重点掌握、运用、熟练运用六个等级。了解、明确了解要求对知识进行识记;掌握、重点掌握要求对知识进行领会和理解;运用、熟练运用要求对知识进行应用、分析、综合、评价等。
【考点难点归纳】
考点一、心理学的研究对象
表1-1 心理学的研究对象

【拓展延伸】
心理学包括基础心理学与应用心理学,其研究涉及知觉、认知、情绪、思维、人格、行为习惯、人际关系、社会关系、人工智能、IQ、性格等许多领域,也与日常生活的许多领域——家庭、教育、健康、社会等发生关联。心理学一方面尝试用大脑运作来解释个体基本的行为与心理机能;同时,心理学也尝试解释个体心理机能在社会行为与社会动力中的角色;另外,它还与神经科学、医学、哲学、生物学、宗教学等学科有关,因为这些学科所探讨的生理或心理作用会影响个体的心智。实际上,很多人文和自然学科都与心理学有关,人类心理活动其本身就与人类生存环境密不可分。
心理学家从事基础研究的目的是描述、解释、预测和影响行为。应用心理学家还有第五个目的——提高人类生活的质量。这些目标构成了心理学事业的基础。
考点二、心理学的任务与研究领域
表1-2 心理学的任务与研究领域

考点三、心理学的研究方法
表1-3 心理学的研究方法

【习题精选】
心理学有哪些主要的研究方法?这些方法的特点是什么?
思路点拨:心理学的研究方法很多,大致可以划分为两大类:一类是客观的统计归纳,另一类是主观的诠释演绎。如考生想做更深一层的了解,可寻找《心理学研究方法》之类的教科书对心理研究的一般原理、基础理论、技术技巧、程序指导、研究设计、统计分析及研究的综合与交流等进行拓展阅读。
【参考答案】
心理学的主要研究方法及各自的特点如下:
(1)观察法。它是在自然条件下,实验者通过自己的感官或录音录像等辅助手段,有目的、有计划地观察被试的表情、动作、言语、行为等,来研究人的心理活动规律的方法。分为长期观察和定期观察、全面观察和重点观察。它是其他方法的基础,但不易主动控制,有一定局限性。
(2)实验法。这是一种有严格控制的、特殊的观察形式,是有目的、有方向,严格地控制或创设一定条件,来引起某种心理和行为的出现或变化,从而进行规律性探讨的研究方法。可分为实验室实验和自然实验两种形式。
(3)心理测验法。这是采用一种专门的测验工具即测验量表在较短时间内,对个人或团体的某种心理品质做出分析和鉴别的方法。虽然测验法还欠精确性,但和其他方法配合使用,对推动心理学研究与发展仍是一种较常用的方法。
(4)调查法。这是研究者根据事先拟定的调查提纲或者言简意赅的问题,直接访问被试或有关人员,将访问结果统计处理或文字总结,进行心理分析的一种方法。它可分为谈话法和问卷法两种。
(5)个案研究法。它是对单一研究对象的某个方面进行广泛深入研究的方法。它可以对一个人的心理发展过程进行比较系统、全面的研究;也可以对一个人某一心理活动的发展进行研究;或对某几个人同一心理活动的发展进行研究。
此外,心理学研究的方法还有作品分析法和教育经验总结法。作品分析法是通过对学生的作品进行分析来了解他的某种心理特点的方法。教育经验总结法是有目的地整理总结教育实践中那些行之有效的经验,并从中抽取和提炼出所包含的心理活动的规律的方法。
复杂心理现象的研究需要多种方法配合使用,才能揭示心理活动的规律。另外,随着心理科学的发展,其方法也在不断发展进步。
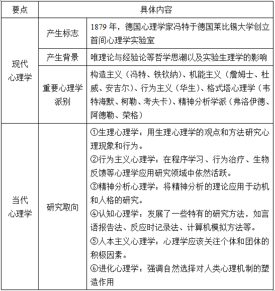
考点四、心理学的过去和现在
表1-4 心理学的过去和现在

【习题精选】
1现代心理学的主要派别有哪些?
思路点拨:现代心理学一般认为是起始于19世纪末冯特的构造主义,历经机能主义、行为主义、格式塔心理学、精神分析等浪潮。要注意各派间在学术观点上的发展脉络(即新的流派对旧的流派的扬弃)。
【参考答案】
现代心理学的主要派别如下:
(1)构造主义心理学
①代表人物:冯特、铁钦纳。
②内容:该学说主张研究人的直接经验即意识,并把意识分为感觉、表象(也译作意象)和情感(也译作激情)三个基本元素,感觉是知觉的元素,表象是观念的元素,情感是情绪的元素。所有复杂的心理活动都是由这些元素构成的。冯特首创的内省法,用于对个体的内在经验感受进行观察和分析。
(2)机能主义心理学
①代表人物:詹姆斯、杜威、安吉尔。
②内容:该学说认为意识是一种持续不断、川流不息的过程,即意识流,认为意识是个人的,永远变化的,连续的和有选择性的。意识的作用就是使有机体适应环境;强调意识的作用和功能,而不像构造主义那样强调意识的结构。如构造主义心理学主要关心什么是思维,而机能主义心理学则主要关心思维在人类行为中的重要作用。
(3)行为主义心理学
①代表人物:华生、斯金纳。
②内容:该学说认为心理学不应研究意识,而应该研究可观察的、可测量的个人行为,并以刺激-反应(S-R)之间的关系作为心理学研究的主要内容;意识不能观察和测量,所以意识不应该包括在心理学研究范围内;个体行为的基础是反应的关系,即此反应的形成与某刺激相关,了解了刺激与反应的关系;个体的行为都是在生活环境中习得的而不是与生俱来的。
(4)完形心理学(格式塔心理学)
①代表人物:韦特海默、苛勒和考夫卡。
②内容:该学说主要研究知觉与意识,其目的在于探究知觉与意识的心理组织历程,它以直接经验或现象经验作为研究对象。在研究方法上,他们既强调观察法,也不反对内省法,主要是一种纯粹的经验的观察。该学说认为各元素的总和不是意识的整体,而是整体大于部分之和。完形心理学研究知觉组织,而知觉组织与注意、记忆和思维等历程有关,为此完形心理学的研究为后来认知心理学的发展奠定了基础。
(5)精神分析学派
①代表人物:弗洛伊德、荣格、阿德勒。
②内容:弗洛伊德提出了潜意识、生本能、死本能等观念来解释人类行为的内在动力;对于人格发展阶段,以口腔期、肛门期、性器期、潜伏期和性征期以及认同、恋母情结等观念来解释个体心理发展的历程;对于人格结构,用本我、自我、超我三者来解释个体的人格结构,并以冲突、焦虑以及各种防卫机制来解释个体人格发展的动因。后期的新精神分析学派对弗洛伊德的理论有所发展,如更加强调自我在人格中的作用,不再过分强调弗洛伊德的本能论或泛性论的作用,而重视文化和社会因素对人格的影响。
(6)人本主义心理学
①代表人物:马斯洛、罗杰斯。
②内容:该学说主张,心理学的研究对象应该是正常人,应研究人类的复杂经验,如动机、价值、情感、生活责任以及生命的意义等。认为人性是善的,人类本性中蕴藏着无限的潜力,因此要改善环境以有利于人性的充分发展,达到自我实现的境界。
(7)认知心理学
①代表人物:早期的认知心理学以瑞士著名心理学家皮亚杰为代表。美国心理学家奈塞尔(1967)《认知心理学》的出版,标志着现代认知心理学的诞生。
②内容:该学说有广义和狭义两种解释。广义的认知心理学研究个体的注意、感知觉、记忆、想象和思维等心理过程。狭义的认知心理学就是信息加工心理学,是指对信息的输入、加工、存储和提取过程的研究。认知心理学是多学科结合的结果,它一方面吸收了心理学领域的研究成果,如完形心理学对知觉的研究;也受到其他学科的推动,如信息论、控制论、系统论和语言学的影响;同时计算机科学的进展也对其形成过程具有促进作用。
2简要说明当代心理学的主要研究取向。
思路点拨:按照本书观点,20世纪30年代是心理学发展的一个重要分水岭,20世纪30年代以后,心理学各派间出现了互相吸收、互相补充的新局面,特别是认知心理学(20世纪50年代末~60年代初兴起)、人本主义心理学构成当代心理学的重要潮流。
【参考答案】
当代心理学的主要研究取向主要有:
(1)生理心理学的研究取向
用生理心理学的观点和方法研究心理现象和行为,是当代心理学的一个重要的研究取向。采用这种取向的心理学家,关心心理与行为的生物学基础,把生理学看成描述和解释心理功能的基本手段。
研究的主要问题有:①脑与心理的关系;②心理免疫学;③遗传在行为中的作用。生理心理学的研究方法主要有临床方法、局部切除法、电刺激法、生物化学方法和脑成像方法等。
(2)行为主义的研究取向
20世纪初,以华生、斯金纳为代表人物的行为主义诞生。50年代以后,行为主义作为一个学派已接近销声匿迹了。但是,作为一种研究取向,它仍活跃在心理学的某些应用研究领域中,比如,程序学习、行为治疗、生物反馈。
行为主义要探索的问题主要有:在什么条件下某种行为能发生,不同刺激对行为可能有什么作用,行为的结果又怎样影响随后的行为等。
(3)精神分析的研究取向
早期的精神分析理论像行为主义的理论一样,遭受到来自各方面的批评。但是,精神分析的研究取向仍存在于心理学的某些研究领域中。
20世纪30年代以后,一批后弗洛伊德主义者,如安娜·弗洛伊德、艾里克森等,将精神分析的理论应用于动机和人格的研究。与弗洛伊德不同的是:他们更关心儿童和青少年人格的正常发展;强调意识和自我的重要性;把青年期看成力比多活动的高潮时期。
(4)认知心理学的研究取向
认知心理学出现在20世纪初,在50年代以后得到迅速发展。
早期的认知心理学以瑞士著名心理学家皮亚杰(Jean Piaget,1896~1980)为代表,他重视智力发展问题。在信息论、控制论和系统论的影响下,50年代末60年代初,心理学界涌现出一股研究认知过程的潮流。1967年,美国心理学家奈塞尔(Neissei)发表了《认知心理学》一书,标志了现代认知心理学的诞生。
现代认知心理学除了应用心理学的一般研究方法外,还发展了自己特有的一些研究方法,如言语报告法、反应时记录法、计算机模拟方法等。
(5)人本主义心理学和积极心理学的研究取向
人本主义心理学着重于人格方面的研究,但它和精神分析学派的传统观念有着明显的区别。人本主义者认为,人的本质是好的、善良的,人有自由意志,有自我实现的需要。因此,只要有适当的环境,他们就会力争达到某些积极的社会目标。人本主义心理学反对行为主义只相信可以观察到的刺激与反应,而认为正是人们的思想、欲望和情感这些内部过程和内部体验,才使他们成为各不相同的个人。
近年来,在人本主义心理学的基础上,一些心理学家进一步提出了积极心理学的主张。在他们看来,心理学应该关注个体和团体的积极因素,如积极人格、积极情感和积极的社会组织系统等。心理学的目标应该是促进个体的发展,社会的繁荣和幸福并预防问题的产生。在研究方法上,它不仅接受了人本主义的现象学方法,也接受了实验心理学的实证研究方法。
(6)进化心理学研究取向
进化心理学产生于20世纪80年代末,它运用进化论思想对人类心理的起源和本质进行研究,强调自然选择对人类普遍行为倾向的塑造作用。进化心理学认为,人类的心理机制也是自然选择的结果,如果某一种行为倾向有助于个体的生存,那么这种行为倾向就会被自然所选择,并且通过基因遗传保留下来。
获取方式:扫码关注下面公众号,关注后
回复关键词【北京大学347】或【北京大学心理学专业综合】
