考研真题
1. 北京大学新闻与传播学院《334新闻与传播专业综合能力》历年考研真题汇总(含部分答案和视频讲解)
2. 全国名校新闻与传播硕士《334新闻与传播专业综合能力》考研真题汇总(含部分答案)
3. 新闻与传播硕士《334新闻与传播专业综合能力》名校考研真题(2016年前)详解(含复旦、武大等)
4. 新闻与传播硕士《334新闻与传播专业综合能力》名校考研真题(2016年前)详解(含暨大、川大等)
5. 新闻与传播硕士《334新闻与传播专业综合能力》名校考研真题(2016年前)详解(含人大、北大等)
考研指导书
1. 李良荣《新闻学概论》(第7版)笔记和考研真题详解
2. 李良荣《新闻学概论》(第7版)配套题库【考研真题(视频讲解)+章节题库】
3. 陈力丹《新闻理论十讲》(修订版)笔记和考研真题详解
4. 罗杰斯《传播学史:一种传记式的方法》配套题库【考研真题精选+章节题库】
5. 刘海龙《大众传播理论:范式与流派》笔记和课后习题详解
6. 刘海龙《大众传播理论:范式与流派》配套题库【考研真题精选+章节题库】
7. 彭兰《网络传播概论》(第4版)笔记和课后习题(含考研真题)详解
8. 彭兰《网络传播概论》(第4版)配套题库(含考研真题)

刘海龙《大众传播理论:范式与流派》笔记和课后习题详解
书籍目录
第一章 传播的六种话语
第二章 大众传播研究史:诠释与建构
第三章 理论和研究范式
第四章 大众传播中的宣传与说服
第五章 从功能到效果
第六章 大众传播的影响:社会心理取向
第七章 大众传播的影响:信息环境取向
第八章 大众传播的影响:受众使用与依赖取向
第九章 批判理论的兴起和传播政治经济学派
第十章 文化研究:表征与霸权
第十一章 媒体生产与媒介场
第十二章 多伦多学派及媒介研究

部分内容
第一章 传播的六种话语
1.1 复习笔记
【知识框架】

【考点难点归纳】
考点一:话语研究(见表1-1) ★
表1-1 话语研究

【考点拓展】话语分析(Discourse
Analysis)
话语分析从研究向度上看,可以分为描述性与批判性研究两大类。描述性研究侧重于对作为话语产物的文本的分析,关注其内容与自身结构,社会实践意义上的话语被忽视了。批判性话语研究(Critical Discourse Analysis,CDA)则把话语从文本中解放出来,引向社会实践的维度,对其中的意识形态和权力关系进行考察。
考点二:传播是传递(见表1-2) ★★★
表1-2 传播是传递

【考点拓展】经验的(empirical)
通过直接经验获得知识的途径。学术研究中,“经验的”即“实证的”,是指收集试验数据,进行量化分析的过程或步骤。“经验的”或“实证的”方法认为,真理应当且只应通过观察或经验求得证实或证伪。
考点三:传播是控制(见表1-3) ★★★
表1-3 传播是控制

【考点拓展】伯奈斯的精英主义观
伯奈斯持精英主义观点,认为普通人是乌合之众,必须由少数的明智之士加以管理和控制,因此宣传对整个社会是有利的,它是现代民主社会的一种必然结果。李普曼曾经把政府宣传对民意的控制比喻成是“制造同意”(Manufacturing Consent),伯奈斯也不约而同地使用了一个相似的比喻,宣传可以像工程师那样制造民意(engineering the public opinion)。
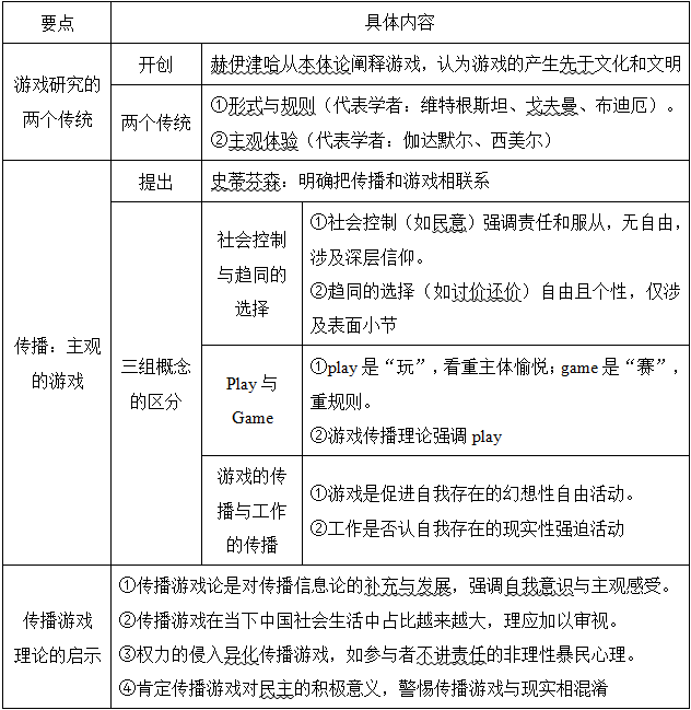
考点四:传播的游戏观(见表1-4) ★★★
表1-4 传播的游戏观

【考点拓展】未来游戏化传播演化的五种趋向
分别为趣味性入口、游戏化交互、有机嵌入规则、有机嵌入游戏以及基于游戏机制的传播生态。
考点五:传播是权力(见表1-5) ★★
表1-5 传播是权力

【考点拓展】新闻传播者权力的来源
新闻传播者通过制作文本、生产意义和知识,从而生产权力;新闻传播组织凭借其在传受关系中的地位和与其他社会权力机构的关系生产权力;新闻传播者通过掌握的传播渠道和传播技术生产权力。
考点六:传播是撒播(见表1-6) ★★
表1-6 传播是撒播

【考点拓展】彼得斯的《对空言说》
“有限性—幽灵—深渊—博爱—撒播”是支撑彼得斯《对空言说》的逻辑暗线:人的有限性致使交流中幽灵环绕、深渊阻隔,因此交流的动力是保持距离又让善意在场的博爱,方式是单向的撒播。此种“撒播观”的问题在于,正是人的有限性决定了爱不能无因而起,交流不能不求回应,撒播极易堕为抹杀他者的自恋和自我投射。
考点七:传播是共享和互动(见表1-7) ★★★
表1-7 传播是共享和互动

【考点拓展】共享和互动的传播关系符合互联网时代精神
互联网时代推行共享与协同的理念,需要传统媒体代表的官方或精英阶层与自媒体代表的大众或草根阶层通过多元途径进行对话交流,信息传播有效性也需要主客体双向互动来建构符号的某种意义。
获取方式:扫码关注下面公众号,关注后
回复关键词【北京大学334】或【北京大学新闻与传播专业综合能力】
