考研真题
1. 北京大学《331社会工作原理》历年考研真题汇总(含部分答案)
2. 全国名校社会工作硕士《331社会工作原理》考研真题精选及详解(部分视频讲解)
3. 社会工作硕士《331社会工作原理》名校考研真题汇总(含部分答案)
考研指导书
1. 王思斌 《社会学教程》(第5版)配套题库【考研真题精选+章节题库】
2. 王思斌《社会工作概论》(第3版)笔记和课后习题(含考研真题)详解
3. 杨善华《西方社会学理论》(上、下卷)配套题库【考研真题精选+章节题库】

王思斌《社会工作概论》(第3版)笔记和课后习题(含考研真题)详解
书籍目录
第一编 什么是社会工作
第一章 社会工作的内涵与工作领域
第二章 社会工作的功能
第二编 社会工作价值体系与理论
第三章 社会工作的价值体系
第四章 社会工作理论
第五章 社会福利制度
第三编 社会工作方法
第六章 社会个案工作
第七章 社会小组工作
第八章 社区工作
第九章 社会行政
第四编 社会工作实务
第十章 儿童社会工作
第十一章 青少年社会工作
第十二章 老年社会工作
第十三章 妇女社会工作
第十四章 残疾人社会工作
第十五章 家庭社会工作
第十六章 医务社会工作
第十七章 工业社会工作
第十八章 农村社会工作
第十九章 反贫困与社会工作
第二十章 矫正社会工作
第二十一章 民政工作与社会工作
第五编 社会工作的发展
第二十二章 社会工作教育
第二十三章 社会工作实习与督导
第二十四章 社会工作研究

部分内容
第一编 什么是社会工作
第一章 社会工作的内涵与工作领域
1.1 复习笔记
【知识框架(庖丁解牛)】

【考点难点归纳(厚积薄发)】
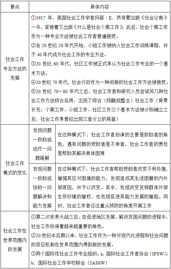
考点一:社会工作的发展(见表1-1)★★
表1-1 社会工作的发展

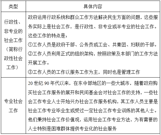
考点二:我国社会工作的类型(见表1-2)★★★★
表1-2 我国社会工作的类型

获取方式:扫码关注下面公众号,关注后
回复关键词【北京大学331】或【北京大学社会工作原理】
