考研真题
1. [电子书]北京大学马克思主义学院《马克思主义基本原理》历年考研真题汇总(含部分答案)
2. [电子书]全国名校马克思主义基本原理考研真题汇总(含部分答案)
考研指导书
1. [电子书]《马克思主义基本原理》(2023年版)笔记和课后习题(含考研真题)详解【视频讲解】
2. [题库]《马克思主义基本原理》(2023年版)配套题库【考研真题精选+章节题库】
3. [电子书]黄楠森《马克思主义哲学史》配套题库【考研真题精选+章节题库】

《马克思主义基本原理》(2023年版)笔记和课后习题(含考研真题)详解【视频讲解】
书籍目录
导 论
第一章 世界的物质性及发展规律
第二章 实践与认识及其发展规律
第三章 人类社会及其发展规律
第四章 资本主义的本质及规律
第五章 资本主义的发展及其趋势
第六章 社会主义的发展及其规律
第七章 共产主义崇高理想及其最终实现

部分内容
导 论
0.1 复习笔记
【视频导学(名师点拨)】
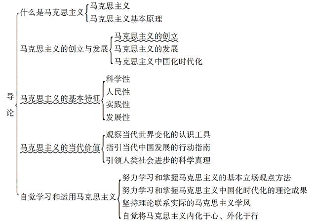
【知识框架(庖丁解牛)】

【考点难点归纳(厚积薄发)】
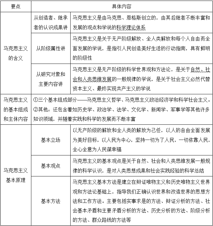
考点一:马克思主义和马克思主义基本原理(见表1)★★
表1 马克思主义和马克思主义基本原理

拓展:马克思主义是在广泛吸取和借鉴人类文明成果基础上创立起来的科学体系,它揭示了人类社会发展的一般规律。马克思主义是指引无产阶级争取自身解放并最终解放全人类的具有鲜明阶级性的理论,它公开申明自己是无产阶级的世界观和方法论,不带有任何的宗派性。马克思主义基本原理是马克思主义的基本观点,反映的是马克思主义的精神实质。
【例1·选择题】马克思主义中国化的本质是( )。[南京航空航天大学2018年研]
A.照搬马克思主义的现成理论
B.一个以中国国情为基础的全新理论
C.用现成的马克思主义理论直接解答和解决中国的现实问题
D.用马克思主义基本理论指导中国革命和建设,并在这一过程中发展马克思主义
【答案】D
考点二:马克思主义的创立★★★★
1马克思主义创立的条件
马克思主义产生于19世纪40年代,其产生具有深刻的社会根源、阶级基础和思想渊源,具体内容见表2。
表2 马克思主义创立的条件

2马克思主义的形成和完善
(1)1844年2月,马克思和恩格斯在被称为德国第一家社会主义刊物的《德法年鉴》上发表的论文表明,马克思、恩格斯已经完成了从唯心主义到唯物主义,从革命民主主义到共产主义的转变,为马克思主义的创立奠定了思想前提。
(2)1845年秋至1846年5月,马克思和恩格斯在布鲁塞尔合写了《德意志意识形态》,首次系统阐述了历史唯物主义的基本观点,实现了历史观上的伟大变革。
(3)1848年2月,马克思和恩格斯《共产党宣言》的发表,标志着马克思主义的公开问世,这是第一部全面阐述科学社会主义的伟大著作。
(4)1867年,马克思撰写的《资本论》第一卷出版,系统阐述了剩余价值学说,揭示了资本主义生产关系的秘密。唯物史观和剩余价值学说是马克思一生的两个伟大发现。
(5)1876—1878年,恩格斯写出了《反杜林论》,全面阐述了马克思主义理论体系。
拓展:两个伟大的发现——唯物主义历史观和通过剩余价值揭开资本主义生产的秘密,都应当归功于马克思。由于这两个发现,社会主义变成了科学。
【例2·概念题】人本主义[北京大学2017年研]
考点三:马克思主义的发展★★★
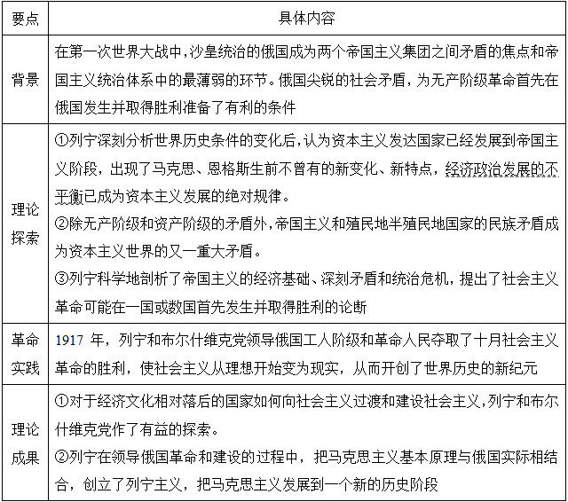
1列宁主义(见表3)
表3 列宁主义

2马克思主义中国化时代化
中国共产党把马克思主义基本原理与中国实际相结合,产生了毛泽东思想、邓小平理论、“三个代表”重要思想、科学发展观、习近平新时代中国特色社会主义思想,丰富和发展了马克思主义。
拓展:19世纪末20世纪初,列宁根据世界历史条件的变化,将马克思主义与俄国的具体实际结合起来,创立了列宁主义。20世纪上半期,毛泽东在中国革命和建设过程中,将马克思主义与中国具体实际结合起来,创立了毛泽东思想。20世纪80年代以来,邓小平、江泽民、胡锦涛、习近平又把马克思主义与中国社会主义改革开放的具体实际结合起来,形成了中国特色社会主义理论体系。党的二十大报告指出,中国共产党人深刻认识到,只有把马克思主义基本原理同中国具体实际相结合、同中华优秀传统文化相结合,坚持运用辩证唯物主义和历史唯物主义,才能正确回答时代和实践提出的重大问题,才能始终保持马克思主义的蓬勃生机和旺盛活力
【例3·简答题】简述马克思主义中国化最新阶段性成果的内容及意义。[首都经济贸易大学2018年研]
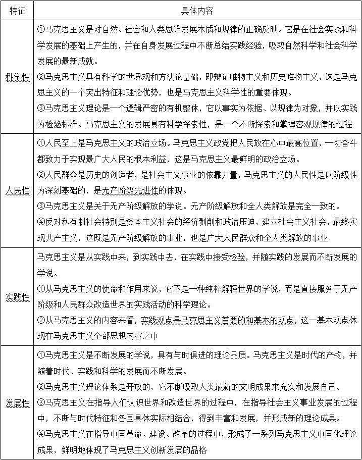
考点四:马克思主义的基本特征(见表4)★★★★★
表4 马克思主义的基本特征

用一句话概括马克思主义的鲜明特征,即:科学性与革命性的统一。其人民性、实践性和发展性集中地体现为革命性。
拓展:马克思主义基本原理为无产阶级提供了改造社会的思想武器,它具有鼓舞无产阶级斗志、引导无产阶级沿着社会发展的趋势去改造社会的巨大作用,马克思主义基本原理具有为无产阶级和劳动人民服务的意识形态功能。
【例4·选择题】马克思主义从产生到发展,表现出了强大的生命力,这种强大生命力的根源在于( )。[南京航空航天大学2018年研]
A.马克思主义是科学的世界观和方法论
B.马克思主义是以实践为基础的科学性与革命性的高度统一
C.马克思主义代表最广大人民的根本利益
D.马克思主义吸收了人类文明的优秀成果
【答案】B
【例5·简答题】简述马克思主义的鲜明特征。[中山大学2021年研;西安交大2021年研]
考点五:马克思主义的当代价值(见表5)★★★★
表5 马克思主义的当代价值

拓展:马克思主义基本原理是适应时代发展的要求而创立的,是一定历史条件下的产物,它没有也不可能穷尽人类社会历史长河中的一切真理,它需要随着时代的发展变化不断丰富和发展自身。
【例6·简答题】简述马克思主义最重要的理论品质。[山东师范大学2018年研]
考点六:自觉学习和运用马克思主义(见表6)★★
表6 自觉学习和运用马克思主义

拓展:发展马克思主义基本原理必须以坚持马克思主义基本原理为前提,否则,就会曲解甚至背离发展马克思主义基本原理的初衷。但是,坚持马克思主义基本原理不等于“死守”马克思主义的具体结论。
【例7·简答题】略论马克思主义价值观的基本内容及其意义。[中南财经政法大学2010年研]
获取方式:扫码关注下面公众号,关注后
回复关键词【北京大学马克思主义基本原理】或【北京大学马克思主义基本原理】
