考研真题
1. 北京大学哲学系《综合考试二》历年考研真题汇总
2. 全国名校中国哲学史考研真题汇总(含部分答案)
3. 全国名校西方哲学史考研真题汇总(含部分答案)
考研指导书
1. 北京大学哲学系《中国哲学史》(第2版)配套题库【考研真题精选+章节题库】
2. 马工程《马克思主义哲学》(第2版)笔记和课后习题(含考研真题)详解
3. 马工程《马克思主义哲学》(第2版)配套题库【考研真题精选+章节题库】
4. 2026年西方哲学史考研题库【考研真题精选+章节题库】

马工程《马克思主义哲学》(第2版)笔记和课后习题(含考研真题)详解
书籍目录
第1章 马克思主义的哲学观
第2章 马克思哲学的创立与发展
第3章 世界的物质性
第4章 实践与世界
第5章 世界的联系与发展
第6章 联系与发展的基本规律
第7章 社会历史运动的规律性
第8章 社会基本矛盾运动及其规律
第9章 生产力在社会发展中的作用
第10章 人民群众在社会发展中的作用
第11章 文化在社会发展中的作用
第12章 认识活动及其规律
第13章 真理及其检验标准
第14章 价值与价值观
第15章 人类解放与人的自由全面发展

部分内容
第1章 马克思主义的哲学观
1.1 复习笔记
【知识框架】

【考点归纳】
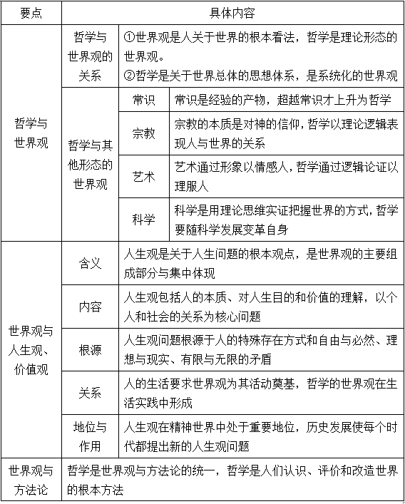
考点一、哲学是理论形态的世界观
表1-1 哲学是理论形态的世界观

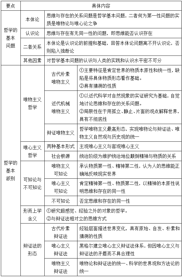
考点二、哲学的基本问题和基本派别
表1-2 哲学的基本问题和基本派别


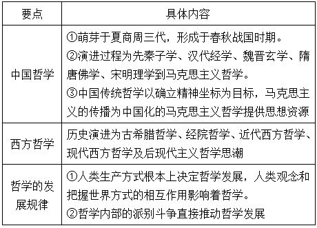
考点三、哲学的历史演进和发展规律
表1-3 哲学的历史演进和发展规律

获取方式:扫码关注下面公众号,关注后
回复关键词【北京大学综合考试二】或【北京大学中国哲学史(含现代部分)、现代西方哲学】
声明:本站所有文章,如无特殊说明或标注,均为本站原创发布。任何个人或组织,在未征得本站同意时,禁止复制、盗用、采集、发布本站内容到任何网站、书籍等各类媒体平台。如若本站内容侵犯了原著者的合法权益,可联系我们进行处理。
