考研真题
1. 北京大学马克思主义学院《经济学基础(含政治经济学、西方经济学)》历年考研真题汇总
2. 全国名校经济学考研试卷分析及真题详解(含北大清华人大复旦等名校)
3. 全国名校经济学考研试卷分析及真题详解(含中央财大、武汉大学等名校)
4. 全国名校经济学考研真题详解
考研指导书
1. 高鸿业《西方经济学(宏观部分)》(第7版)笔记和课后习题(含考研真题)详解
2. 高鸿业《西方经济学(宏观部分)》(第7版)名校考研真题详解
3. 高鸿业《西方经济学(宏观部分)》(第7版)配套题库【考研真题精选+章节题库】
4. 高鸿业《西方经济学(微观部分)》(第7版)笔记和课后习题(含考研真题)详解
5. 高鸿业《西方经济学(微观部分)》(第7版)名校考研真题详解
6. 高鸿业《西方经济学(微观部分)》(第7版)配套题库【考研真题精选+章节题库】
7. 周惠中《微观经济学》(第3版)配套题库【考研真题精选+章节题库】
8. 逄锦聚《政治经济学》(第6版)笔记和课后习题(含考研真题)详解
9. 逄锦聚《政治经济学》(第6版)配套题库【考研真题精选+章节题库】
10. 逄锦聚《政治经济学》(第6版)名校考研真题详解
11. 宋涛《政治经济学教程》(第14版)笔记和课后习题详解
12. 宋涛《政治经济学教程》(第14版)配套题库【考研真题精选+章节题库】
13. 2026年西方经济学(宏观部分)考研真题与典型题详解[部分视频讲解]
14. 2026年西方经济学(微观部分)考研真题与典型题详解[部分视频讲解]

高鸿业《西方经济学(宏观部分)》(第7版)笔记和课后习题(含考研真题)详解
书籍目录
第12章 宏观经济的基本指标及其衡量
第13章 国民收入的决定:收入-支出模型
第14章 国民收入的决定:IS-LM模型
第15章 国民收入的决定:AD-AS模型
第16章 失业与通货膨胀
第17章 宏观经济政策
第18章 蒙代尔-弗莱明模型
第19章 经济增长
第20章 宏观经济学的微观基础
第21章 新古典宏观经济学和新凯恩斯主义经济学
第22章 西方经济学与中国

部分内容
第12章 宏观经济的基本指标及其衡量
12.1 复习笔记
【知识框架】

【考点难点归纳】
考点一:宏观经济学的特点 ★★★
1宏观经济学的研究对象
宏观经济学以国民经济总过程的活动为研究对象,着重考察和说明国民收入、就业水平、价格水平等经济总量是如何决定的、如何波动的。
2宏观经济学的基本理论框架
宏观经济学把经济活动主体分为家庭、企业和政府三大部门,把市场归结为产品市场、货币市场和劳动市场三大类,其基本理论框架就是对三大部门在三大类市场中所发生的相互作用进行研究。
3宏观经济学与微观经济学的异同(见表12-1)
表12-1 宏观经济学与微观经济学的异同

4宏观经济学的加总法
宏观经济学利用总量分析方法研究社会总体的经济行为。宏观经济学的加总法就是通过货币把物质形态不同的产品的产量都还原为一定的市场价值从而加总。
注意:
(1)有些总量变化可以通过微观个量直接加总而得。
(2)总体经济行为并不是个体经济行为的简单加总。
(3)有些微观经济个体的行为根本不能直接加总。
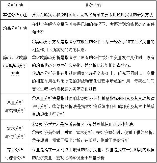
5宏观经济学分析方法(见表12-2)
表12-2 宏观经济学分析方法

6宏观经济学鸟瞰
宏观经济学的理论框架,如图12-1所示。

图12-1 宏观经济学鸟瞰
考点二:国内生产总值 ★★★★
1重要概念
(1)最终产品与中间产品
最终产品是指在一定时期内生产的并由其最后使用者所购买的产品和劳务;中间产品是指用于再出售而供生产别种产品的产品。
(2)国内生产总值和国民生产总值
国内生产总值(GDP)是指一个国家或地区在一定时期内所生产的全部最终产品和劳务的市场价值。
国民生产总值(GNP)是指一国居民在一定时期内所生产的全部最终产品和劳务的市场价值总额。
国内生产总值以国土原则作为统计原则,而国民生产总值以国民原则作为统计原则。两者之间的差额称为国外净要素支付(NFP),即本国生产要素在其他国家获得的收入减去本国付给外国生产要素在本国获得的收入,则GDP=GNP-NFP,或者GNP=GDP+NFP。
(3)名义国内生产总值和实际国内生产总值
名义GDP(或货币GDP)是指用生产产品和劳务的当年价格计算的全部最终产品的市场价值。实际GDP是指用从前某一年作为基期的价格计算出来的全部最终产品的市场价值。
GDP折算指数(国内生产总值平减指数)是指名义GDP和实际GDP的比率。如果已知GDP折算指数,就可以将名义GDP折算为实际GDP,其公式为:
实际GDP=名义GDP÷GDP折算指数
注意:若无特别说明,产出指的是实际GDP。
(4)流量与存量
流量是指一定时期内发生的变量,存量是指一定时点上存在的变量。
2国内生产总值的内涵(见表12-3)
表12-3 国内生产总值的内涵

3GDP指标的意义与局限性(见表12-4)
表12-4 GDP指标的意义与局限性

4产出总等于收入
产出是指整个社会所生产的最终产品和劳务价值,亦即新生产的财富和价值,它总等于要素收入的总和,其中,利润是收入的一部分。
5产出总等于支出
最终产品的销售收入总等于购买最终产品的总支出,企业未卖掉的产品是企业的存货投资,因此总收入=总支出=总产出。
拓展:
(1)对二手商品的处理
GDP衡量现期生产的商品与服务的价值,因此二手商品的出售不作为GDP的一部分而包括进来。
(2)对存货的处理
①如果存货生产出来但是坏掉,对于GDP没有影响;
②如果存货没有坏掉而是准备下一年出售,那么当期GDP增加;
③出售存货与出售二手商品的情况相类似,对当期的GDP没有影响。
(3)对住房服务与其他估算价值的处理
①估算价值是指对于有些不在市场上销售、不具有市场价格的产品价值的估计值,在决定住房价值方面具有重要作用:租赁者用租金购买住房服务,增加GDP;住在自己房子中的人也要计算“支付”给自己的“租金”,用市场租金来替代;
②很多其他耐用品的估算租金出于简化的目的并不被纳入GDP。
考点三:国内生产总值的构成与核算方法 ★★★★
1支出法
(1)定义
支出法是指从最终产品的使用出发,把一年内购买各项最终产品的支出进行加总来计量GDP的一种方法。
(2)支出法的核算项目及公式(见表12-5)
表12-5 支出法的核算项目及公式

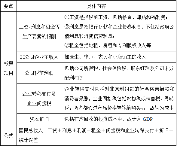
2收入法(成本法)
(1)定义
收入法是指从收入角度,把生产要素在生产中所得到的各种收入加总来计量GDP的一种方法。
(2)收入法的核算项目及公式(见表12-6)
表12-6 收入法的核算项目及公式

3生产法(部门法)
(1)定义
生产法是指从生产的角度出发,依据提供产品和劳务的各部门的增加值来计量GDP的一种方法。
(2)标准形式生产法的步骤
第一步,计算各产业部门的总产值。
第二步,计算各产业部门的中间消耗,即各部门生产单位在生产中所消耗的购自其他生产单位的产品和服务。
第三步,从总产值中减去中间消耗,得出各产业部门的增加值。所有产业部门增加值的总和,即为国内生产总值(GDP)。
第四步,对第三步所得结果进行调整,即从国内生产总值中扣除支付给外国居民的要素收入,再加上本国政府和居民来自国外的要素收入,其结果即为国民生产总值(GNP)。
说明:核算国民收入最为常用的方法为支出法和收入法。
考点四:从国内生产总值到个人可支配收入 ★★★★
1国内生产总值(GDP)
GDP是指一个国家或地区在一定时期内所生产的全部最终产品和劳务的市场价值,可使用支出法、收入法、生产法进行计算。
2国内生产净值(NDP)
NDP是指一国在一定时期内以货币表现的最终产品和劳务价值扣除固定资产折旧后的余额,即GDP扣除资本消耗或重置(折旧)的余额。
公式:NDP=GDP-折旧。
3国民生产净值(NNP)
NNP是指一个国家的全部国民在一定时期内,国民经济各部门生产的最终产品和劳务价值的净值,即GNP扣除资本消耗或重置(折旧)的余额。
公式:NNP=GNP-折旧。
4国民收入(NI)
NI是指一国生产要素所有者在一定时期内,因从事生产和提供劳务,按生产要素所得的报酬,即劳动、资本和土地等生产要素所获得的全部收入。
公式:NI=NDP-间接税-企业转移支付+政府补助金=NNP-统计误差。
5个人收入(PI)
PI是指一国要素所有者在国民收入核算期间实际获得的收入,是个人从各种不同来源取得的实际收入的总和。
公式:PI=NI-公司未分配利润-公司所得税-社会保险税(费)+政府给个人的转移支付。
6个人可支配收入(DPI)
DPI是指一国在一定时期内个人可以支配的全部收入,即从个人收入(PI)中扣除个人向政府缴纳的税金得到的最终金额。
公式:DPI=PI-个人所得税-非税支付。
说明:除非特别标明,国民收入(简称收入),一般指GDP。
考点五:国民收入的基本公式(见表12-7) ★★★★
表12-7 国民收入的基本公式

例题:
某国2016年GDP达到70万亿元,其中总消费达到30万亿元,净出口达到5万亿元,则该国的总储蓄和资本净流出分别是( )。[暨南大学2017研]
A.40万亿元和5万亿元
B.40万亿元和35万亿元
C.35万亿元和5万亿元
D.35万亿元和35万亿元
【答案】A
【解析】四部门经济中国民收入构成的基本公式为:Y=C+I+G+(X-M),而国民储蓄S=Y-C-G,资本净流出为S-I=(X-M)。由于该国GDP为70万亿元,总消费为30万亿元,净出口为5万亿元,因此该国的总储蓄为70-30=40(万亿元),国内投资为70-30-5=35(万亿元),资本净流出等于净出口,为5万亿元。
考点六:失业的衡量 ★★★
根据国际劳工组织的定义,失业是指在某个年龄以上,在考察期限内没有工作,而又有能力工作,并且正在寻找工作的人。只有三个条件同时成立,才能认定一个人为失业者。
1三种类型的人
一个经济中的人可以被归入三种类型:就业人口、失业人口和非劳动力。非劳动力包括家务工作者、退休者、学生、病残者,劳动力包括就业者和失业者,具体关系见图12-2。

图12-2 三种类型的人
2失业率
失业率是指失业人数占劳动力总数的百分比,是衡量经济中失业状况的最基本指标。计算公式为:
失业率=(失业人数/劳动力数量)×100%
3劳动力参与率
劳动力参与率是指成年人口中属于劳动力的人数的百分比。计算公式为:
劳动力参与率=(劳动力数量/成年人口总数)×100%
考点七:物价水平的衡量 ★★★★
1消费者价格指数
消费者价格指数(CPI)又称生活费用价格指数,是指通过计算城市居民日常消费的生活用品和劳务的价格水平变动而得到的指数,计算公式为:
CPI=(现期价格指数/基期价格指数)×100%
2生产者价格指数
生产者价格指数(PPI)是指通过计算生产者在生产过程中所有阶段上所获得的产品的价格水平变动而得到的指数。
3CPI与GDP折算指数之间的区别(见表12-8)
表12-8 CPI与GDP折算指数之间的区别

获取方式:扫码关注下面公众号,关注后
回复关键词【北京大学经济学基础】或【北京大学经济学基础(含政治经济学、西方经济学)】
