考研真题
1. 全国名校电子技术基础(含模拟、数字)考研真题汇总
考研指导书
1. 康华光《电子技术基础-数字部分》(第6版)笔记和课后习题(含考研真题)详解
2. 康华光《电子技术基础-数字部分》(第6版)配套题库【考研真题精选+章节题库】

康华光《电子技术基础-数字部分》(第6版)配套题库【考研真题精选+章节题库】
书籍目录
第一部分 考研真题精选
第二部分 章节题库

部分内容
第一部分 考研真题精选
一、填空题
1(35)10=( )2=( )8=( )16=( )8421BCD。[山东大学2019年研]
【答案】100011;43;23;00110101
【解析】先将十进制数转换为二进制数,然后分别根据每三位二进制数对应一位八进制数转换为八进制数和每四位二进制数对应一位十六进制数转换为十六进制数,不够三位或者四位的,若为整数位则前补零,若为小数位则后补零。根据每一位十进制数对应4位8421码得到8421BCD码。
2二进制数(1011 0001)2转换为十六进制数为( )16,转换为八进制数为( )8。[中国海洋大学2019年研]
【答案】B1;261
【解析】根据每三位二进制数对应一位八进制数转换为八进制数;每四位二进制数对应一位十六进制数转换为十六进制数,不够三位或者四位的,若为整数位则前补零,若为小数位则后补零。
3(10100011.11)2=( )10=( )8421BCD。[电子科技大学2009年研]
【答案】163.75;000101100011.01110101
【解析】二进制转换为十进制时,按公式D=∑ki×2i求和即可,再由十进制数的每位数对应写出8421BCD码。
4数(39.875)10的二进制数为( ),十六进制数为( )。[重庆大学2014年研]
【答案】100111.111;27.E
【解析】将十进制数转化为二进制数时,整数部分除以2取余,小数部分乘以2取整,得到(39.875)10=(100111.111)2。4位二进制数有16个状态,不够4位的,若为整数位则前补零,若为小数位则后补零,即(100111.111)2=(0010 0111.1110)2=(27.E)16。
5(10000111)8421BCD=( )2=( )8=( )10=( )16。[山东大学2014年研]
【答案】1010111;127;87;57
【解析】8421BCD码就是利用四个位元来储存一个十进制的数码。所以可先将8421BCD码转换成10进制再进行二进制,八进制和十六进制的转换。
(1000 0111)8421BCD=(87)10=(1010111)2
2进制转8进制,三位为一组,整数向前补0,因此(001 010 111)2=(127)8。
同理,2进制转16进制每4位为一组,(0101 0111)2=(57)16。
6(2B)16=( )2=( )8=( )10=( )8421BCD。[山东大学2015年研]
【答案】00101011;53;43;01000011
【解析】4位二进制数有16个状态,因此可以将一位16进制数转化为4位二进制数,得到(2B)16=(0010 1011)2;八进制由0~7八个数码表示,可以将一组二进制数从右往左,3位二进制数分成一组,得到(00 101 011)2=(53)8;将每位二进制数与其权值相乘,然后再相加得到相应的十进制数,(0010 1011)2=(43)10;8421BCD码是一种二进制的数字编码形式,用二进制编码的十进制代码。因此可以将每位二进制数转化为4位8421BCD码,(43)10=(0100 0011)8421BCD。
7(20.16)10=( )2(要求误差不大于2-3)。[北京邮电大学2016年研]
【答案】10100.001
【解析】将十进制数转化为二进制数时,整数部分除以2取余,小数部分乘以2取整;又因为题目要求误差不大于2-3,故小数点后保留三位即可,得到(20.16)10=(10100.001)2。
8用最小项表示函数F(A,B,C)=∑m(0,1,2,6),则它的最大项表达式是F=( )(注:不要写简略形式)。[北京邮电大学2015年研]
【答案】∏m(3,4,5,7)=(A+B′+C′)(A′+B+C)(A′+B+C′)(A′+B′+C′)
【解析】根据最小项之和与最大项之积两种形式的关系,可得到最大项表达式。
9逻辑函数式Y2=ABCD+ABCD+ABCD化简成最简与或式为( )。[中国海洋大学2019年研]
【答案】Y2=ABCD+ABC′+ABD′+A′CD+B′CD
【解析】根据德摩根定律将逻辑函数式进行化简可得最终结果。
10以“1”和“0”分别代表高低电平,试给出下图各电路的输出(图1-1-1中均为TTL门电路)。[山东大学2016年研]
Y1=( );Y2=( );Y3=( );Y4=( )。

图1-1-1
【答案】0;0;1;A
【解析】TTL电路输入端经电阻接低电平时,R<0.91kΩ是输入端可视作逻辑0,R>2.5kΩ可视作逻辑1,若输入端悬空则可视作逻辑1。所以根据以上分析可得:
Y1:该门为或非门。Y1=(1+0)′=0
Y2:该门为非门。Y2=(1)′=0
Y3:该门为与非门。Y3=(A·0)′=1
Y4:该门为同或门。Y4=(A⊙1)=A
11以“1”和“0”分别代表高、低电平,试给出下图各电路的输出(图1-1-2中均为TTL门电路)。[山东大学2015年研]
Y1=( );Y2=( );Y3=( );Y4=( )。

图1-1-2 各TTL门电路
【答案】1;A′;A;0
【解析】TTL电路输入端经电阻接低电平时,R<0.91kΩ输入端可视作逻辑0,R>2.5kΩ可视作逻辑1,若输入端接3.5V电压时可视为逻辑1。根据以上分析可得:输出信号Y1的为与非门,Y1=(A·0)′=1;输出信号Y2的为与非门Y2=(A·1)′=A′;输出信号Y3的为与门,Y3=(A·1)=A;输出信号Y4的为或非门,Y4=(A+1)′=0。
12CMOS或非门输入端的处理方法是( )。[山东大学2014年研]
【答案】通过限流电阻接地
【解析】CMOS或非门的输入不允许悬空,因为悬空相当于高电平,输出端的输出电平将一直保持为0,并可能产生由干扰引起的输出错误。所以处理方法为通过限流电阻接地这样输入端为低电平不会影响或非门的逻辑功能。
13负逻辑或门是正逻辑( )门。[山东大学2014年研]
【答案】与
【解析】正逻辑:高电平表示逻辑1,低电平表示逻辑0。负逻辑:用高电平表示逻辑0,低电平表示逻辑1。所以负逻辑或门的真值表为:
表1-1-1 负逻辑或门真值表

由上述真值表可看出负逻辑或门是正逻辑与门。
14要实现线与功能,应使用( )门。[山东大学2015年研]
【答案】OC
【解析】OC门即为集电极开路门,可将多个集电极输出端并联在一起接上拉电阻至高电平,从而实现OC门的线与功能。
15TTL电路的输入特性为( ),传输特性为( )。[重庆大学2015年研]
【答案】高电平输入电流很小,0.04mA左右,低电平输入电流在-1mA左右;分为饱和区,放大区,截止区。
16三态输出的CMOS门电路三态包括高电平、低电平、( )。在一条总线上分时复用多个器件可以用( )达到隔离和选通的目的。[重庆大学2014年研]
【答案】高阻态;高阻态
【解析】下图1-1-3为三态与非门电路图,通过分析电路逻辑状态可得到高电平、低电平和高阻态三个状态;通常在数据总线上接有多个器件,为了防止总线上各设备之间的冲突,那些接在总线上的设备需要将输出信号设置为高阻态,相当于总线断开,避免与总线上的其他设备发生冲突。

图1-1-3 三态与非门电路图
17门电路的电压传输曲线反映( )的关系,噪声容限指( )。[重庆大学2014年研]
【答案】输出电压和输入电压;在保证输出高、低电平基本不变的条件下,所允许的最大噪声幅度
【解析】门电路电压传输曲线反映了输出端电压和输入端电压之间的关系;噪声容限是指在保证输出高、低电平基本不变的条件下,允许输入信号的高、低电平有一个波动范围,这个范围称为输入端的噪声容限。
18扇出系数是指( )。四输入TTL与非门输入端均为低电平时,总输入电流为单个输入端的低电平输入电流的( )倍。[重庆大学2014年研]
【答案】能驱动同类门电路的数目;4
【解析】扇出系数是指能驱动同类门电路的数目;而四输入TTL门电路输入端总电流为每个输入端电流之和。
19CMOS电路的静态功能耗比TTL电路的静态功耗( )。[中山大学2010年研]
【答案】小
【解析】CMOS门电路在静态下无论输出高电平还是低电平,总有一个管子是截止的,电流极小,所以静态功耗很小。
20在数字门电路中,( )门可以用来传输连续变化的模拟信号。[北京邮电大学2016年研]
【答案】传输
【解析】CMOS传输门的一个重要用途是作模拟开关。
21CMOS与TTL逻辑门的性能特点不同,( )逻辑门的带载能力较强;( )逻辑门的功耗很低。[山东大学2017年研]
【答案】TTL;CMOS
【解析】TTL门电路的优点是带负载能力强,而功耗较大;CMOS门电路突出的优点之一是功耗低。
22在TTL型逻辑集成门电路中,输出高电平电压值应大于( ),输出低电平电压值应小于( )。[山东大学2017年研]
【答案】2.4V;0.4V
【解析】根据噪声容限的定义与计算方法,典型TTL门电路中74系列的典型参数为VOH(min)=2.4V;VOL(max)=0.4V。
23( )门电路是目前各种数字集成电路中工作速度最快的。[山东大学2019年研]
【答案】ECL
【解析】ECL门电路工作速度快的原因主要有:①ECL门电路消除了由于饱和导通而产生的电荷存储效应;②由于电路中电阻阻值取得很小,逻辑摆幅(高、低电平之差)又低,从而有效地缩短了电路各节点电位的上升时间和下降时间。
24如图1-1-4所示电路为4选1数据选择器构成的组合电路,写出其输出端的最简与或式F=( )。[北京邮电大学2015年研]

图1-1-4
【答案】[C′(A1′A0′)+C′(A1′A0)+1(A1A0′)+C′(A1A0)]
【解析】根据数据选择器的逻辑函数式进行相应输入位的书写即可。
25触发器的特点为( )。[重庆大学2015年研]
【答案】①触发器有两种能自行保持的稳定状态,分别表示二进制数0和1或二值信息逻辑0和逻辑1。②在适当的触发信号作用下,触发器可从一种稳定状态转变为另一种稳定状态;当触发信号消失后,能保持现有状态不变。
【解析】触发器具有以下特点:①具有两个能自行保持的稳定状态,以表示逻辑状态0和1,或二进制数0和1;②在触发信号操作下,根据不同输入信号可以置成1或0状态。
26触发器的空翻是指( ),可以消除空翻的触发器包括( )。[重庆大学2014年研]
【答案】在同一个时钟脉冲信号作用区间内,由于时钟脉冲的宽度过大,触发器出现在“0”“1”两逻辑信号中多次翻转的现象;维持阻塞D触发器和边沿JK触发器
【解析】为了避免空翻可以将电平触发的方式改为CLK时钟信号的边沿触发,目前已用于数字集成电路的有维持阻塞D触发器和边沿JK触发器等。
27一个边沿JK触发器,如果J=K=0,在时钟信号到来时触发器的状态( )。[山东大学2014年研]
【答案】不变
【解析】JK触发器的特征表达式为Qn+1=JQn+KQn,将J=K=0代入特征方程中可得Qn+1=Qn所以状态不变。
28对于JK触发器,若J=K,则Q可实现( )触发器的逻辑功能。[北京邮电大学2016年研]
【答案】T
【解析】JK触发器的输入端连在一起时就成为了T触发器。
29n位二进制计数器要由( )个触发器构成,它的状态数为( )。[山东大学2019年研]
【答案】n;2n
【解析】二进制计数器的位数与所用触发器位数相同;状态数为2n。
30集成触发器的直接置1端和直接置0端是用来预置( )状态的,若它们是低电平有效的,当不用时应将它们放在( )。[山东大学2018年研]
【答案】触发器指定初始;高电平
【解析】触发器的置1端和置0端是用来在有些场合下,需要在CLK到来前预先将触发器置为特定状态时使用,当触发器工作在正常时钟信号控制时应该其置于高电平。
31时序电路中“等价状态”是( ),在实际应用中起( )作用。[重庆大学2014年研]
【答案】相同的输入下,输出相同且次态也相同;化简
【解析】状态等价是指在相同的输入变量条件下,次态相同且输出也相同,等价的状态主要用于化简状态转换表,也就是减少电路的状态数量,可以优化构成相应电路的硬件结构。
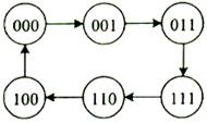
32一个模值为6的计数器,状态转移图如图1-1-5所示,若初始状态为000,则经过100个CP脉冲后,其状态为( )。[北京邮电大学2015年研]

图1-1-5
【答案】110
【解析】每经过一个CP脉冲,计数器的状态按照顺序变化一次,100/6=16···4,所以经过了100CP脉冲后,计数器循环了16个完整计数周期,然后又进行了4次状态变化,所以此时状态为110。
33某M序列发生器由4位D触发器构成,反馈函数为Q3⊕Q0,若该发生器的初始状态Q3Q2Q1Q0=1111,则在第2016个状态时Q3的输出为( )。[北京邮电大学2016年研]
【答案】1
【解析】根据初始状态和反馈函数可知4位触发器构成的序列发生器所产生的序列为16位,所以每16个时钟脉冲输出一个完整的序列,故2016个状态时刚好完成了126个循环,所以又回到了初始状态,故Q3=1。
341024×4 EPROM可视为存储一个( )输入( )输出的真值表。[电子科技大学2008年研]
【答案】10;4
【解析】210=1024,10位地址码,输出具有4位。
35RAM电路通常由( )、( )、( )三部分组成。[山东大学2015年研]
【答案】存储矩阵;地址译码器;读/写控制电路
【解析】图1-1-6为RAM的结构框图,从图中可以得到RAM电路通常由存储矩阵、地址译码器和读/写控制电路组成。

图1-1-6 RAM结构框图
36RAM中的地址译码器一般都分成( )地址译码器和( )地址译码器。[山东大学2014年研]
【答案】行;列
【解析】地址译码器一般都分成行地址译码器和列地址译码器两部分。行地址译码器将输入地址代码的若干位译成某一条字线的输出高、低电平信号,从存储矩阵中选中一行存储单元;列地址译码器将输入地址代码的其余几位译成某一根输出线上的高、低电平信号,从字线选中的一行存储单元中再选1位(或几位),使这些被选中的单元经读/写控制电路与输入/输出端接通,以便对这些单元进行读、写操作。
37若用32K×8位的CMOS静态RAM芯片组成256K×16位的存储器系统,共需要( )片芯片。[北京邮电大学2015年研]
【答案】16
【解析】根据存储器的位扩展和字扩展方式可知,(256×16)/(32×8)=16。
38图1-1-7是某存储器ROM的点阵图,请填空:
(1)该ROM的容量为( )。
(2)D3的输出函数式最小项之和的形式为( ),最简与或式为( )。
(3)要求D0输出函数D0=A+B+CD,请在点阵图上画出连接结点。
[华南理工大学2015年研]

图1-1-7
【答案】16×4;D3=A3′A2′A1′A0′+A3′A2′A1A0′+A3A2′A1′A0′+A3A2′A1′A0+A3A2′A1A0′+A3A2′A1A0;D3=A3A2′+A3′A2′A0
【解析】地址译码器输入地址线有4位,输出为4位。所以容量是16×4;D3逻辑函数式根据最小项之和和卡诺图化简方法进行化简即可得到;D0逻辑函数式将其写为最小项之和形式,可得到所有节点。
39寻址2K×8位容量的RAM,需要( )根地址线和( )根数据线,用6116(2K×8)实现4K×16容量的RAM,需要( )片6116芯片。[山东大学2019年研]
【答案】11;8;4
【解析】2K×8=2×1028×8,所以地址线需要11根,数据线需要8根;存储器容量是由位和字共同决定,根据位扩展和字扩展方式,可知扩容时需要的芯片数量。
40在脉冲电路中,具有一个暂稳态的是( )电路,能自行产生周期矩形波信号的电路是( ),有两个转换电平的电路为( )。[重庆大学2014年研]
【答案】单稳态;自激振荡电路;双稳态电路
【解析】单稳态电路存在一个暂态,一个稳态两种工作状态;自激振荡电路不需要外加输入信号,只要接通供电电源就能自动产生矩形脉冲信号;双稳态电路具有两个稳态,存在两个转换电平。
41一个八位DAC,基准电压为8伏,则该DAC的分辨率为( ),能分辨出的最小输出电压为( )。[山东大学2016年研]
【答案】1/(28-1);1/32
【解析】分辨率是指D/A转换器最小输出电压与(最低有效位是1其他位是0)最大输出电压(输入数码全部是1)之比;所以分辨率可以为1/(28-1)。最小输出电压为VREF/2n。
42A/D转换器的几个步骤是( )。[山东大学2015年研]
【答案】采样、保持、量化、编码
【解析】A/D转换器要将时间和幅值都连续的模拟量转换为时间、幅值都离散的数字量,因此一般要经过采样、保持、量化、编码四个过程。
431个10位D/A,基准电压为10V,则该D/A的分辨率为( ),能分辨出的最小输出电压为( )V。[山东大学2019年研]
【答案】1/(210-1);5/512
【解析】分辨率是指D/A转换器最小输出电压与(最低有效位是1其他位是0)最大输出电压(输入数码全部是1)之比;所以分辨率可以为1/(210-1)。最小输出电压为VREF/2n。
获取方式:扫码关注下面公众号,关注后
回复关键词【北京大学电子信息基础】或【北京大学电子信息基础】
