考研真题
1. 北京大学深圳研究生院《企业管理(组织行为学30%、市场营销学30%、管理学40%)》历年考研真题及详解
2. 全国名校管理学考研真题汇总
3. 2026年管理学考研真题与典型题详解
考研指导书
1. 罗宾斯《组织行为学》(第18版)配套题库【考研真题精选+章节题库】
2. 罗宾斯《管理学》(第13版)笔记和课后习题(含考研真题)详解
3. 罗宾斯《管理学》(第13版)配套题库【考研真题精选+章节题库】

罗宾斯《管理学》(第13版)笔记和课后习题(含考研真题)详解
书籍目录
第Ⅰ篇 管理导论
第1章 工作场所的管理者
附加模块一 管理史
第2章 决 策
第Ⅰ篇 管理实践
第Ⅱ篇 现代工作场所的管理基础知识
第3章 管理外部环境和组织文化
第4章 全球环境下的管理
第5章 管理多样性
第6章 管理社会责任和道德
第7章 管理变革和创新
第Ⅱ篇 管理实践
第Ⅲ篇 计 划
第8章 计划工作活动
第9章 战略管理
附加模块二 创办和领导创业型企业
第Ⅲ篇 管理实践
第Ⅳ篇 组 织
第10章 基本的组织结构设计
第11章 适应性组织结构设计
第12章 人力资源管理
第13章 塑造和管理团队
第Ⅳ篇 管理实践
第Ⅴ篇 领 导
第14章 沟通管理
第15章 理解和管理个体行为
第16章 激励员工
第17章 成为有效领导者
第Ⅴ篇 管理实践
第Ⅵ篇 控 制
第18章 监管和控制
附加模块三 计划与控制技术
附加模块四 运营管理
第Ⅵ篇 管理实践

部分内容
第Ⅰ篇 管理导论
第1章 工作场所的管理者
1.1 知识结构导图

【名师点拨】
本章是全书的基础章节,主要介绍管理的基础知识,学习时要重点掌握管理的四大职能、管理角色与管理技能,熟悉管理、管理者的概念以及影响管理者工作的因素。本章主要考查概念题和简答题,内容虽简单但很基础,要准确记忆。
1.2 考点难点归纳
考点一:管理者概述(见表1-1) ★★★
表1-1 管理者概述

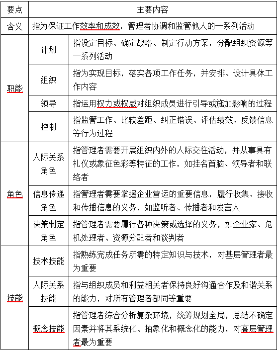
考点二:管理概述(见表1-2) ★★★★★
表1-2 管理概述

【真题链接】
(1)简述管理者的角色。[简答题,华东师大2021年研]
(2)论述明茨伯格的管理者角色理论的内容以及对现代管理的启发。[论述题,中南大学2018年研]
(3)简述卡茨的管理者技能观点。[简答题,东北大学2021年研]
考点三:影响管理者工作的因素(见表1-3) ★★
表1-3 影响管理者工作的因素

获取方式:扫码关注下面公众号,关注后
回复关键词【北京大学深圳研究生院企业管理】或【北京大学深圳研究生院组织行为学、市场营销学、管理学】
