考研真题
1. 北京大学中国语言文学系《汉语言文字学》历年考研真题汇总(含部分答案)
2. 全国名校现代汉语考研真题汇总
3. 全国名校古代汉语考研真题汇总
考研指导书
1. 北京大学中文系现代汉语教研室《现代汉语》(增订本)配套题库【考研真题精选+章节题库】
2. 郭锡良《古代汉语》(修订本)配套题库【考研真题精选+章节题库】
3. 叶蜚声、徐通锵《语言学纲要》(修订版)笔记和考研真题详解
4. 叶蜚声、徐通锵《语言学纲要》(修订版)配套题库【考研真题精选+章节题库】

叶蜚声、徐通锵《语言学纲要》(修订版)笔记和考研真题详解
书籍目录
导 言
第1章 语言的功能
第2章 语言是符号系统
第3章 语音和音系
第4章 语 法
第5章 语义和语用
第6章 文 字
第7章 语言演变与语言分化
第8章 语言的接触
第9章 语言系统的演变

部分内容
导 言
0.1 复习笔记
一、语言学的对象和学科性质
(一)语言学的研究对象
语言学是以人类语言为研究对象的学科,探索范围包括语言的性质、功能、结构、运用和历史发展,以及其他与语言有关的问题。语言学研究的对象是客观存在的语言事实。
1语言现象
作为人类社会精神交流的普遍现象,语言现象很早就被纳入研究视域。
(1)一些古代神话传说已经反映出古人对于语言在交流信息以及沟通思想过程中所发挥的作用有所认识。
(2)几大古代文明如中国、古印度、古希腊-罗马,那时的哲学家们都开展过对语言现象的研究。这些对语言的最初的理性认识产生了深远影响。
2语言学的发展过程
(1)古代的语文学
在古代,人们把语言的知识看作阅读古书的工具,利用语言的知识对古书进行注释和校勘,帮助人们阅读古代的典籍,由此产生了古代的语文学。古代语文学家研究古代书面语的语音、词汇、语法和文字的成果在文学、哲学、历史、逻辑等学科的文献阅读、整理中起了重要的作用。
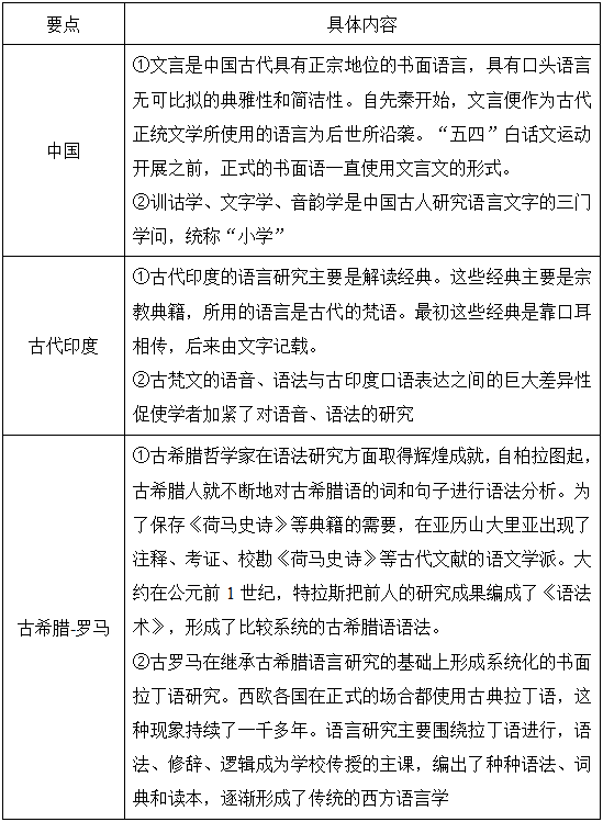
(2)语言学三大发源地的成就
中国、印度和古希腊-罗马被学界公认为语言学的三大发源地。
表0-1 语言学三大发源地的成就

(二)语言学的学科性质
1语文学时期的语言研究不是独立的学科
(1)语文学时期的语言研究首先关注的是反映在古代书面文献中的古代思想观念、政治制度等。
(2)语文学时期语言研究的直接目的是解读古典文献,而不是自觉地探索语言自身的规律。
(3)较之于现代语言学研究方法的系统性、对语言规律把握的全局性以及对于理论分析描述的全面性而言,语文学时期的语言研究则呈现出零散而不成系统的特点。
语文学关于发音、语法、词义的知识为语言学的产生奠定了基础,至今仍是语言学的基本内容;但语文学时期的语言研究还不是独立的学科。
2语言学成为一门独立学科的标志
19世纪,语言自身独有的发展规律被广泛认识,形成了历史比较语言学,标志着语言学不再是其他学科的附庸,已经成为一门独立的学科。
3语言学作为一门现代科学的形成
20世纪初期,“现代语言学之父”索绪尔在其《普通语言学教程》中区别了“语言”和“言语”,并指出语言学的研究对象是基于共同意识的、潜存于某一社会集团全体成员大脑中的语言体系。这奠定了现代语言学理论体系的基础,语言学从此成为一门现代科学。
【名师点拨】对于这一部分内容,考生需从整体上认识语言学的历史发展脉络与性质特征。
4语言需要从多角度、多方面进行研究
语言系统大致可以分为语音、语法、语汇等几个子系统。
(1)共时语言学,又称静态语言学、描写语言学,致力于研究一种或多种语言在特定发展历史阶段的状态。
(2)历时语言学,又称演化语言学、历史语言学,致力于研究语言在较长历史时期内所经历的发展变化。
(3)语言研究不仅限于在一种语言的内部进行深化,也可通过不同语言之间的横向比较,从而在普遍意义上探求语言内部的共通规律。
5理论语言学及其任务
理论语言学是语言学学科的主体,包括专语语言学(又称个别语言学)和普通语言学,其中专语语言学又分为历时语言学和共时语言学;普通语言学探讨人类语言一般的性质和普遍的结构规律、发展变化以及语言研究的方法、语言学与其他学科的关系等问题。理论语言学从具体的语言现象中总结、归纳出普遍的系统的理论和规律,并用以指导各个具体语言的学习研究。
与理论语言学相对的是应用语言学,主要是运用语言学的理论和方法解决语言在社会生活的应用中产生的问题。
6语言与人类自身以及社会环境存在着密切关联
(1)语言渗透到社会生活、生产的各个角落,人类须臾离不开语言,因此,人类有必要把与自己息息相关的语言的性质、结构和发展规律认识清楚,从而掌握它。
(2)由于语言与人类社会生活的方方面面相关,语言学就会与其他多种学科有密切的联系,从而出现了诸如社会语言学、数理语言学、心理语言学以及神经语言学等新的分支。
(3)世界已经进入信息时代,自然语言的信息处理已经发展成为一门语言学、数学和计算机科学共同参与的新兴交叉学科。语言是传递信息的重要工具,因而,语言研究的成果直接关系着自然语言信息处理的进展。
二、语言学在科学体系中的地位
(一)语言研究的最根本问题
在语言交际的过程中,大体上可以分为“编码——发送——传递——接收——解码”五个阶段。语言学关心的核心是编码和解码的过程,涉及对语言结构本体的研究,包含形式和内容。可以说,语言形式与内容的关系,是语言研究的最根本问题。
(二)语言学研究的多学科性
要真正把语言交际的过程认识清楚,需要各门学科的配合和协作。一方面,语言活动无可避免会涉及社会、心理、物理等诸多领域,从多学科角度研究有助于全面认识和把握语言的多方面特性;另一方面,人类生活的诸多领域都需要语言的参与,各学科基本概念的研究也需要建立在语言逻辑的基础上。
(三)语言研究和其他人文学科的密切关系
1.在语言学成为一门独立学科之前,语文研究作为哲学、逻辑学等传统人文学科研究的一部分,其研究成果对人文学科的发展产生了重要的推动作用,而不同的人文学科也从不同的视角观察并解释语言,揭示着语言本身的奥秘。
2.当语言学成为独立学科后,这些传统的人文学科和语言学之间仍有着千丝万缕的联系。历史学、考古学、社会学、人类学等人文社会学科也在很大程度上受益于语言学的研究成果。
(四)语言学和各时代的自然科学思潮的密切相关性
1.在19世纪浪漫主义思潮的影响下,出现了追溯语言源头和历史的历史比较语言学,它通过比较具有亲缘关系的语言之间的差异性来构拟原始语,从而探索语言的历史演变规律。这一思维展示出与生物进化论的相似性。
2.20世纪初的语言结构思想与科学的整体论思想息息相关。
3.20世纪下半叶,语言学和信息科学、认知科学、数理逻辑等学科表现出前所未有的密切关联。这些不同的学科在研究取向、理论方法和阐释方式上都直接影响了语言学研究,它们的发展也亟待语言学的研究成果为其提供必要条件。
(五)语言学是自然科学和人文社会科学联系的桥梁
1.语言学是一门多边缘、多层次的立体性学科,与文学、哲学、人类学心理学等人文社会科学以及计算机等自然科学有着密切的关联。随着人类进入信息时代,语言学在信息处理技术上占有重要地位,日益成为沟通自然科学和人文社会科学的桥梁。
2.作为研究人类人文本质的学科,语言学的发展能够带动科技的发展,在生物或心理层面上反映人类高度演化的心智能力,在社会文化层面上反映人类文明进步。语言学就是要研究人类最核心本能的语言能力,透过对口语、书面语甚至手语进行分析和研究,进而了解人类的本质。
三、语言学的应用价值
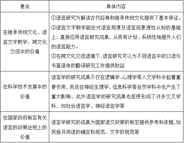
语言学的研究成果在人类社会生活中有着广泛而重要的应用价值。
表0-2 语言学的应用价值

【名师点拨】随着社会发展和科学体系的完善,语言学的应用价值越来越广泛。考生需基本掌握“语言学的应用价值”。
获取方式:扫码关注下面公众号,关注后
回复关键词【北京大学汉语言文字学】或【北京大学汉语言文字学】
