考研真题
1. 全国名校普通物理考研真题汇总
考研指导书
1. 程守洙《普通物理学》(第7版)(上册)笔记和课后习题(含考研真题)详解

全国名校普通物理考研真题汇总
书籍目录
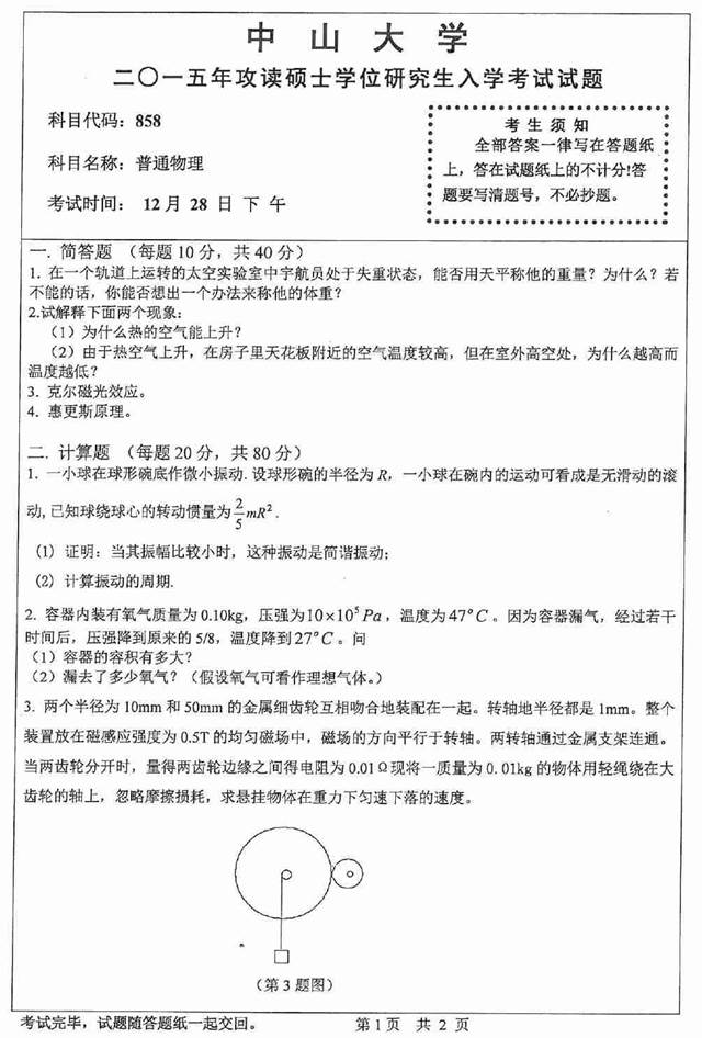
1.中山大学普通物理考研真题
2.华南理工大学普通物理考研真题
3.南京航空航天大学普通物理考研真题
4.中国科学技术大学普通物理考研真题
5.湖南大学普通物理考研真题
6.厦门大学普通物理学考研真题
7.北京师范大学普通物理学考研真题
8.北京科技大学普通物理考研真题
9.南京理工大学普通物理考研真题
10.武汉理工大学普通物理考研真题
11.苏州大学普通物理考研真题
12.河北工业大学普通物理学考研真题
13.暨南大学普通物理考研真题
14.其他院校普通物理考研真题

部分内容
1.中山大学普通物理考研真题
2015年中山大学858普通物理考研真题


获取方式:扫码关注下面公众号,关注后
回复关键词【北京大学普通物理】或【北京大学普通物理(包括力学、电磁学、光学)】
声明:本站所有文章,如无特殊说明或标注,均为本站原创发布。任何个人或组织,在未征得本站同意时,禁止复制、盗用、采集、发布本站内容到任何网站、书籍等各类媒体平台。如若本站内容侵犯了原著者的合法权益,可联系我们进行处理。
